
《2020年中国宠物行业白皮书》(消费报告)已于昨日正式发布。
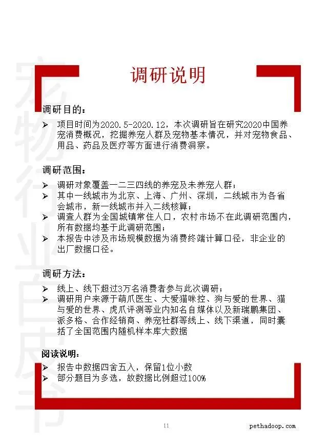
在这个变化不断加剧的时代,大数据对于我们把握行业脉搏越发重要。《2020年中国宠物行业白皮书》除了继续呈现中国宠物行业市场规模等宏观问题外,还以更细的颗粒度洞察了养宠消费市场,聚焦宠物主的消费行为习惯,着重分析了主粮、零食、保健品、药品、洗护、消毒清洁、玩具、用品、服装、医疗机构、服务机构等14个细分领域的消费偏好,以超过300页的篇幅全景展示行业增长,传递养宠消费趋势。
PART ONE 01 | 《2020年中国宠物行业白皮书》抢先看 |































扫描下方二维码购买

PART TWO 02 | CIPS 2021开启报名 |
第25届中国国际宠物水族展览会(CIPS 2021)将于2021年11月17-20日,在上海·国家会展中心举办。展位预定现已开启,欢迎扫描下方二维码报名预定。

轮值主编|Jing 视觉|Jing






