






夸克最近推新发布了“深度研究”新功能,这个功能具备更专业的分析与推理能力,能够帮助用户自动完成从资料收集、数据分析到生成专业级研究报告的全流程。听起来是不是很厉害?更让人惊掉下巴的是,这款功能一经发布,就在网上掀起了“一码难求”的热潮。
为什么这次这么多人高价求码?学长简单分析了一下原因:
1️⃣分析更快:普通人耗时3天的研究量,夸克深度研究仅用几分钟就能交付;
2️⃣信源更准:医疗领域参考三甲专家,学术领域引用来自知网等权威平台;
3️⃣逻辑更严:中途会自动触发二次搜索,补充缺失、验证冲突,形成闭环式推理;
4️⃣结果更稳:不是“碎片答案拼凑”,而是结构化、系统性的专业级报告交付;
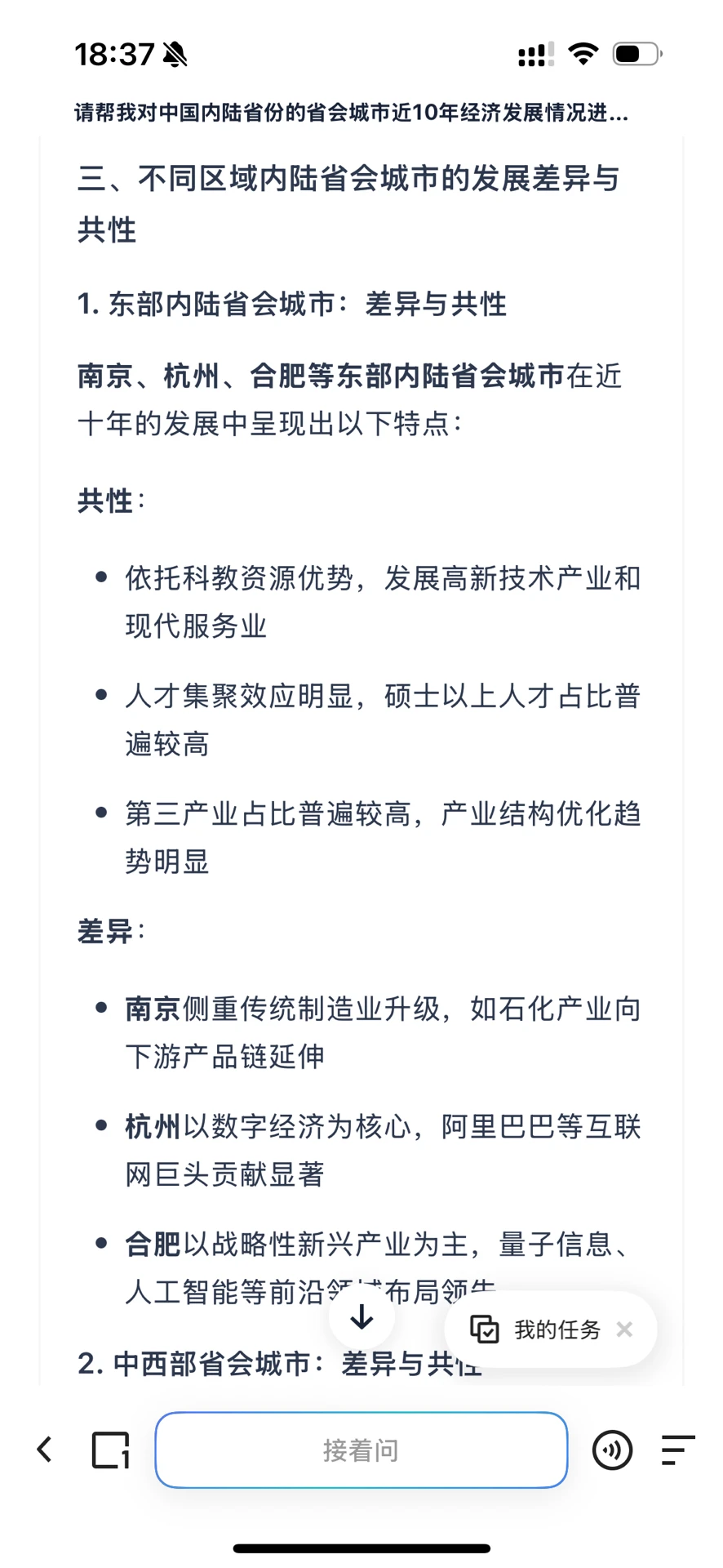
昨天学长要做团队的提质提效的工作汇报,刚好亲测了一下夸克的深度研究功能,我用夸克搜索了“请帮我对中国内陆省份的省会城市近10年经济发展情况进行一个全面的分析研究,包括:每个城市的经济总量与增速,产业结构情况,人均gdp情况,预测未来5年内陆省会城市的经济增长点”,发现产出的内容非常精准,不仅整理了近十年的经济数据,还研究了区域发展的差异性与共性,数据均来自知网等权威数据机构,确实令人信服。
其实,整体使用下来认为这个功能还是非常专业且实用的,对于很多做研究分析或者论文撰写的同学来说真的是提效神器了,此外,在工作中如果有活动方案需求也可以放心交给他,有需要的同学都可以去体验试试。
目前内测阶段是需要通过邀请码才能体验的的,但是对标谷歌和manus等200美金/月的产品价格,测试期间免费体验也是挺香的,大家可以按照上图步骤去申请,先把夸克更新到最新版本,在首页点击【深度研究】的图标,每天都会放一些码出来,大家碰碰运气看能不能抢到吧。
总结一下,学长觉得真的是未来已来,现在各行各业 AI 的发展和应用都非常高,对我们的工作影响非常大,像夸克这样的工具就显得尤为重要了,帮助我们更快了解和使用 AI 能力去赋能我们的工作和生活,学长跟大家一起加油……
#互联网大厂 #互联网 #大厂 #职场 #职场人 #职场日常 #夸克发布深度研究 #夸克AI #夸克 #有问题找夸克 #夸克高搜商 #给我一个夸克邀请码
为什么这次这么多人高价求码?学长简单分析了一下原因:
1️⃣分析更快:普通人耗时3天的研究量,夸克深度研究仅用几分钟就能交付;
2️⃣信源更准:医疗领域参考三甲专家,学术领域引用来自知网等权威平台;
3️⃣逻辑更严:中途会自动触发二次搜索,补充缺失、验证冲突,形成闭环式推理;
4️⃣结果更稳:不是“碎片答案拼凑”,而是结构化、系统性的专业级报告交付;
昨天学长要做团队的提质提效的工作汇报,刚好亲测了一下夸克的深度研究功能,我用夸克搜索了“请帮我对中国内陆省份的省会城市近10年经济发展情况进行一个全面的分析研究,包括:每个城市的经济总量与增速,产业结构情况,人均gdp情况,预测未来5年内陆省会城市的经济增长点”,发现产出的内容非常精准,不仅整理了近十年的经济数据,还研究了区域发展的差异性与共性,数据均来自知网等权威数据机构,确实令人信服。
其实,整体使用下来认为这个功能还是非常专业且实用的,对于很多做研究分析或者论文撰写的同学来说真的是提效神器了,此外,在工作中如果有活动方案需求也可以放心交给他,有需要的同学都可以去体验试试。
目前内测阶段是需要通过邀请码才能体验的的,但是对标谷歌和manus等200美金/月的产品价格,测试期间免费体验也是挺香的,大家可以按照上图步骤去申请,先把夸克更新到最新版本,在首页点击【深度研究】的图标,每天都会放一些码出来,大家碰碰运气看能不能抢到吧。
总结一下,学长觉得真的是未来已来,现在各行各业 AI 的发展和应用都非常高,对我们的工作影响非常大,像夸克这样的工具就显得尤为重要了,帮助我们更快了解和使用 AI 能力去赋能我们的工作和生活,学长跟大家一起加油……
#互联网大厂 #互联网 #大厂 #职场 #职场人 #职场日常 #夸克发布深度研究 #夸克AI #夸克 #有问题找夸克 #夸克高搜商 #给我一个夸克邀请码


