手机版
二维码
购物车
(
0
)
供应
求购
公司
团购
展会
资讯
招商
品牌
人才
知道
专题
图库
视频
下载
商圈
推广
热搜:
采购方式
滤芯
甲带
带式称重给煤机
气动隔膜泵
减速机型号
无级变速机
链式给煤机
履带
减速机
首页
供应
求购
公司
团购
展会
资讯
招商
品牌
人才
知道
专题
图库
视频
下载
商圈
首页
>
资讯
>
展会资讯
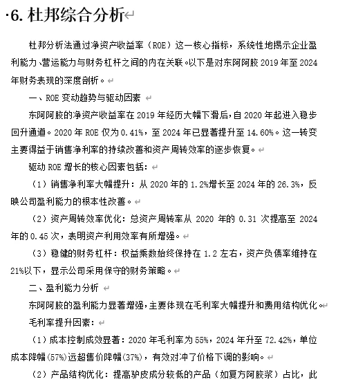
【东阿阿胶2020-2024年财报分析成品】
日期:2025-12-23 12:16:00 来源:网络整理 作者:本站编辑
评论:0
【东阿阿胶2020-2024年财报分析成品】
手写财务分析报告成品,保证数据准确,和年报一致,word电子版,目录全,资产负债表、利润表、现金流量表都有,偿债、营运、盈利能力、发展能力、杜邦分析、SWOT、行业分析、战略分析、存在问题及对策建议,数据全,适合财务分析、课程设计、作业参考。
#财务分析
#会计初稿选题
#初稿
#毕业初稿
#会计专业
#财务管理
#本科毕业初稿
#财务分析
#东阿阿胶财务分析
#财报分析
打赏
更多
>
同类资讯
• 中国内衣蕾丝激光切割机实地调
0
条
相关评论
推荐图文
推荐资讯
点击排行
0
1
【三一重工】2025年财报点评+26年3月数据同步
0
2
万亿黄金赛道启幕:家政养老行业前景分析
0
3
2026教培行业核心热门趋势(最新)
0
4
你不知道的云仓行业现状与未来趋势...
0
5
2026文旅行业创新趋势:告别打卡游,这些新风口正在重塑行业!
0
6
电商企业尽调报告代写秘籍:财务与运营尽调重点大公开,香港创业融资就靠它!
0
7
二季度告别恐慌,美股重回财报驱动
0
8
全球人工智能企业科技创新指数报告 2026
0
9
梅州一银行最新财报数据披露:净利润微增0.77%
网站首页
|
关于我们
|
联系方式
|
使用协议
|
版权隐私
|
网站地图
|
排名推广
|
广告服务
|
积分换礼
|
网站留言
|
RSS订阅
|
违规举报
|
皖ICP备20008326号-18
(c)2008-2022 免费发布网 All Rights Reserved