



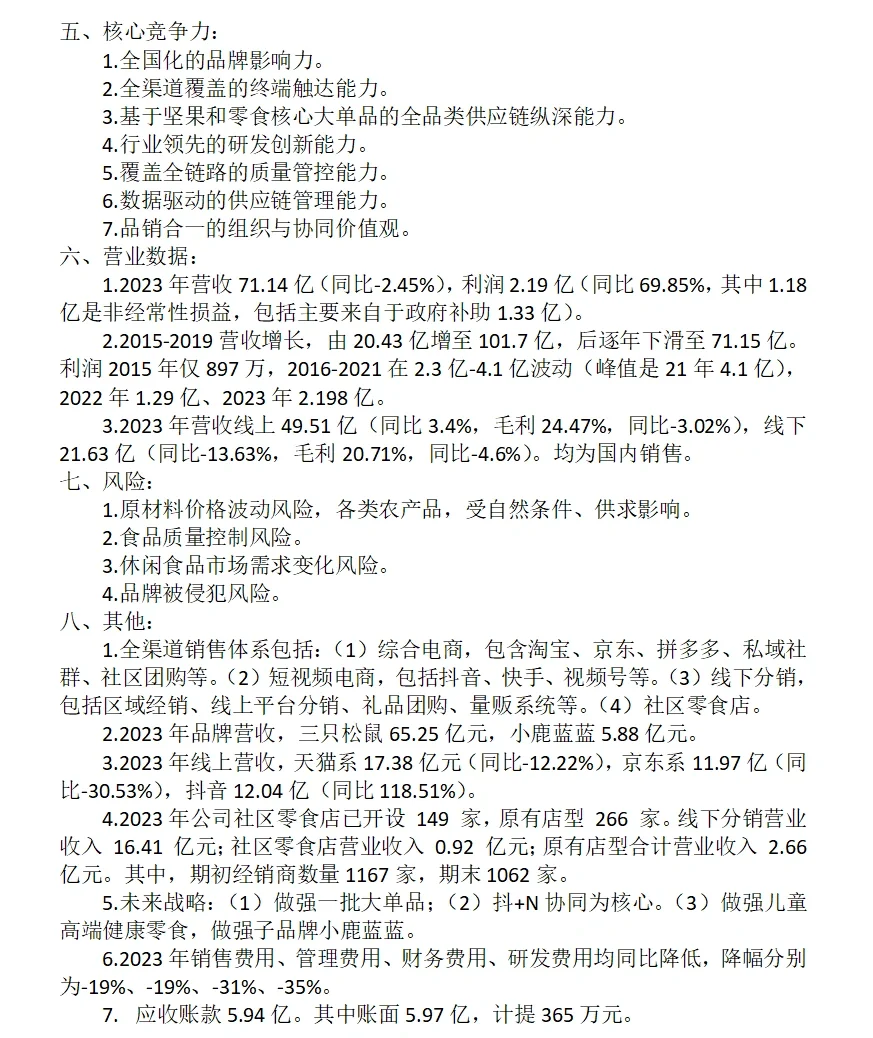
300783三只松鼠
覆盖原因:结合技术形态,看是否出现经营拐点。
产品:休闲零食(以坚果为核心,“三只松鼠”品牌)、儿童零食(“小鹿蓝蓝”品牌)。
分析:不算政府补助,2023年营收71.15亿,利润1.01亿,行业竞争恶化。线上目前过度依赖于抖音,如抖音生态发生变化,对公司形成阶段性冲击。如对应历史峰值利润4.1亿,PE22相对合理。23年2.19亿利润42PE高估。可以关注下小鹿蓝蓝能否打造成第二品牌增长曲线,但毛利目前仍过低。
覆盖原因:结合技术形态,看是否出现经营拐点。
产品:休闲零食(以坚果为核心,“三只松鼠”品牌)、儿童零食(“小鹿蓝蓝”品牌)。
分析:不算政府补助,2023年营收71.15亿,利润1.01亿,行业竞争恶化。线上目前过度依赖于抖音,如抖音生态发生变化,对公司形成阶段性冲击。如对应历史峰值利润4.1亿,PE22相对合理。23年2.19亿利润42PE高估。可以关注下小鹿蓝蓝能否打造成第二品牌增长曲线,但毛利目前仍过低。


