








家人们!买实木家具第一个一定有首选品牌吧?
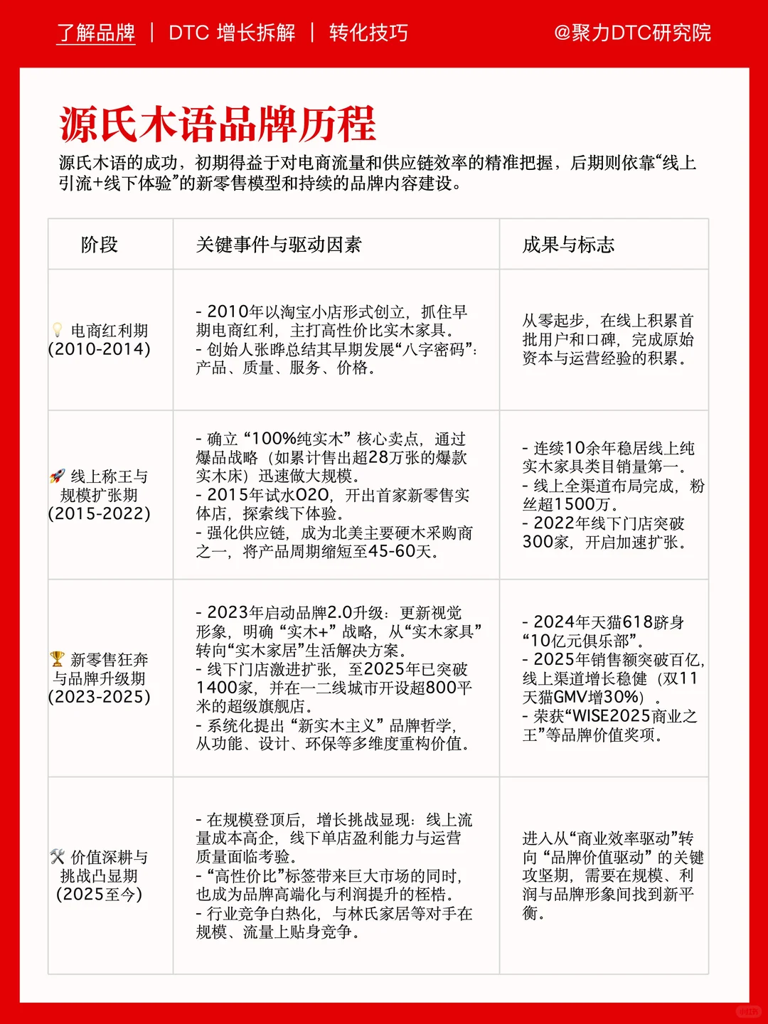
这个 2010 年创立的品牌,硬是把 “贵价实木” 做成了国民款,2024 年全渠道营收破百亿,线上多平台实木类目常年霸榜,线下门店超 500 家,小红书随便搜都是 “原木风装修必入” 的笔记,它到底凭啥火到出圈?今天就从产品、供应链、全渠道运营全维度扒透,看完装修买家具少走弯路?
1分钟速览 | 品牌档案
⭕️ 品牌名称:源氏木语
⭕️ 创立时间:2010年 (中国上海)
⭕️ 创始人:张晔 (夫妻创业)
⭕️ 所属集团:万木生源集团
⭕️ 品牌定位:纯实木家居新零售品牌,致力于提供高品质、高性价比的实木家居解决方案
⭕️ 核心标签:线上实木家具之王、新零售转型先锋、性价比代名词
⭕️ 品牌理念:“做健康家具,创美好生活”,倡导 “新实木主义”
? 新品牌观察·最终点评
源氏木语是一个 “时代红利、效率为王、规模制胜” 的经典商业案例。它深刻地诠释了:
1️⃣在中国巨大的消费市场中,将一个细分品类(纯实木家具)通过线上渠道和极致效率做到第一,就能成就一个百亿级企业。
2️⃣对于家具等重决策品类,线下体验是无法被完全数字化的核心环节,线上线下融合(新零售)是必然归宿,但融合的深度与质量远比门店数量更重要。
3️⃣品牌建设的难度远高于规模扩张。 建立“信任”和“情感认同”的护城河,比建立“规模”和“效率”的护城河需要更长时间和更一致的坚持。
它的故事上半场,是 “一部踩准了电商、供应链和新零售每一个鼓点的增长狂想曲” 。它的下半场,则要回答一个更本质的问题:当流量与规模的红利逐渐消退,这家以“效率”和“性价比”著称的公司,能否成功锻造出足以打动人心、穿越周期的“品牌”内核?
它的探索,关乎一个中国原生消费品牌能否实现从“商业成功”到“品牌成功”的真正跃迁。
#源氏木语 #新零售 #实木家具 #DTC #品牌升级 #家居行业 #商业模式 #品牌营销 #聚力咨询 #聚力DTC研究院
你购买或关注过源氏木语的产品吗?家居品牌终点是DTC模式?在评论区聊聊你的选择和理由吧!
这个 2010 年创立的品牌,硬是把 “贵价实木” 做成了国民款,2024 年全渠道营收破百亿,线上多平台实木类目常年霸榜,线下门店超 500 家,小红书随便搜都是 “原木风装修必入” 的笔记,它到底凭啥火到出圈?今天就从产品、供应链、全渠道运营全维度扒透,看完装修买家具少走弯路?
1分钟速览 | 品牌档案
⭕️ 品牌名称:源氏木语
⭕️ 创立时间:2010年 (中国上海)
⭕️ 创始人:张晔 (夫妻创业)
⭕️ 所属集团:万木生源集团
⭕️ 品牌定位:纯实木家居新零售品牌,致力于提供高品质、高性价比的实木家居解决方案
⭕️ 核心标签:线上实木家具之王、新零售转型先锋、性价比代名词
⭕️ 品牌理念:“做健康家具,创美好生活”,倡导 “新实木主义”
? 新品牌观察·最终点评
源氏木语是一个 “时代红利、效率为王、规模制胜” 的经典商业案例。它深刻地诠释了:
1️⃣在中国巨大的消费市场中,将一个细分品类(纯实木家具)通过线上渠道和极致效率做到第一,就能成就一个百亿级企业。
2️⃣对于家具等重决策品类,线下体验是无法被完全数字化的核心环节,线上线下融合(新零售)是必然归宿,但融合的深度与质量远比门店数量更重要。
3️⃣品牌建设的难度远高于规模扩张。 建立“信任”和“情感认同”的护城河,比建立“规模”和“效率”的护城河需要更长时间和更一致的坚持。
它的故事上半场,是 “一部踩准了电商、供应链和新零售每一个鼓点的增长狂想曲” 。它的下半场,则要回答一个更本质的问题:当流量与规模的红利逐渐消退,这家以“效率”和“性价比”著称的公司,能否成功锻造出足以打动人心、穿越周期的“品牌”内核?
它的探索,关乎一个中国原生消费品牌能否实现从“商业成功”到“品牌成功”的真正跃迁。
#源氏木语 #新零售 #实木家具 #DTC #品牌升级 #家居行业 #商业模式 #品牌营销 #聚力咨询 #聚力DTC研究院
你购买或关注过源氏木语的产品吗?家居品牌终点是DTC模式?在评论区聊聊你的选择和理由吧!


