

?跟着节奏,一起解锁纪委调查的完整“闯关”路径~
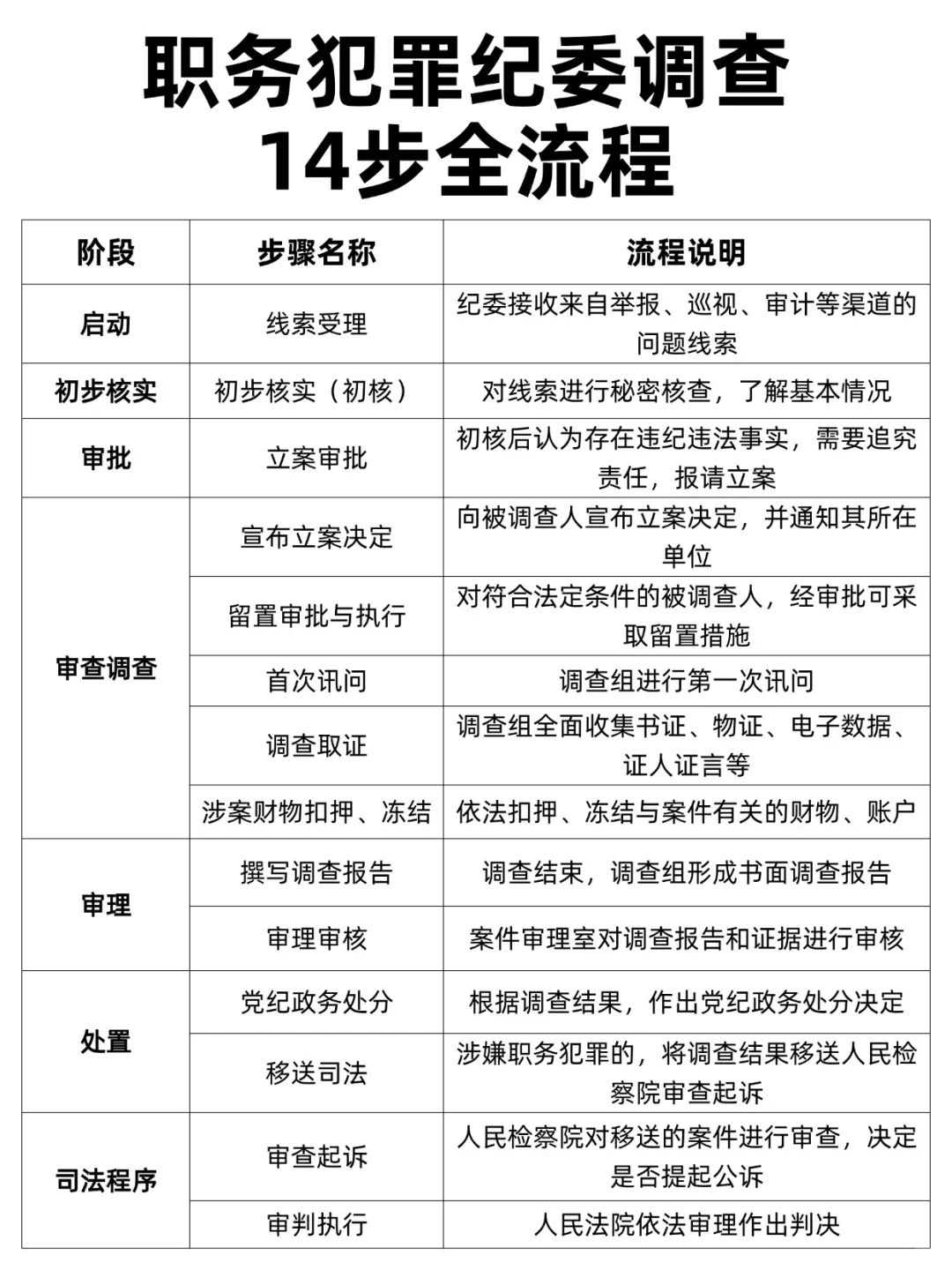
一、启动阶段:线索受理 ?
纪委的调查工作可不是凭空启动的,第一步是“线索受理”。比如群众举报、巡视巡察发现、审计监督移交,还有其他部门移送的问题线索,每一条都会被认真登记、梳理。
二、初步核查:悄悄摸清底细 ?️
收到线索后,不会直接立案,而是进入“初步核实”阶段(简称“初核”)。这一步主打一个“低调”,调查组会悄悄核查线索的真实性,了解事情的大概情况。
三、审批环节:立案审批 ?
如果初核后发现“事儿不简单”,确认存在违纪违法事实,而且需要追究责任,就会正式报请上级审批立案。
四、核心阶段:审查调查 ?(5步关键操作)
1️⃣ 宣布立案决定:审批通过后,调查组会正式向被调查人宣布立案决定,同时通知其所在单位,让相关单位配合调查工作;
2️⃣ 留置审批与执行:如果被调查人存在串供、毁灭证据、逃跑等风险,经过严格审批后,会采取留置措施,限制其人身自由,确保调查顺利进行;
3️⃣ 第一次讯问:调查组会对被调查人进行第一次讯问,核实相关事实,听取其陈述和申辩;
4️⃣ 全面调查取证:就像“寻宝”一样,调查组会全方位收集证据,包括书证、物证、电子数据(聊天记录、转账流水等)、证人证言等,形成完整的证据链;
5️⃣ 涉案财物扣押、冻结:为了防止涉案财物被转移、隐匿,会依法对与案件相关的资金、房产、车辆等财物和银行账户进行扣押、冻结,保住涉案“赃款赃物”。
五、收尾前奏:审理阶段 ?(2步审核把关)
1️⃣ 撰写调查报告:调查组会汇总所有调查情况,形成书面的调查报告,详细说明案件事实、证据、定性意见和处理建议,就像给案件做一份完整的“总结报告”;
2️⃣ 审理审核:案件审理室会对调查报告和所有证据进行全面审核,把关案件质量,确保调查程序合法、证据确凿、定性准确,避免出现错案。
六、结果落地:处置阶段 ⚖️(2步收尾操作)
1️⃣ 党纪政务处分:如果仅涉及违纪,未构成犯罪,会根据调查结果对被调查人作出党纪处分(如警告、撤职等)或政务处分,相当于给违纪人员发“惩罚卡”,明确其责任;
2️⃣ 移送司法:如果调查发现被调查人涉嫌职务犯罪,就会把案件材料和证据全部移送人民检察院,由检察院审查是否提起公诉,案件正式进入司法程序。
七、最终环节:司法程序 ?(2步尘埃落定)
1️⃣ 审查起诉;
2️⃣ 审判执行。
#北京张霖杰律师团队#找律师 #取保候审 #职务犯罪
一、启动阶段:线索受理 ?
纪委的调查工作可不是凭空启动的,第一步是“线索受理”。比如群众举报、巡视巡察发现、审计监督移交,还有其他部门移送的问题线索,每一条都会被认真登记、梳理。
二、初步核查:悄悄摸清底细 ?️
收到线索后,不会直接立案,而是进入“初步核实”阶段(简称“初核”)。这一步主打一个“低调”,调查组会悄悄核查线索的真实性,了解事情的大概情况。
三、审批环节:立案审批 ?
如果初核后发现“事儿不简单”,确认存在违纪违法事实,而且需要追究责任,就会正式报请上级审批立案。
四、核心阶段:审查调查 ?(5步关键操作)
1️⃣ 宣布立案决定:审批通过后,调查组会正式向被调查人宣布立案决定,同时通知其所在单位,让相关单位配合调查工作;
2️⃣ 留置审批与执行:如果被调查人存在串供、毁灭证据、逃跑等风险,经过严格审批后,会采取留置措施,限制其人身自由,确保调查顺利进行;
3️⃣ 第一次讯问:调查组会对被调查人进行第一次讯问,核实相关事实,听取其陈述和申辩;
4️⃣ 全面调查取证:就像“寻宝”一样,调查组会全方位收集证据,包括书证、物证、电子数据(聊天记录、转账流水等)、证人证言等,形成完整的证据链;
5️⃣ 涉案财物扣押、冻结:为了防止涉案财物被转移、隐匿,会依法对与案件相关的资金、房产、车辆等财物和银行账户进行扣押、冻结,保住涉案“赃款赃物”。
五、收尾前奏:审理阶段 ?(2步审核把关)
1️⃣ 撰写调查报告:调查组会汇总所有调查情况,形成书面的调查报告,详细说明案件事实、证据、定性意见和处理建议,就像给案件做一份完整的“总结报告”;
2️⃣ 审理审核:案件审理室会对调查报告和所有证据进行全面审核,把关案件质量,确保调查程序合法、证据确凿、定性准确,避免出现错案。
六、结果落地:处置阶段 ⚖️(2步收尾操作)
1️⃣ 党纪政务处分:如果仅涉及违纪,未构成犯罪,会根据调查结果对被调查人作出党纪处分(如警告、撤职等)或政务处分,相当于给违纪人员发“惩罚卡”,明确其责任;
2️⃣ 移送司法:如果调查发现被调查人涉嫌职务犯罪,就会把案件材料和证据全部移送人民检察院,由检察院审查是否提起公诉,案件正式进入司法程序。
七、最终环节:司法程序 ?(2步尘埃落定)
1️⃣ 审查起诉;
2️⃣ 审判执行。
#北京张霖杰律师团队#找律师 #取保候审 #职务犯罪


