手机版
二维码
购物车
(
0
)
供应
求购
公司
团购
展会
资讯
招商
品牌
人才
知道
专题
图库
视频
下载
商圈
推广
热搜:
采购方式
甲带
滤芯
气动隔膜泵
减速机
减速机型号
履带
带式称重给煤机
无级变速机
链式给煤机
首页
供应
求购
公司
团购
展会
资讯
招商
品牌
人才
知道
专题
图库
视频
下载
商圈
首页
>
资讯
>
展会资讯
工作总结分享|一季度 企业生产 管理培训
日期:2025-12-19 20:15:13 来源:网络整理 作者:本站编辑
评论:0
工作总结分享|一季度 企业生产 管理培训
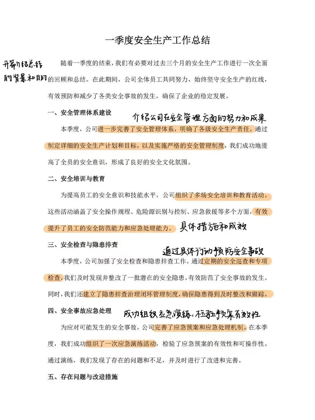
?大家好,一季度工作即将结束,今天给大家分享一篇工作总结,下面是我的写作思路:
1️⃣文章的开头,直入主题,提供背景信息。
2️⃣按照逻辑顺序,分别从安全管理体系建设、安全培训与教育、安全检查与隐患排查、安全事故应急处理四个方面详细阐述了一季度的工作成果,每一部分都突出了关键行动和成效。
3️⃣在指出问题的同时,提出针对性的改进措施,展现公司的积极态度和解决问题的决心。
4️⃣以未来展望作为结尾,旨在激励团队成员共同努力,为企业的稳定发展贡献力量。
#工作计划
#述职报告
#工作总结
#职场
#一季度总结
#演讲稿
#文章写作
#通讯稿
#作文
#范文
#素材积累
#优秀事迹
打赏
更多
>
同类资讯
• 王楚钦商业版图盘点,升维在即
0
条
相关评论
推荐图文
推荐资讯
点击排行
0
1
一份见顶的财报,小米高增长可能已经结束
0
2
英伟达财报 我的看法
0
3
小米Q3财报的深度解析,告诉你股价为什么持
0
4
盈利能力分析,写到这种程度就够了☺️
0
5
PDD 2025Q3 财报解读,降速+Temu+躺赚
0
6
为了看懂上市公司财报,我读了哪些书?
0
7
分析师教你写:恒瑞医药深度研究报告
0
8
拼多多18号发布Q3财报
0
9
2025年1-9北京朝阳区企业迁移智能分析报告
网站首页
|
关于我们
|
联系方式
|
使用协议
|
版权隐私
|
网站地图
|
排名推广
|
广告服务
|
积分换礼
|
网站留言
|
RSS订阅
|
违规举报
|
皖ICP备20008326号-18
(c)2008-2022 免费发布网 All Rights Reserved