





我国从20世纪80年代末-90年代初引进了立式加工中心的技术和设备,以满足国内工业自动化和机械加工的需求。立式加工中心在国内外市场上都发挥着重要作用,为制造业提供了高效、精确和多功能的机床设备,据统计,截至2024年我国立式加工中心行业产量为34517台,需求量为32501台。
2010年以来,我国立式加工中心开始进一步扩大其国际市场份额,出口到世界各地。出口市场的竞争力提高,中国制造商在国际市场上获得了更多的认可。据统计,2018-2024年我国立式加工中心进口量呈先增后减态势,出口量整体呈增长态势,2024年我国立式加工中心进口量为10220台,出口量为12236台。
我国立式加工中心市场规模巨大,随着制造业的快速发展,市场需求持续增长。立式加工中心广泛应用于汽车、航空航天、模具制造、电子、医疗设备、能源等各个领域。据统计,2024年我国立式加工中心行业市场规模为117.9亿元,同比增长13.15%。
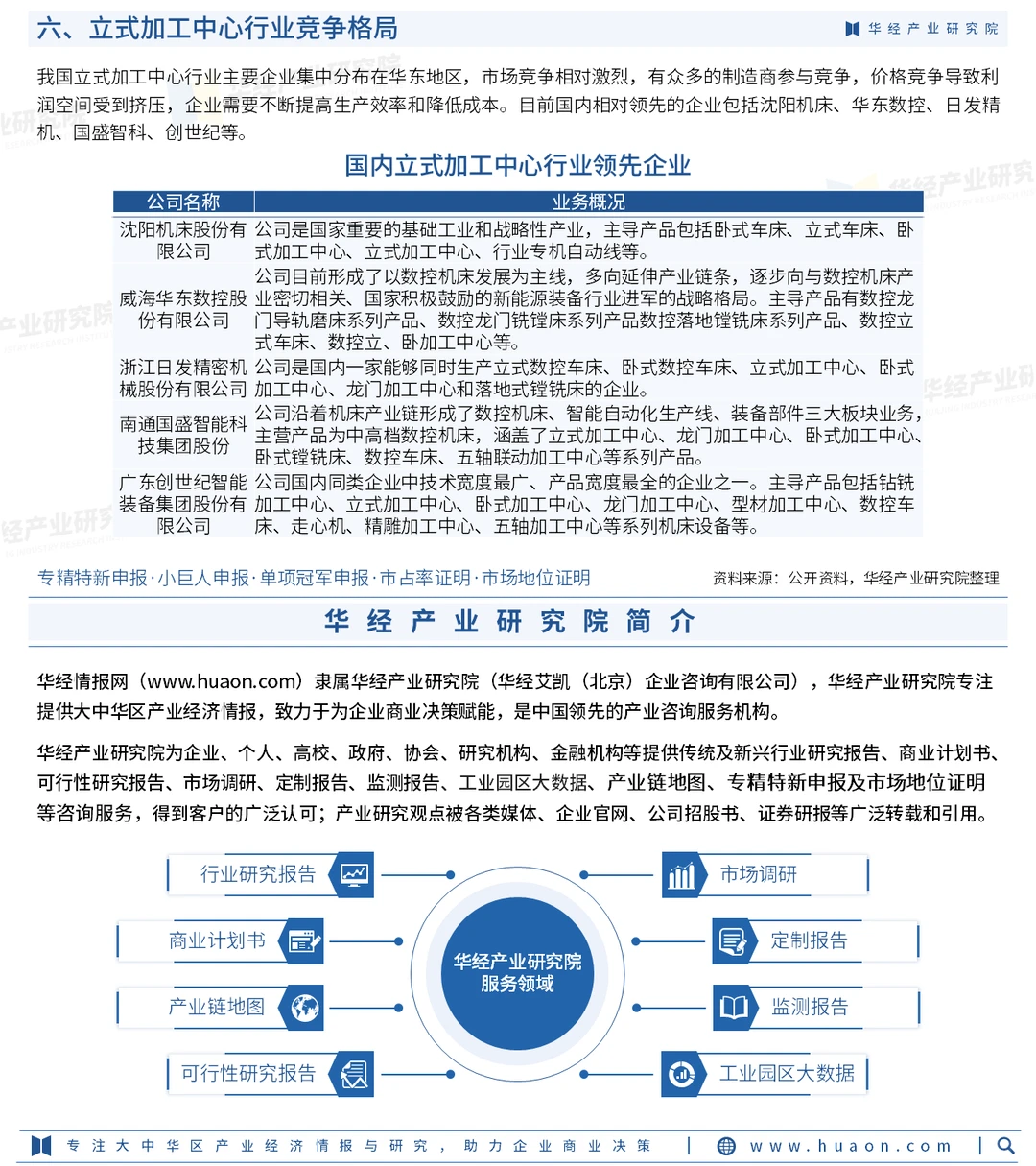
我国立式加工中心行业主要企业集中分布在华东地区,市场竞争相对激烈,有众多的制造商参与竞争,价格竞争导致利润空间受到挤压,企业需要不断提高生产效率和降低成本。目前国内相对领先的企业包括沈阳机床、华东数控、日发精机、国盛智科、创世纪等。
华经产业研究院研究团队使用桌面研究与定量调查、定性分析相结合的方式,全面客观的剖析立式加工中心行业发展的总体市场容量、产业链、经营特性、盈利能力和商业模式等。科学使用SCP模型、SWOT、PEST、回归分析、SPACE矩阵等研究模型与方法综合分析立式加工中心行业市场环境、产业政策、竞争格局、技术革新、市场风险、行业壁垒、机遇以及挑战等相关因素。根据立式加工中心行业的发展轨迹及实践经验,精心研究编制《2025-2031年中国立式加工中心行业发展全景监测及投资策略研究报告》,为企业、科研、投资机构等单位投资决策、战略规划、产业研究提供重要参考。
#立式加工中心 #投资 #行业分析报告 #行业研究报告 #研究报告 #市场分析报告 #华经产业研究院
2010年以来,我国立式加工中心开始进一步扩大其国际市场份额,出口到世界各地。出口市场的竞争力提高,中国制造商在国际市场上获得了更多的认可。据统计,2018-2024年我国立式加工中心进口量呈先增后减态势,出口量整体呈增长态势,2024年我国立式加工中心进口量为10220台,出口量为12236台。
我国立式加工中心市场规模巨大,随着制造业的快速发展,市场需求持续增长。立式加工中心广泛应用于汽车、航空航天、模具制造、电子、医疗设备、能源等各个领域。据统计,2024年我国立式加工中心行业市场规模为117.9亿元,同比增长13.15%。
我国立式加工中心行业主要企业集中分布在华东地区,市场竞争相对激烈,有众多的制造商参与竞争,价格竞争导致利润空间受到挤压,企业需要不断提高生产效率和降低成本。目前国内相对领先的企业包括沈阳机床、华东数控、日发精机、国盛智科、创世纪等。
华经产业研究院研究团队使用桌面研究与定量调查、定性分析相结合的方式,全面客观的剖析立式加工中心行业发展的总体市场容量、产业链、经营特性、盈利能力和商业模式等。科学使用SCP模型、SWOT、PEST、回归分析、SPACE矩阵等研究模型与方法综合分析立式加工中心行业市场环境、产业政策、竞争格局、技术革新、市场风险、行业壁垒、机遇以及挑战等相关因素。根据立式加工中心行业的发展轨迹及实践经验,精心研究编制《2025-2031年中国立式加工中心行业发展全景监测及投资策略研究报告》,为企业、科研、投资机构等单位投资决策、战略规划、产业研究提供重要参考。
#立式加工中心 #投资 #行业分析报告 #行业研究报告 #研究报告 #市场分析报告 #华经产业研究院


