















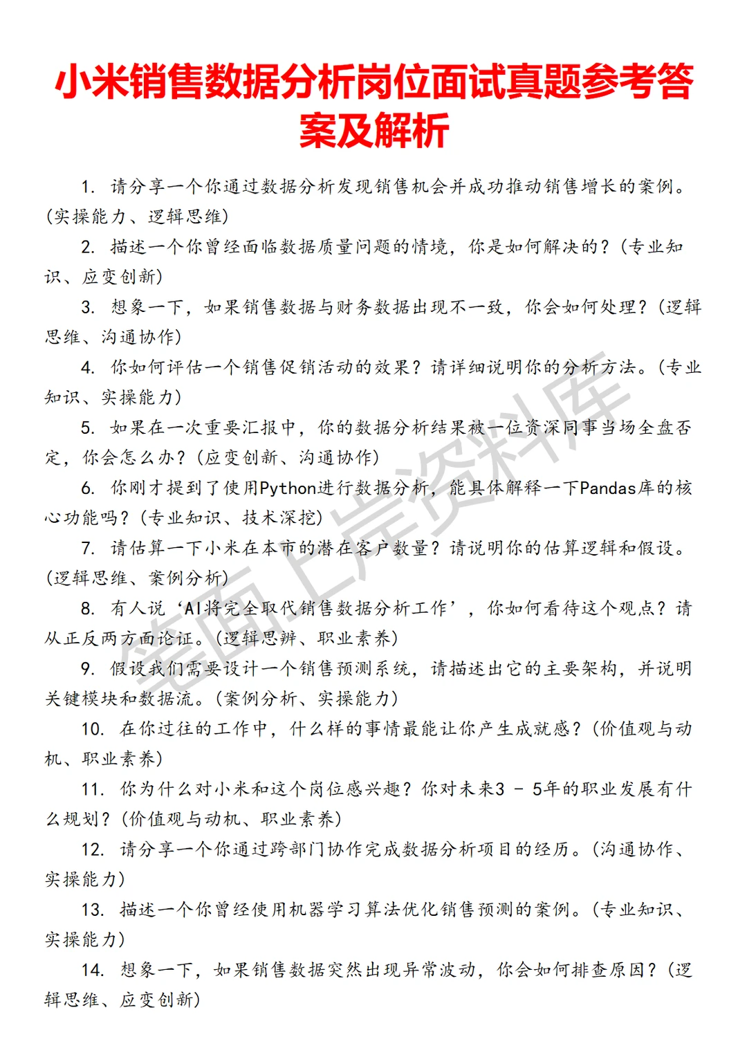
宝子们!面试官甩出“如何向公园大爷解释小米销售数据分析岗的核心价值”时你懵不懵?⚡️
最新战报:简历初筛通过率仅8%!第2轮淘汰率高达85%!?
这些痛点你中几个?
❌小米销售数据分析岗高频考点标签没贴准,复习3月全跑偏!
❌面试官甩出专属术语,你当场瞳孔地震?
❌真实能力模型摸不透!
❌考官问行业热点,你还在背3年前的旧数据?
?王炸解决方案来了!小米销售数据分析岗面试核弹库五大杀器:
✅【关键考点标签】精准定位业务洞察力、数据驱动决策等核心能力点!
✅【行业及企业认知】拆解小米IoT生态最新趋势&新零售业务逻辑
✅【岗位核心职责认知】揭秘销售数据监控、渠道效能评估等真实场景!
✅【真题5维拆解】80道真题:
-【考点雷达】一眼看穿题目本质!
-【真实考点】锁定考官想听的2-3个能力
-【参考答案】提供高逻辑性+强专业性回答范本!
-【错误预警】避开小米销售数据分析岗常见致命雷区!
-【名师点评】点拨答题策略与思维盲区!
✅【海量硬核内容】200页20万字打造百科全书!
省下90%盲目刷题时间!考官思维雷达图塞进你口袋,让TA疯狂心动!?
行业黑话+业务逻辑全拿捏,面对刁钻趋势题对答如流!?
速戳?面试核弹库?让考官瞳孔地震?#面试 #求职 #小米销售数据分析 #小米销售面试真题 #销售数据分析解析
最新战报:简历初筛通过率仅8%!第2轮淘汰率高达85%!?
这些痛点你中几个?
❌小米销售数据分析岗高频考点标签没贴准,复习3月全跑偏!
❌面试官甩出专属术语,你当场瞳孔地震?
❌真实能力模型摸不透!
❌考官问行业热点,你还在背3年前的旧数据?
?王炸解决方案来了!小米销售数据分析岗面试核弹库五大杀器:
✅【关键考点标签】精准定位业务洞察力、数据驱动决策等核心能力点!
✅【行业及企业认知】拆解小米IoT生态最新趋势&新零售业务逻辑
✅【岗位核心职责认知】揭秘销售数据监控、渠道效能评估等真实场景!
✅【真题5维拆解】80道真题:
-【考点雷达】一眼看穿题目本质!
-【真实考点】锁定考官想听的2-3个能力
-【参考答案】提供高逻辑性+强专业性回答范本!
-【错误预警】避开小米销售数据分析岗常见致命雷区!
-【名师点评】点拨答题策略与思维盲区!
✅【海量硬核内容】200页20万字打造百科全书!
省下90%盲目刷题时间!考官思维雷达图塞进你口袋,让TA疯狂心动!?
行业黑话+业务逻辑全拿捏,面对刁钻趋势题对答如流!?
速戳?面试核弹库?让考官瞳孔地震?#面试 #求职 #小米销售数据分析 #小米销售面试真题 #销售数据分析解析


