


















一、技术发展趋势 ?
1.大模型技术:AGI发展虽面临挑战,但大模型技术持续进步,进入复杂推理阶段?,多模态模型能力升级?。
2.Agent进化:Agent在自然语言处理、多模态融合和工具使用能力上取得进展,向超级智能体进化?。
二、产业落地 ?
1.推理城本下降:推动大模型竞争格局变化,加速AI产业落地?♂️。
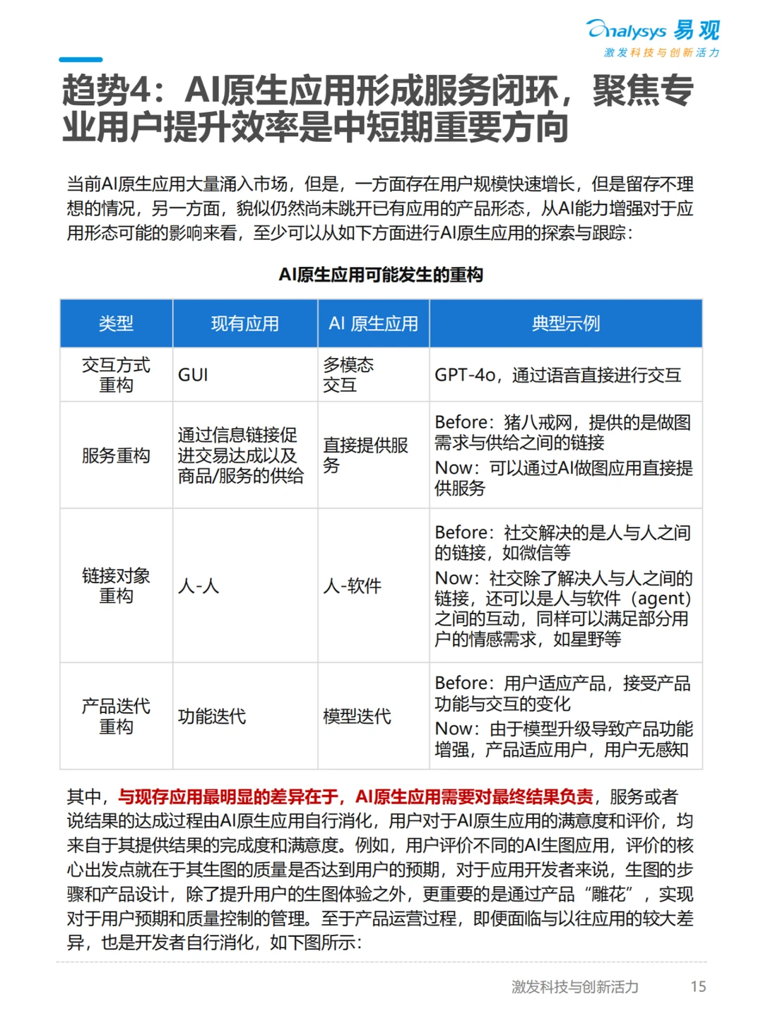
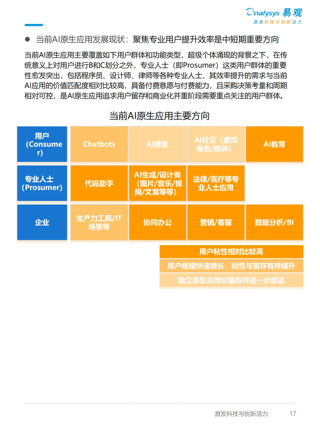
2.AI原生应用:聚焦专业用户,形成服务闭环,提升效率?。
三、成熟应用与新兴领域 ?
1.成熟应用:拥抱AI,从内部提效到推出AI为主体的产品与方案?。
2.内容产业:AI加速内容IP开发,释放内容资产商业价值?。
3.硬件AI化:硬件全面AI化,连接数字与物理世界,拓展应用场景?。
四、行业转型与企业竞争力 ?
1.行业模型:催生“智能链主”,推动行业转型?。
2.企业竞争力:AI技术普惠下,企业需挖掘专有数据,培育数据驱动决策能力?。
五、组织变革 ?
人机协同:AI应用深化促使企业打造人机协同组织管理体系,适应变革?。
?对本文感兴趣的小伙伴欢 迎阅读全文 ??
?【易观分析】AI十大趋势2025
? 版权声明:供行业交流参考学习,如侵犯您的权益,厚台踢踢删除~
#ai #人工智能 #AGI #Agent #AI应用 #行业报告 #研究报告 #行业分析报告 #不懂就问 #AI
1.大模型技术:AGI发展虽面临挑战,但大模型技术持续进步,进入复杂推理阶段?,多模态模型能力升级?。
2.Agent进化:Agent在自然语言处理、多模态融合和工具使用能力上取得进展,向超级智能体进化?。
二、产业落地 ?
1.推理城本下降:推动大模型竞争格局变化,加速AI产业落地?♂️。
2.AI原生应用:聚焦专业用户,形成服务闭环,提升效率?。
三、成熟应用与新兴领域 ?
1.成熟应用:拥抱AI,从内部提效到推出AI为主体的产品与方案?。
2.内容产业:AI加速内容IP开发,释放内容资产商业价值?。
3.硬件AI化:硬件全面AI化,连接数字与物理世界,拓展应用场景?。
四、行业转型与企业竞争力 ?
1.行业模型:催生“智能链主”,推动行业转型?。
2.企业竞争力:AI技术普惠下,企业需挖掘专有数据,培育数据驱动决策能力?。
五、组织变革 ?
人机协同:AI应用深化促使企业打造人机协同组织管理体系,适应变革?。
?对本文感兴趣的小伙伴欢 迎阅读全文 ??
?【易观分析】AI十大趋势2025
? 版权声明:供行业交流参考学习,如侵犯您的权益,厚台踢踢删除~
#ai #人工智能 #AGI #Agent #AI应用 #行业报告 #研究报告 #行业分析报告 #不懂就问 #AI


