





一小时搞定开题!我靠的就是这个模板!这份开题模板内容超全面,涵盖7大核心模块,不管是研究生还是本科生,都能直接参考使用:
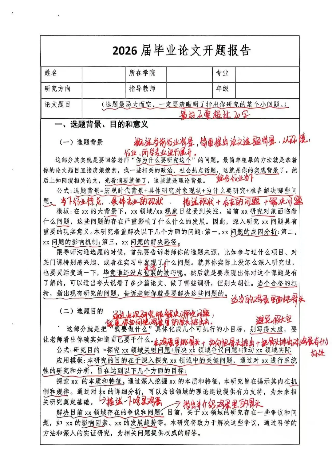
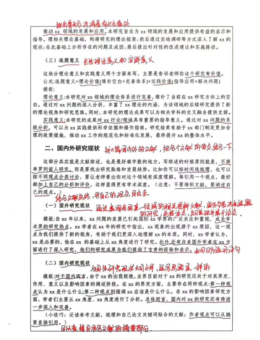
1.选题背景、目的及意义
2.国内外研究现状
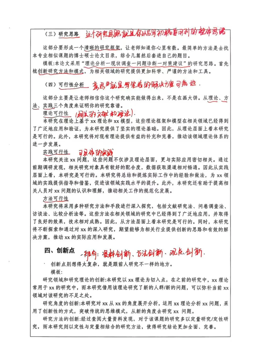
3.主要内容、研究方法、研究思路及可行性分析
4.创新点
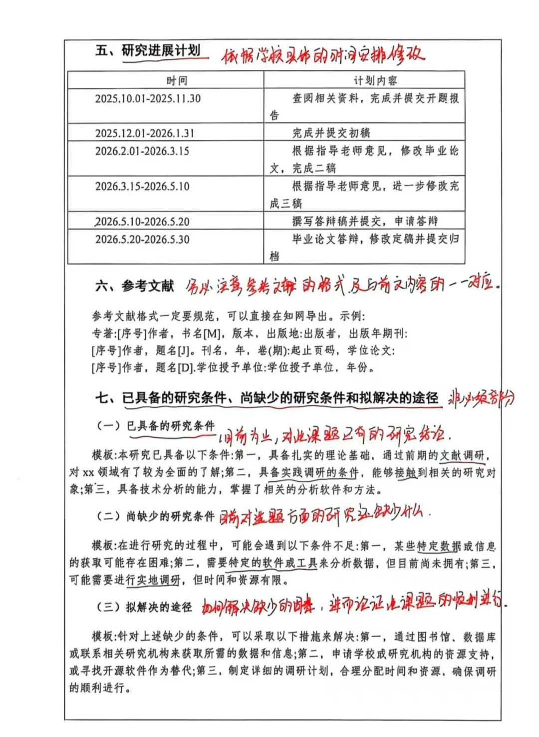
5.研究进展计划
6.参考文献
7.已具备的研究条件、尚缺少的研究条件和拟解决的途径
需要说明的是,模板里的标注是我自己手写的,字迹可能不够清晰,大家要是有看不清的地方,随时跟我说就行!
如果之后你想针对某个模块(比如“国内外研究现状”的写作技巧)补充细节,或者需要把模板适配特定专业(如经济学、教育学、法学、工商管理、计算机),都可以告诉我,咱们可以进一步完善~#开题报告写作 #论文指导 #干货分享
1.选题背景、目的及意义
2.国内外研究现状
3.主要内容、研究方法、研究思路及可行性分析
4.创新点
5.研究进展计划
6.参考文献
7.已具备的研究条件、尚缺少的研究条件和拟解决的途径
需要说明的是,模板里的标注是我自己手写的,字迹可能不够清晰,大家要是有看不清的地方,随时跟我说就行!
如果之后你想针对某个模块(比如“国内外研究现状”的写作技巧)补充细节,或者需要把模板适配特定专业(如经济学、教育学、法学、工商管理、计算机),都可以告诉我,咱们可以进一步完善~#开题报告写作 #论文指导 #干货分享


