手机版
二维码
购物车
(
0
)
供应
求购
公司
团购
展会
资讯
招商
品牌
人才
知道
专题
图库
视频
下载
商圈
推广
热搜:
采购方式
甲带
滤芯
气动隔膜泵
减速机
减速机型号
带式称重给煤机
履带
无级变速机
链式给煤机
首页
供应
求购
公司
团购
展会
资讯
招商
品牌
人才
知道
专题
图库
视频
下载
商圈
首页
>
资讯
>
社会热点
Retail Analysis 怎么做?
日期:2025-12-13 20:00:09 来源:网络整理 作者:本站编辑
评论:0
Retail Analysis 怎么做?
在企业中,零售分析也是非常关键的管理工具。今天来分享一套零售分析模板+零售分析知识点。
零售分析?什么问题?
零售数据基本类型
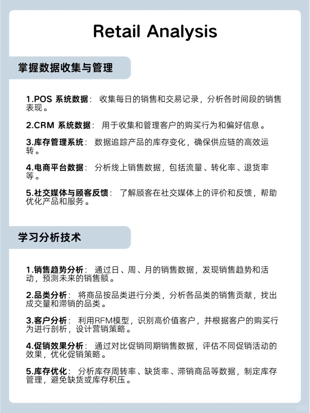
掌握数据收集与管理
?分析技术
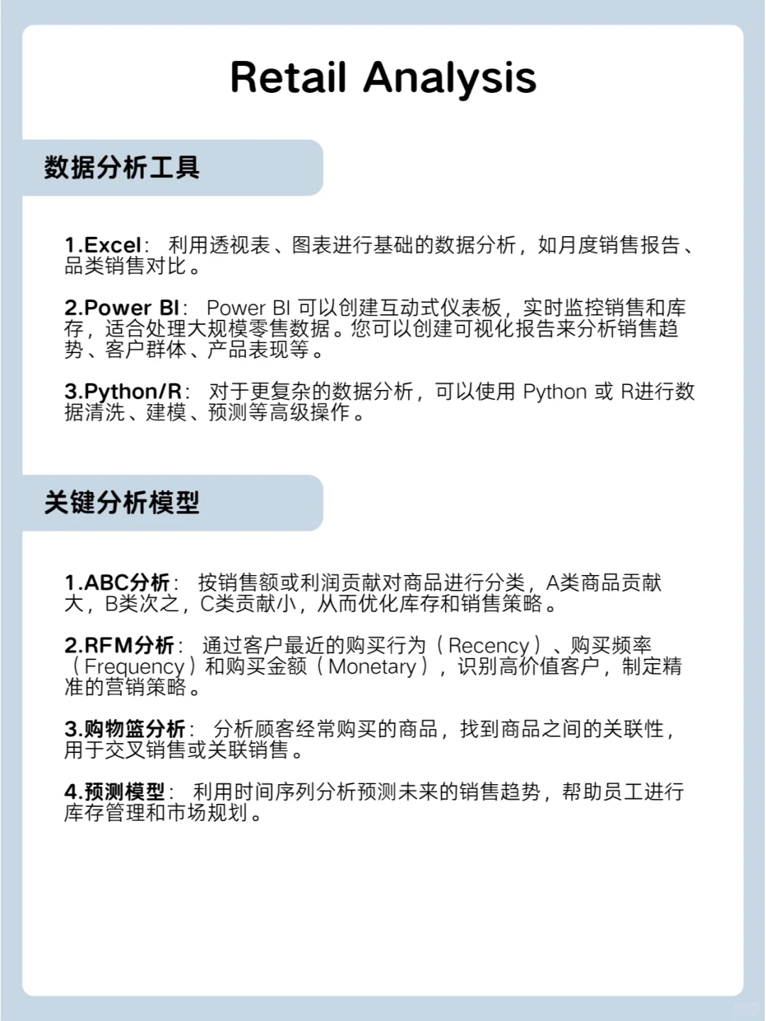
数据分析工具
关键分析模型
创建分析仪表板
21个零售数据分析指标
? 希望本文对你有所帮助,对模板感兴趣的小伙伴厚苔敲击【BI】,获取资源!
#数据分析
#数据分析我在行
#数据分析有窍门
#BI佐罗数据分析
#powerbi
#干货分享
#职场
#跟BI佐罗学经营分析
#业务
#零售分析
打赏
更多
>
同类资讯
• 大模型推理框架(三)TGI
0
条
相关评论
推荐图文
推荐资讯
点击排行
0
1
行业大模型调研报告
0
2
11月最新大模型八股文,背完通过率98%!
0
3
?2025低空经济投融资地图|附完整报告
0
4
搞钱必看!AI大模型八大行业风口全解读?
0
5
大模型行业,是2000年互联网吗?
0
6
25年迄今国内AI领域亿元以上融资项目
0
7
一篇报告洞察2025大模型行业发展
0
8
?随便聊聊大模型产品认知
0
9
26页报告|2025年旅游行业发展洞察报告
网站首页
|
关于我们
|
联系方式
|
使用协议
|
版权隐私
|
网站地图
|
排名推广
|
广告服务
|
积分换礼
|
网站留言
|
RSS订阅
|
违规举报
|
皖ICP备20008326号-18
(c)2008-2022 免费发布网 All Rights Reserved