手机版
二维码
购物车
(
0
)
供应
求购
公司
团购
展会
资讯
招商
品牌
人才
知道
专题
图库
视频
下载
商圈
推广
热搜:
采购方式
甲带
滤芯
气动隔膜泵
减速机
减速机型号
带式称重给煤机
履带
无级变速机
链式给煤机
首页
供应
求购
公司
团购
展会
资讯
招商
品牌
人才
知道
专题
图库
视频
下载
商圈
首页
>
资讯
>
社会热点
接餐饮服务中常见的问题及对应解决方案!2
日期:2025-12-13 16:55:24 来源:网络整理 作者:本站编辑
评论:0
接餐饮服务中常见的问题及对应解决方案!2
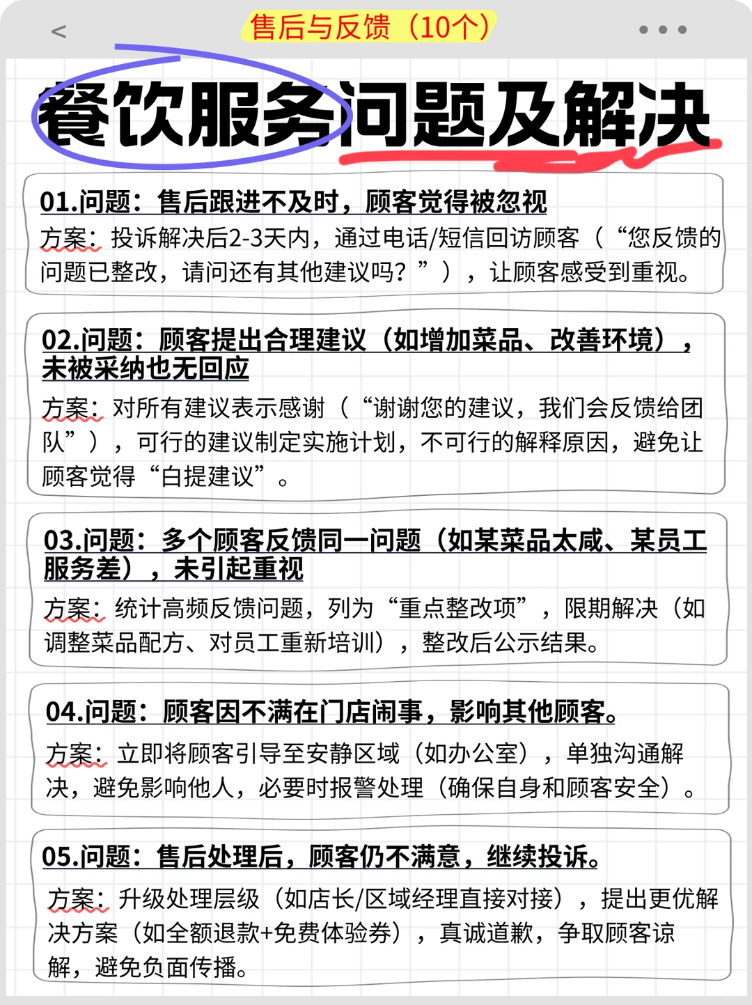
以下是餐饮服务中常见的典型问题及对应解决方案,覆盖从顾客接待到售后的全流程,帮助快速定位问题并高效解决。今天分享篇2
~上期分享了顾客接待与引导、 点餐与沟通
——
本期分享如下:
【出餐与品控】
【用餐过程服务】
【结账与离店】
【售后与反馈】
~
收藏起来,后期解锁更多餐饮干货!
#餐饮行业
#餐饮服务业
#餐饮开店
#餐饮管理
#技术解决方案
#餐饮服务员
#了解客户需求
#餐饮营销
#收银系统
#服务性思维
打赏
更多
>
同类资讯
• 大模型推理框架(三)TGI
0
条
相关评论
推荐图文
推荐资讯
点击排行
0
1
行业大模型调研报告
0
2
11月最新大模型八股文,背完通过率98%!
0
3
?2025低空经济投融资地图|附完整报告
0
4
搞钱必看!AI大模型八大行业风口全解读?
0
5
大模型行业,是2000年互联网吗?
0
6
25年迄今国内AI领域亿元以上融资项目
0
7
一篇报告洞察2025大模型行业发展
0
8
?随便聊聊大模型产品认知
0
9
26页报告|2025年旅游行业发展洞察报告
网站首页
|
关于我们
|
联系方式
|
使用协议
|
版权隐私
|
网站地图
|
排名推广
|
广告服务
|
积分换礼
|
网站留言
|
RSS订阅
|
违规举报
|
皖ICP备20008326号-18
(c)2008-2022 免费发布网 All Rights Reserved