





今天我们要讨论的是论文格式,这对于任何写作任务都是至关重要的。无论你是大学生、研究人员还是职场人士,都需要掌握正确的论文格式,以便准确传达你的观点和研究成果。下面,我们来一起了解一下论文格式的要点吧!
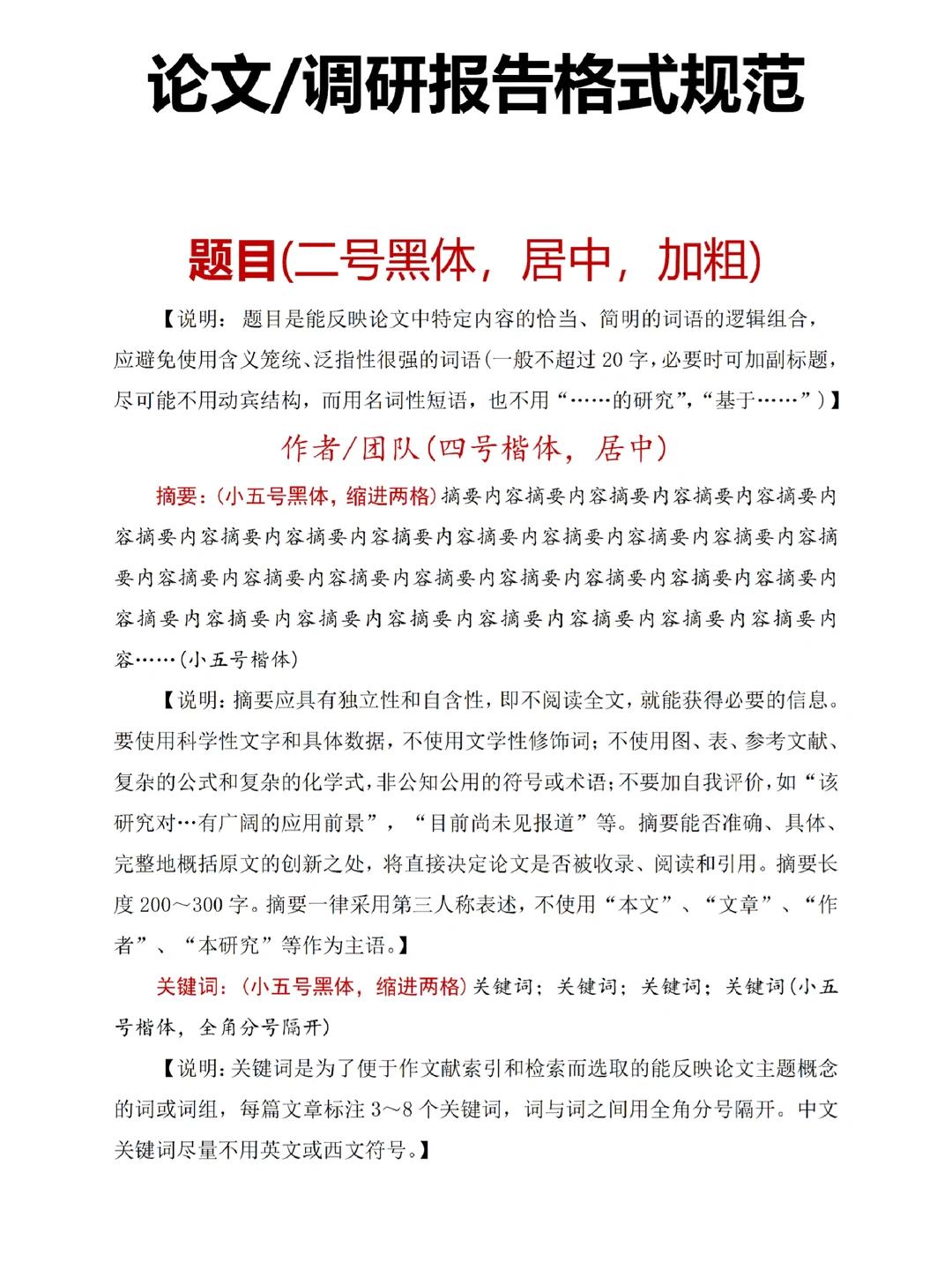
1⃣ 封面页:论文的第一页通常是封面页,应包含文章标题、作者姓名、所属学术机构以及日期等信息。确保这些内容居中且清晰可读。
2⃣ 摘要和关键词:接下来是摘要部分,它提供了对论文主要内容的简明概述。摘要通常包括研究目的、方法、结果和结论等方面,并在最后列出几个关键词。请用简练的语言描述并确保不超过300字。
3⃣ 目录页:目录页列出了论文中各个章节和子章节的标题及其对应的页码。这样读者可以通过目录快速导航到感兴趣的部分。
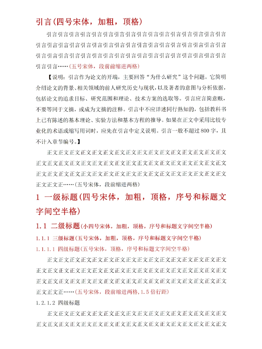
4⃣ 引言:引言部分应明确论文的研究目的、重要性和背景。它是让读者对你的研究有所了解并引起兴趣的关键部分。
5⃣ 正文:正文是论文的核心部分,应将整个文章分为合适的章节和段落来组织内容。请使用清晰简洁的语言表达观点,并提供足够的论据和支持性材料。
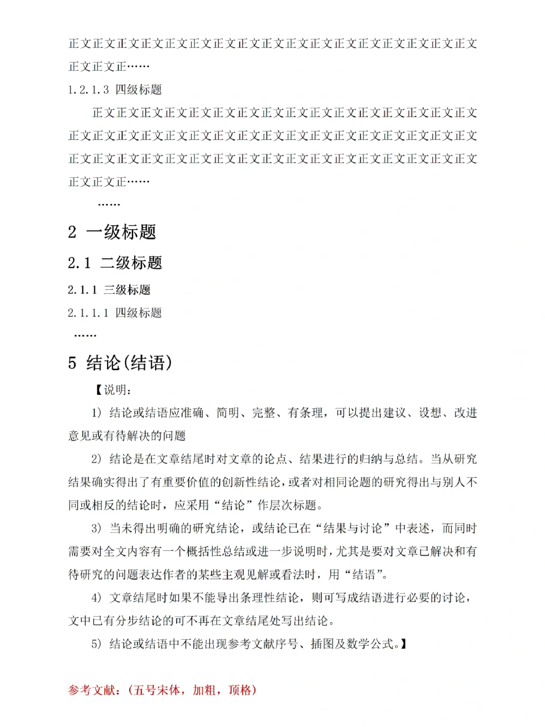
6⃣ 结论:结论部分对论文进行总结,并明确回答研究问题或验证研究假设。请确保结论准确、合理,并提出可能的改进或未来的研究方向。
7⃣ 参考文献:在论文结尾列出所有引用过的来源,并按照特定的引用风格(如APA、MLA等)书写参考文献。请务必遵循正确的引文格式,以确保学术诚信。
8⃣ 附录:如果有必要,可以在文章结尾添加附录,包括一些补充材料或数据,以帮助读者更好地理解你的研究工作。
此外,还请注意以下几点:
1️⃣使用标准字体和字号(如Times New Roman、Arial等)。
2️⃣设置合适的行距和段落缩进,以提高可读性。
3️⃣使用正确的标点符号和英文缩写。
4️⃣避免拼写和语法错误,可借助拼写检查工具。
希望以上内容对你有所帮助!无论是学术研究还是商业报告,正确的论文格式都是成功的关键之一。
#不懂就问有问必答 #论文 #论文写作 #毕业论文 #论文格式 #论文辅导 #大学生 #论文格式调整 #论文格式修改 #调研报告
1⃣ 封面页:论文的第一页通常是封面页,应包含文章标题、作者姓名、所属学术机构以及日期等信息。确保这些内容居中且清晰可读。
2⃣ 摘要和关键词:接下来是摘要部分,它提供了对论文主要内容的简明概述。摘要通常包括研究目的、方法、结果和结论等方面,并在最后列出几个关键词。请用简练的语言描述并确保不超过300字。
3⃣ 目录页:目录页列出了论文中各个章节和子章节的标题及其对应的页码。这样读者可以通过目录快速导航到感兴趣的部分。
4⃣ 引言:引言部分应明确论文的研究目的、重要性和背景。它是让读者对你的研究有所了解并引起兴趣的关键部分。
5⃣ 正文:正文是论文的核心部分,应将整个文章分为合适的章节和段落来组织内容。请使用清晰简洁的语言表达观点,并提供足够的论据和支持性材料。
6⃣ 结论:结论部分对论文进行总结,并明确回答研究问题或验证研究假设。请确保结论准确、合理,并提出可能的改进或未来的研究方向。
7⃣ 参考文献:在论文结尾列出所有引用过的来源,并按照特定的引用风格(如APA、MLA等)书写参考文献。请务必遵循正确的引文格式,以确保学术诚信。
8⃣ 附录:如果有必要,可以在文章结尾添加附录,包括一些补充材料或数据,以帮助读者更好地理解你的研究工作。
此外,还请注意以下几点:
1️⃣使用标准字体和字号(如Times New Roman、Arial等)。
2️⃣设置合适的行距和段落缩进,以提高可读性。
3️⃣使用正确的标点符号和英文缩写。
4️⃣避免拼写和语法错误,可借助拼写检查工具。
希望以上内容对你有所帮助!无论是学术研究还是商业报告,正确的论文格式都是成功的关键之一。
#不懂就问有问必答 #论文 #论文写作 #毕业论文 #论文格式 #论文辅导 #大学生 #论文格式调整 #论文格式修改 #调研报告


