手机版
二维码
购物车
(
0
)
供应
求购
公司
团购
展会
资讯
招商
品牌
人才
知道
专题
图库
视频
下载
商圈
推广
热搜:
采购方式
甲带
滤芯
带式称重给煤机
气动隔膜泵
减速机型号
链式给煤机
无级变速机
履带
减速机
首页
供应
求购
公司
团购
展会
资讯
招商
品牌
人才
知道
专题
图库
视频
下载
商圈
首页
>
资讯
>
展会资讯
?必看,我的工作总结揭秘???
日期:2025-12-01 19:54:53 来源:网络整理 作者:本站编辑
评论:0
?必看,我的工作总结揭秘???
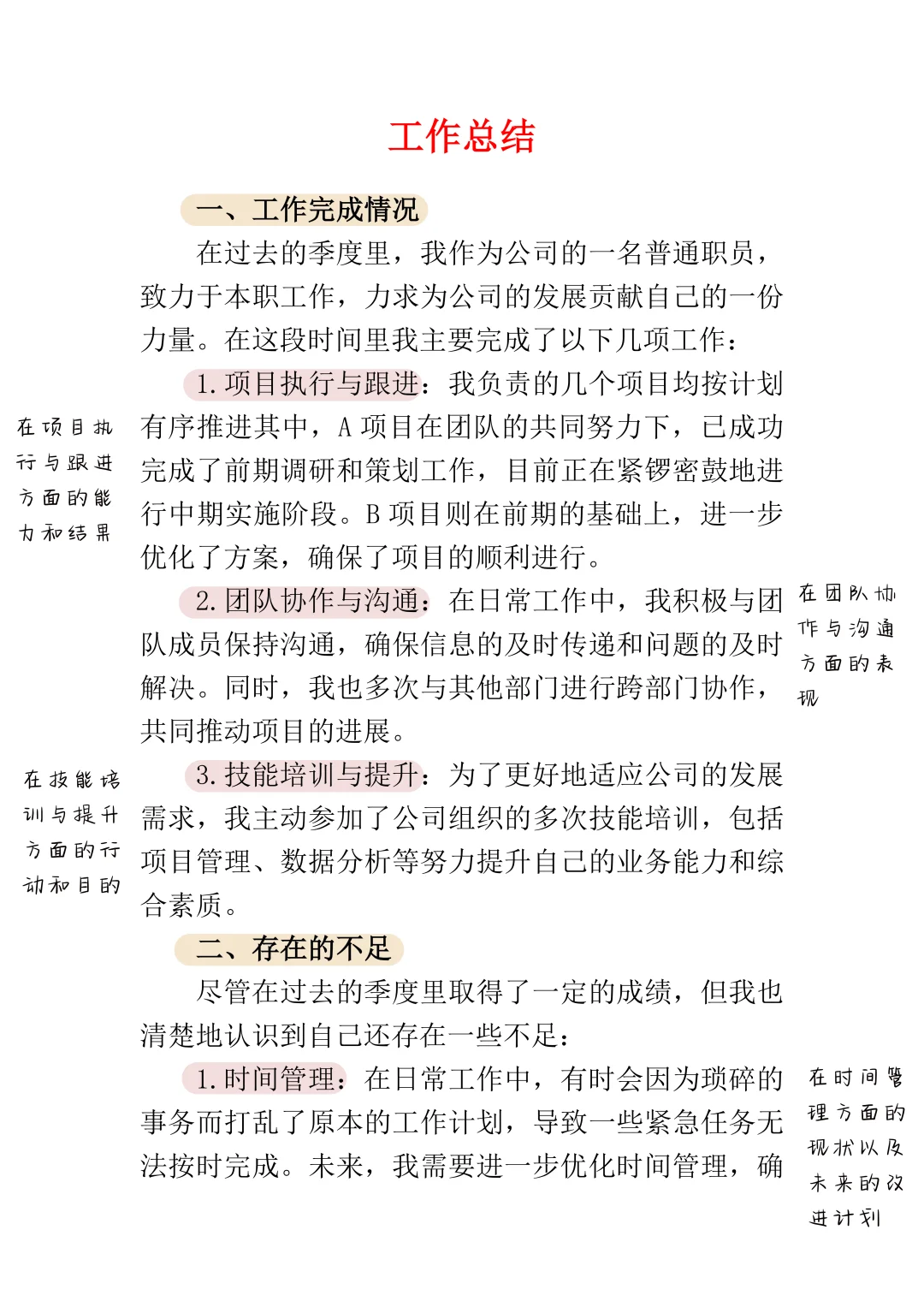
大家好,今天给大家分享一篇通用型的《工作总结》
主要回顾了过去一个季度的工作完成情况、存在的不足以及下一季度的计划。
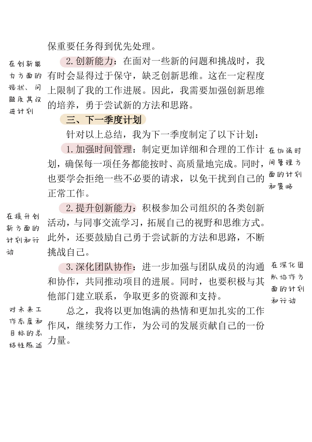
完成了项目执行与跟进、团队协作与沟通、技能培训与提升等工作,但也存在时间管理和创新能力方面的不足。
针对这些问题,计划加强时间管理、提升创新能力,并深化团队协作。
通过制定详细的工作计划、参加创新活动、加强跨部门沟通等措施,希望以更加饱满的热情和扎实的工作作风,为公司的发展贡献更多力量。
整体而言,这份工作总结全面而具体,展现了工作成果和未来规划。
#工作总结
#年终总结
#述职报告
#职场日常
#职场
#征文
#演讲稿
#教育家精神
#师德师风
#写作
打赏
更多
>
同类资讯
• 全球5G标准必要专利及标准提案研
0
条
相关评论
推荐图文
推荐资讯
点击排行
0
1
高明区市场监管局组织50家旅行社及新媒体代表调研地标产品旅游线路
0
2
A股市场阶段性研究报告:沪指进入牛市末期,反弹空间有限,风险警惕升级
0
3
香农芯创(300475)存储行业观察报告:AI浪潮下的战略转型与业绩爆发
0
4
汽车维修行业趋势(来自元宝AI)
0
5
望变电气——2026企业能力分析研究报告
0
6
麦肯锡:美国经济竞争力研究报告(2026)
0
7
昆仑人民医院危化品采购项目市场调研报告
0
8
【研究报告】英国交通运输部发布《收入确定性机制成本效益分析》
0
9
中国烘焙产业发展研究报告(2026)
网站首页
|
关于我们
|
联系方式
|
使用协议
|
版权隐私
|
网站地图
|
排名推广
|
广告服务
|
积分换礼
|
网站留言
|
RSS订阅
|
违规举报
|
皖ICP备20008326号-18
(c)2008-2022 免费发布网 All Rights Reserved