
















大家好,今天想和大家聊聊最近看到的一些有意思的现象。(\"高盛\"分析在图片中呈现)
阿里巴巴这次财报有个特别值得关注的点——云计算业务增长34%,AI收入占外部云收入的20%,并且连续九个季度实现三位数增长。更激进的是,资本开支同比暴增80%,达到320亿人民币,全部砸向AI基础设施。这个打法有点像Google的全栈TPU能力,在国内确实稀缺。
快速商务的亏损也到了拐点。单位经济效益的亏损相比三个月前已经减半,平均订单价值有两位数增长,非饮品订单占比提升到75%。这意味着用户不只是点外卖,开始用它买日用品、食品、医疗保健类的东西了。公司的目标是三年内创造1万亿GMV的增量,这个野心不小。
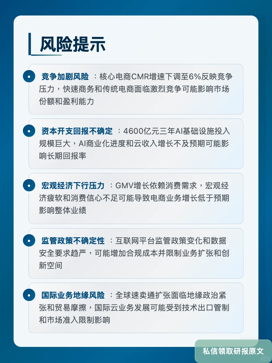
传统电商业务增速确实在放缓,客户管理收入增长10%,未来几个季度可能降到6%左右。但换个角度看,阿里巴巴正在从单纯的电商平台变成\"AI+云计算+即时零售\"的综合体。云业务的高增长和快速商务的效率提升,可能会重新定义这家公司的估值逻辑。
#华尔街播客 #投行研报 #阿里巴巴 #高盛 #阿里云 #AI基础设施 #快速商务 #云计算 #即时零售 #腾讯
阿里巴巴这次财报有个特别值得关注的点——云计算业务增长34%,AI收入占外部云收入的20%,并且连续九个季度实现三位数增长。更激进的是,资本开支同比暴增80%,达到320亿人民币,全部砸向AI基础设施。这个打法有点像Google的全栈TPU能力,在国内确实稀缺。
快速商务的亏损也到了拐点。单位经济效益的亏损相比三个月前已经减半,平均订单价值有两位数增长,非饮品订单占比提升到75%。这意味着用户不只是点外卖,开始用它买日用品、食品、医疗保健类的东西了。公司的目标是三年内创造1万亿GMV的增量,这个野心不小。
传统电商业务增速确实在放缓,客户管理收入增长10%,未来几个季度可能降到6%左右。但换个角度看,阿里巴巴正在从单纯的电商平台变成\"AI+云计算+即时零售\"的综合体。云业务的高增长和快速商务的效率提升,可能会重新定义这家公司的估值逻辑。
#华尔街播客 #投行研报 #阿里巴巴 #高盛 #阿里云 #AI基础设施 #快速商务 #云计算 #即时零售 #腾讯


