手机版
二维码
购物车
(
0
)
供应
求购
公司
团购
展会
资讯
招商
品牌
人才
知道
专题
图库
视频
下载
商圈
推广
热搜:
采购方式
甲带
滤芯
气动隔膜泵
减速机型号
减速机
履带
带式称重给煤机
链式给煤机
无级变速机
首页
供应
求购
公司
团购
展会
资讯
招商
品牌
人才
知道
专题
图库
视频
下载
商圈
首页
>
资讯
>
社会热点
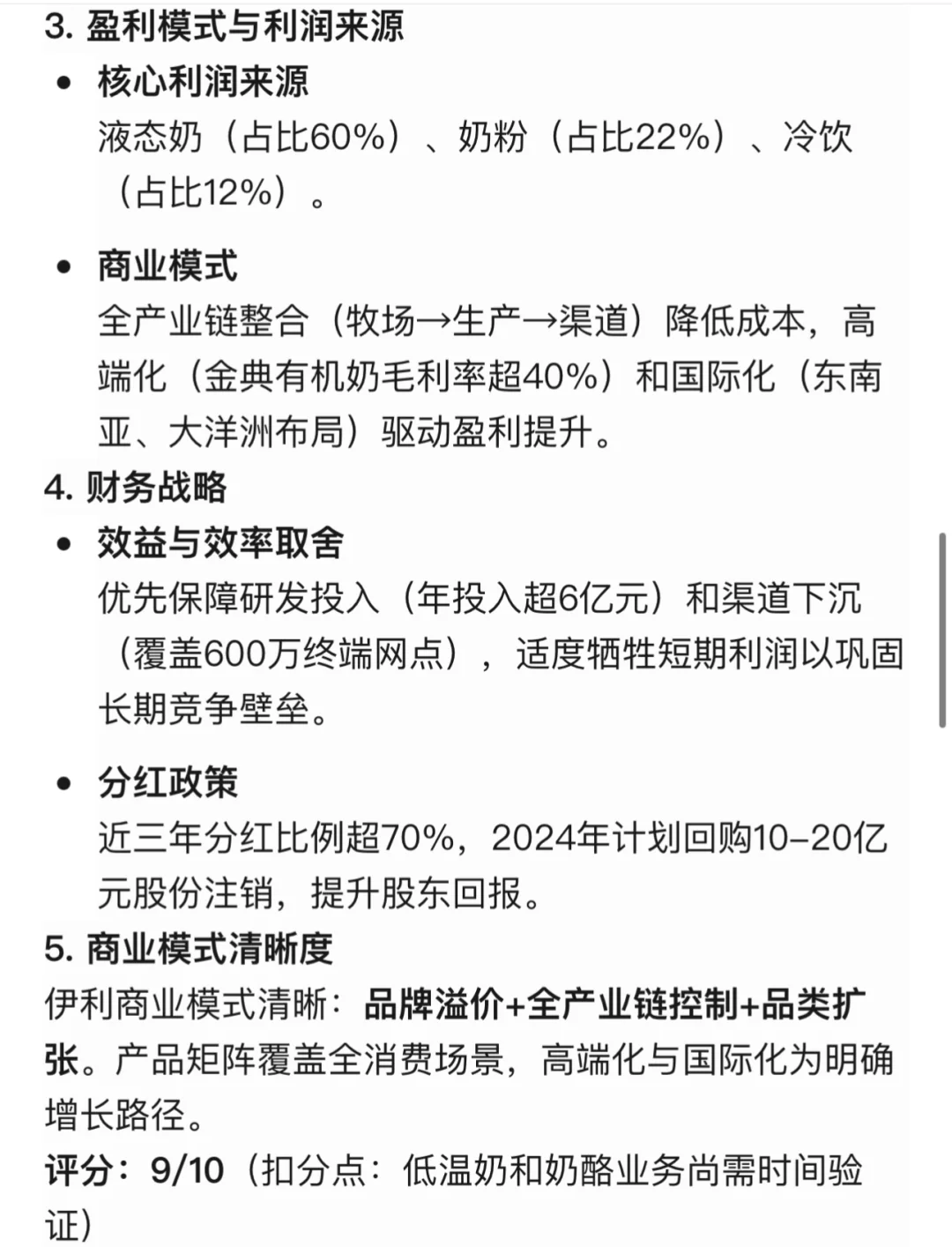
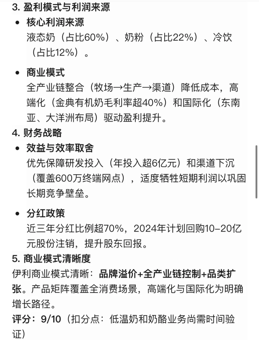
【脱水速通】伊利股份估值报告-好公司好价格
日期:2025-12-01 00:06:59 来源:网络整理 作者:本站编辑
评论:0
【脱水速通】伊利股份估值报告-好公司好价格
#伊利牛奶
#伊利股份
#估值
#企业分析
#股票分析
打赏
更多
>
同类资讯
• 2025版 || 未来质量管理发展趋势白
0
条
相关评论
推荐图文
推荐资讯
点击排行
0
1
智慧城市新趋势,国家设置3—5年过渡期,建立政府采购中本国产品标准体系和动态调整机制,加快构建统一开放、竞争有序的政府采购体系
0
2
全市第一季度重大项目现场调研活动暨经济运行分析会议召开 袁家健出席并讲话 高永主持
0
3
洛阳开元公司召开2025年度经济运行分析会
0
4
2026年六维力传感器市场规模研究报告:全球与中国市场现状及未来预测分析
0
5
2022年全省纺织行业经济运行分析发布
0
6
商业航天新材料合集|10+篇硬核解析:降本革命与千亿赛道机遇(附多份报告)
0
7
5大美国硕士“黄金赛道”剖析:选对专业,让学历为职业生涯开挂
0
8
IMF最新报告:2026年全球经济增3.3% 人工智能成关键驱动力
0
9
2026马年中国经济趋势六爻解析
网站首页
|
关于我们
|
联系方式
|
使用协议
|
版权隐私
|
网站地图
|
排名推广
|
广告服务
|
积分换礼
|
网站留言
|
RSS订阅
|
违规举报
|
皖ICP备20008326号-18
(c)2008-2022 免费发布网 All Rights Reserved