













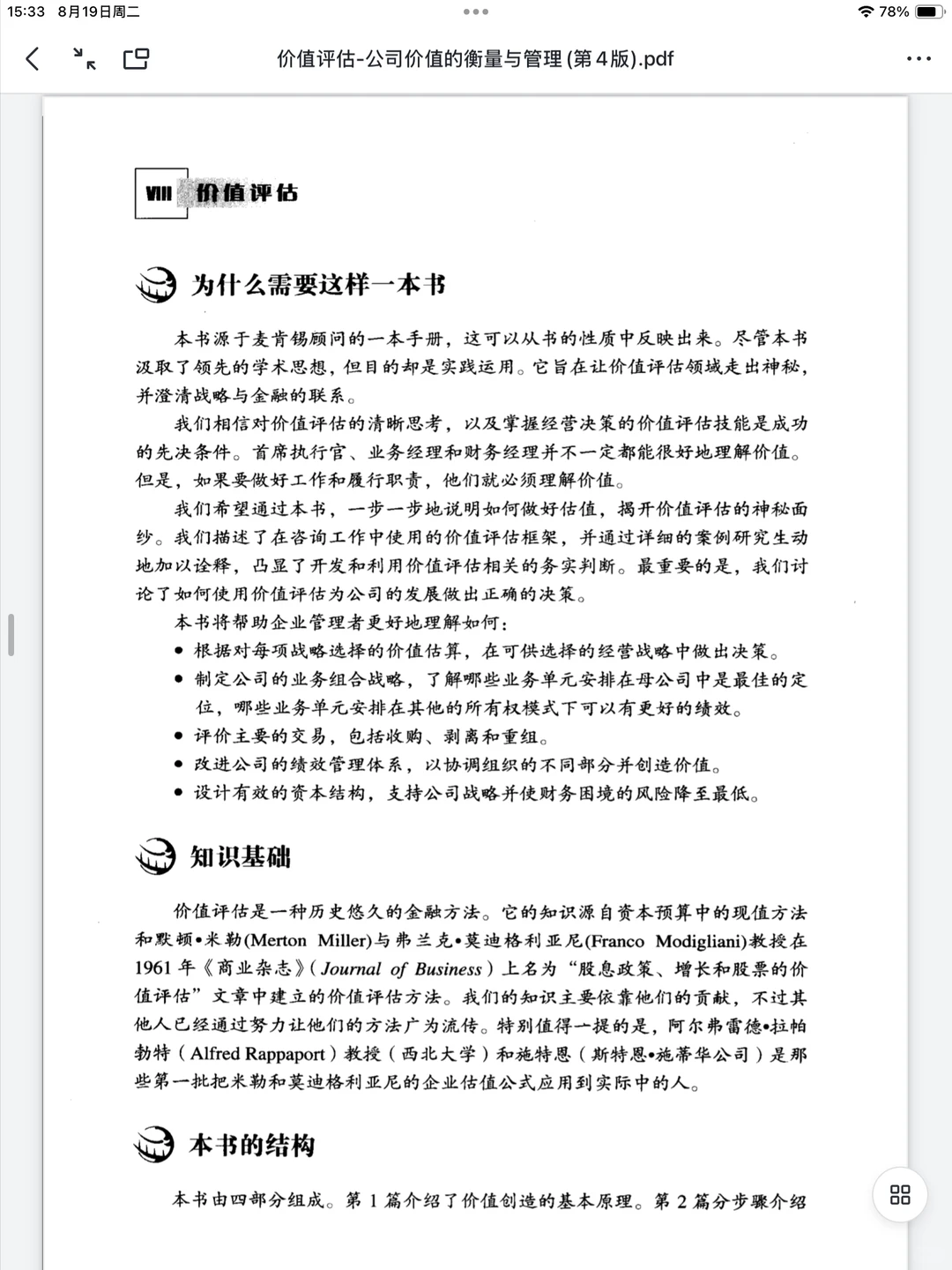
这本书的核心目的是指导企业管理者最大化公司价值,并为投资界人士提供高级的评估方法和工具。其内容全面,注重理论与实践的结合。
-
全书分为四个部分,结构清晰:
⏯️价值的基础:阐述了公司价值最大化的必要性1、价值创造的基本原理1,并探讨了股票市场与基本面之间的关系(认为从长期看,股票价格由经济基本面决定)。
-
⏯️核心估值技巧:这是全书的重点,详细讲解了贴现现金流(DCF)模型、资本成本的计算、历史绩效分析1以及如何使用倍数法进行估值等核心方法。
-
⏯️实现价值:不仅关注估值,更关注如何通过管理创造价值。涵盖了绩效管理、并购与资产剥离、资本结构优化以及如何与投资者进行有效沟通。
-
⏯️高级的价值评估问题:讨论了在一些特殊情境下的估值挑战和解决方案,例如对多业务公司、高成长公司、周期性公司、金融机构以及在新兴市场和跨国环境中的估值。
#估值建模 #量化 #金融与投资 #财务分析 #金融学 #金融求职 #投行 #电子书 #估值 #麦肯锡
-
全书分为四个部分,结构清晰:
⏯️价值的基础:阐述了公司价值最大化的必要性1、价值创造的基本原理1,并探讨了股票市场与基本面之间的关系(认为从长期看,股票价格由经济基本面决定)。
-
⏯️核心估值技巧:这是全书的重点,详细讲解了贴现现金流(DCF)模型、资本成本的计算、历史绩效分析1以及如何使用倍数法进行估值等核心方法。
-
⏯️实现价值:不仅关注估值,更关注如何通过管理创造价值。涵盖了绩效管理、并购与资产剥离、资本结构优化以及如何与投资者进行有效沟通。
-
⏯️高级的价值评估问题:讨论了在一些特殊情境下的估值挑战和解决方案,例如对多业务公司、高成长公司、周期性公司、金融机构以及在新兴市场和跨国环境中的估值。
#估值建模 #量化 #金融与投资 #财务分析 #金融学 #金融求职 #投行 #电子书 #估值 #麦肯锡


