





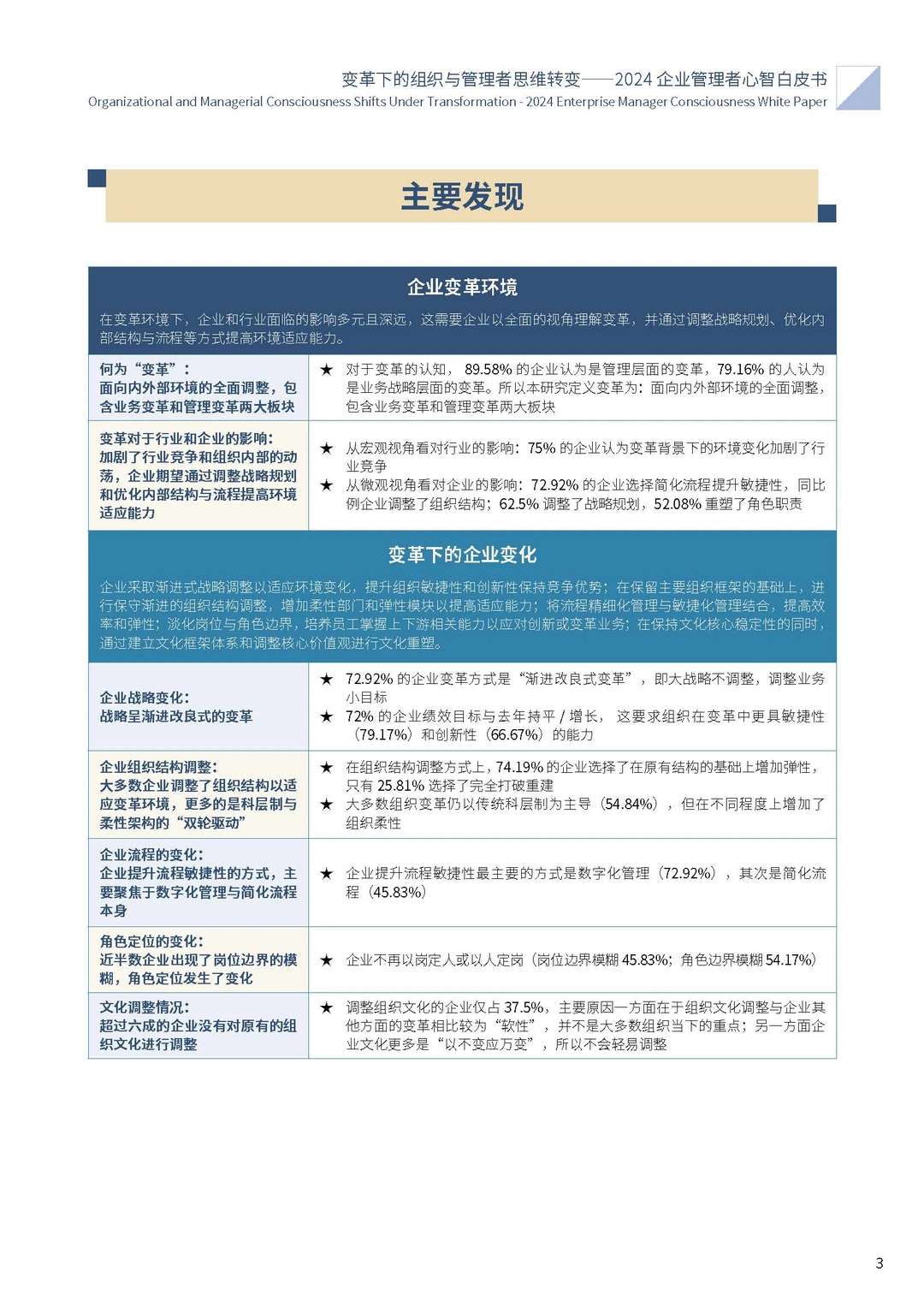
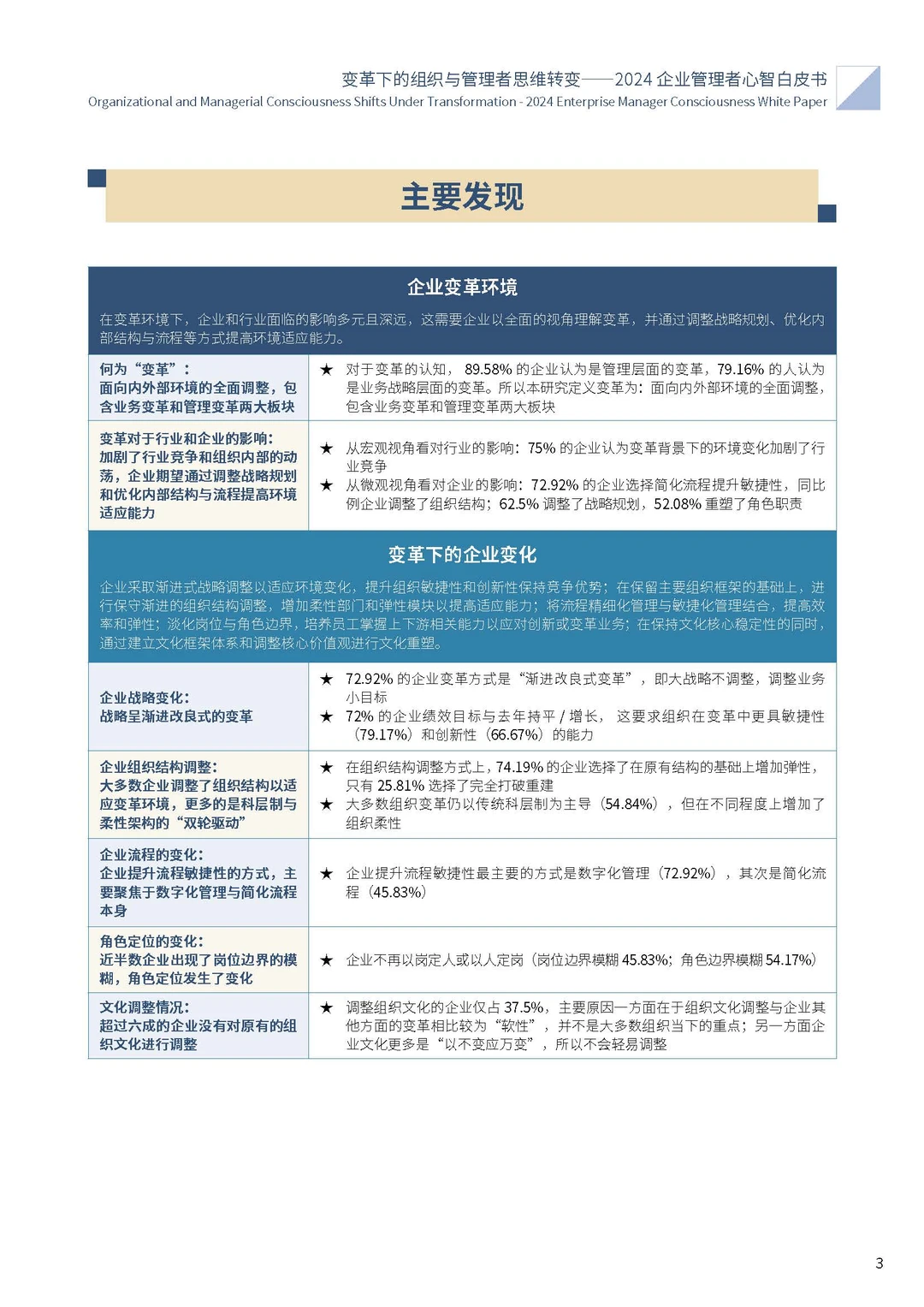
该白皮书详尽地剖析了在全球化和数字化的双重影响下,企业为应对市场边界模糊、行业壁垒消解和竞争加剧所进行的变革。报告指出,企业在变革中采取渐进改良式的战略调整,优化组织结构,提高流程敏捷性,并对角色定位和文化进行调整。同时,强调了管理层在变革中的思维意识和能力准备的重要性,包括变革意愿、战略思维、自我驱动力等核心能力的培养。此外,探讨了赋能方式和能力发展路径,如轮岗制度、行动学习等,以及如何通过教练和导师等工具促进管理者的思维模式转变和心智提升。报告通过案例分析,提供了企业在变革中的具体实践和专家洞察,旨在帮助管理者开拓新局、顺应未来潮流。
#金融 #企业 #企业管理 #Hr #趋势分析 #行业分析 #老板思维
#金融 #企业 #企业管理 #Hr #趋势分析 #行业分析 #老板思维


