







因为K线背后是人,是人就有贪婪和恐惧。
看懂了波浪,你就看懂了市场情绪!
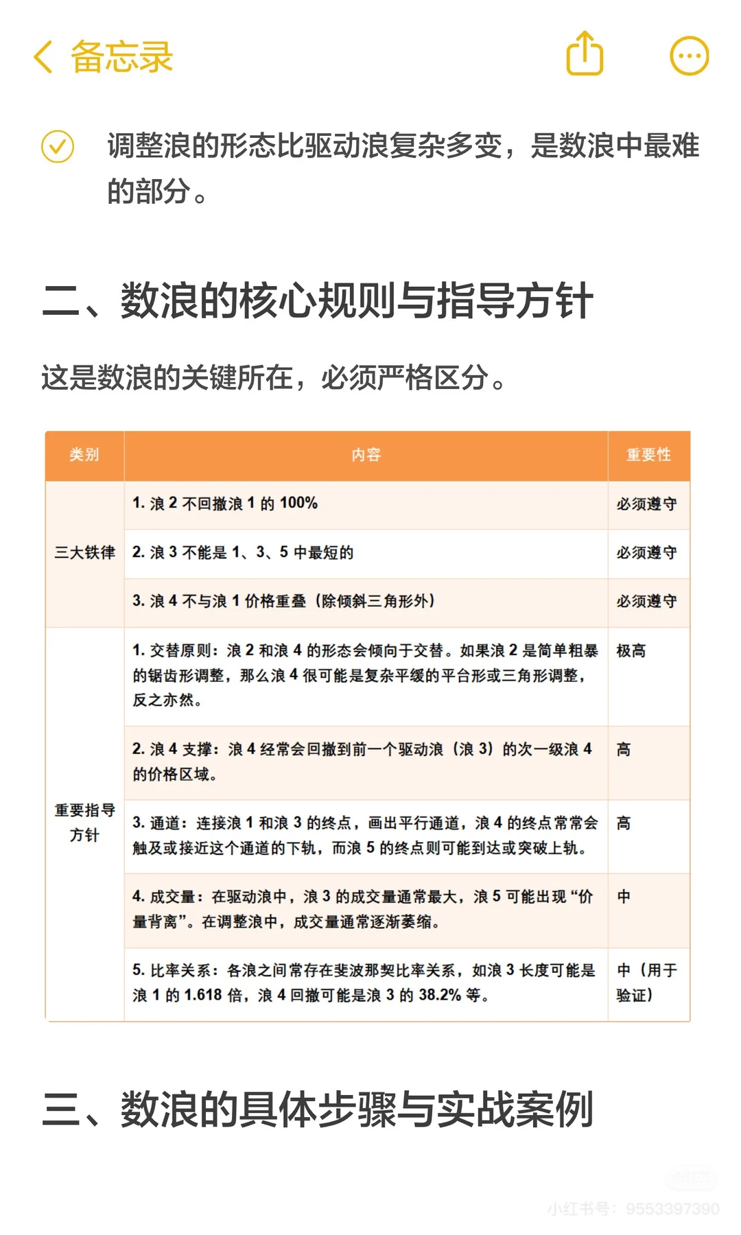
详见以上图文!我的正文和图文是不一样的干货!
? 波浪理论的情绪剧本:
1️⃣ 第1浪(不知不觉):
市场极度低迷,聪明钱悄悄进场。
? 散户心态:“肯定还得跌,骗炮的。”
2️⃣ 第2浪(半信半疑):
行情回落,很多人以为熊市继续。
? 散户心态:“看吧,我就说会跌回来,幸好没买。”
3️⃣ 第3浪(如梦初醒): ?最肥的一段
基本面好转,利好频发,大阳线拉升。
? 散户心态:“卧槽!真涨了?快追!再不买来不及了!”
4️⃣ 第4浪(获利回吐):
早期入场的人开始止盈,行情震荡。
? 散户心态:“应该是调整,拿住!一定要拿住!”
5️⃣ 第5浪(极度贪婪):
甚至垃圾股都在涨,大妈都在谈论股票。
? 散户心态:“我要卖房加仓!这辈子就靠这一次暴富了!” ? 这里就是顶!
? 随后就是A-B-C的崩盘...
特别是C浪,那是希望破灭后的绝望,也是大部分人割肉离场的时候。
? 你要做的是:
在别人“不知不觉”时关注,在别人“如梦初醒”时跟随,在别人“极度贪婪”时离场!?
? 对照一下,你现在的心态在第几浪?
#投资心理学 #波浪理论 #韭菜自我修养 #理财 #基金 #炒股 #搞钱 #财经知识
看懂了波浪,你就看懂了市场情绪!
详见以上图文!我的正文和图文是不一样的干货!
? 波浪理论的情绪剧本:
1️⃣ 第1浪(不知不觉):
市场极度低迷,聪明钱悄悄进场。
? 散户心态:“肯定还得跌,骗炮的。”
2️⃣ 第2浪(半信半疑):
行情回落,很多人以为熊市继续。
? 散户心态:“看吧,我就说会跌回来,幸好没买。”
3️⃣ 第3浪(如梦初醒): ?最肥的一段
基本面好转,利好频发,大阳线拉升。
? 散户心态:“卧槽!真涨了?快追!再不买来不及了!”
4️⃣ 第4浪(获利回吐):
早期入场的人开始止盈,行情震荡。
? 散户心态:“应该是调整,拿住!一定要拿住!”
5️⃣ 第5浪(极度贪婪):
甚至垃圾股都在涨,大妈都在谈论股票。
? 散户心态:“我要卖房加仓!这辈子就靠这一次暴富了!” ? 这里就是顶!
? 随后就是A-B-C的崩盘...
特别是C浪,那是希望破灭后的绝望,也是大部分人割肉离场的时候。
? 你要做的是:
在别人“不知不觉”时关注,在别人“如梦初醒”时跟随,在别人“极度贪婪”时离场!?
? 对照一下,你现在的心态在第几浪?
#投资心理学 #波浪理论 #韭菜自我修养 #理财 #基金 #炒股 #搞钱 #财经知识


