











? 比亚迪:新能源车领军企业,剑指海外市场
1️⃣ ? 比亚迪,作为国内新能源汽车的领军企业,正以其全产业链的深度研发与精细成本控制能力,引领行业潮流。2024年,比亚迪迎来了海外投产的高峰时期,全球扩张的步伐愈发坚定。
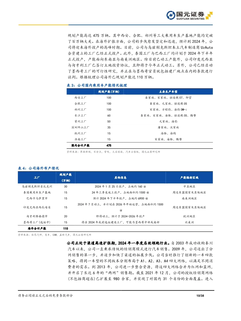
2️⃣ ? 从上游电池原材料到下游汽车销售,比亚迪构建了完整的产业链布局。国内规划产能达到475万辆,海外规划产能110万辆,彰显了其产能出海与舰队出海的双管齐下战略。
3️⃣ ? 2024年第一季度,比亚迪单店平均销售量达到176.4辆,销售效率在行业中处于领先地位。公司预计2024-2026年净利润将分别达到394.79亿、548.30亿和684.21亿元,展现出强劲的盈利增长潜力。
4️⃣ ? 财务数据显示,比亚迪2022年营业收入为424060.64百万元,2023年达到602315.35百万元,预计2024年将增至829666.51百万元。净利润和每股收益同样呈现出显著的增长趋势。
5️⃣ ? 在全球化扩张方面,比亚迪的海外市场布局已覆盖59个国家和地区,超过400个城市。公司通过与当地老牌经销商合作,快速扩张销售网络。
6️⃣ ? 为满足海外运输需求,比亚迪计划在2025年前后陆续交付使用8艘大型汽车运输船,提高供应链管理的控制力和灵活性。
完整版报告,欢迎零取~
?️ 相关报告
《比亚迪汽车行业报告》共38页
#新能源汽车 #比亚迪 #产业链 #市场分析 #财务数据 #全球化战略 #供应链管理 #技术创新 #报告 #行业报告 #行业研究 #研究报告
1️⃣ ? 比亚迪,作为国内新能源汽车的领军企业,正以其全产业链的深度研发与精细成本控制能力,引领行业潮流。2024年,比亚迪迎来了海外投产的高峰时期,全球扩张的步伐愈发坚定。
2️⃣ ? 从上游电池原材料到下游汽车销售,比亚迪构建了完整的产业链布局。国内规划产能达到475万辆,海外规划产能110万辆,彰显了其产能出海与舰队出海的双管齐下战略。
3️⃣ ? 2024年第一季度,比亚迪单店平均销售量达到176.4辆,销售效率在行业中处于领先地位。公司预计2024-2026年净利润将分别达到394.79亿、548.30亿和684.21亿元,展现出强劲的盈利增长潜力。
4️⃣ ? 财务数据显示,比亚迪2022年营业收入为424060.64百万元,2023年达到602315.35百万元,预计2024年将增至829666.51百万元。净利润和每股收益同样呈现出显著的增长趋势。
5️⃣ ? 在全球化扩张方面,比亚迪的海外市场布局已覆盖59个国家和地区,超过400个城市。公司通过与当地老牌经销商合作,快速扩张销售网络。
6️⃣ ? 为满足海外运输需求,比亚迪计划在2025年前后陆续交付使用8艘大型汽车运输船,提高供应链管理的控制力和灵活性。
完整版报告,欢迎零取~
?️ 相关报告
《比亚迪汽车行业报告》共38页
#新能源汽车 #比亚迪 #产业链 #市场分析 #财务数据 #全球化战略 #供应链管理 #技术创新 #报告 #行业报告 #行业研究 #研究报告


