


??大纲如下:
1 绪 论
1.1研究背景
1.2研究意义
1.3国内外研究现状
1.5文献综述
2 相关理论基础
2.1企业盈利能力的定义和影响因素
2.2企业采购成本控制理论
2.3企业利润分析
3 比亚迪公司成本控制和定价策略分析
3.1比亚迪公司的造车成本分析
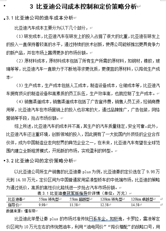
3.2比亚迪公司的定价策略分析
3.3比亚迪公司利润数据分析
3.4其他新能源车企成本数据和利润数据分析
4 比亚迪公司盈利能力分析
4.1比亚迪的净利润
4.2比亚迪毛利率分析
4.3比亚迪净资产收益率分析
5 比亚迪公司提高盈利能力提升的对策建议
5.1对比亚迪控制成本的建议
5.2对比亚迪定价策略的建议
6 结论
#毕业论文 #论文写作 #论文选题 #会计学 #比亚迪 #论文答辩 #论文格式
1 绪 论
1.1研究背景
1.2研究意义
1.3国内外研究现状
1.5文献综述
2 相关理论基础
2.1企业盈利能力的定义和影响因素
2.2企业采购成本控制理论
2.3企业利润分析
3 比亚迪公司成本控制和定价策略分析
3.1比亚迪公司的造车成本分析
3.2比亚迪公司的定价策略分析
3.3比亚迪公司利润数据分析
3.4其他新能源车企成本数据和利润数据分析
4 比亚迪公司盈利能力分析
4.1比亚迪的净利润
4.2比亚迪毛利率分析
4.3比亚迪净资产收益率分析
5 比亚迪公司提高盈利能力提升的对策建议
5.1对比亚迪控制成本的建议
5.2对比亚迪定价策略的建议
6 结论
#毕业论文 #论文写作 #论文选题 #会计学 #比亚迪 #论文答辩 #论文格式


