







宝子们!九江城投笔试岗位调整要注意啦⏰11月28日09:00-16:00赶紧登录系统改报,提交后不能改哦,逾期或不符会取消资格,笔试费原路退回~
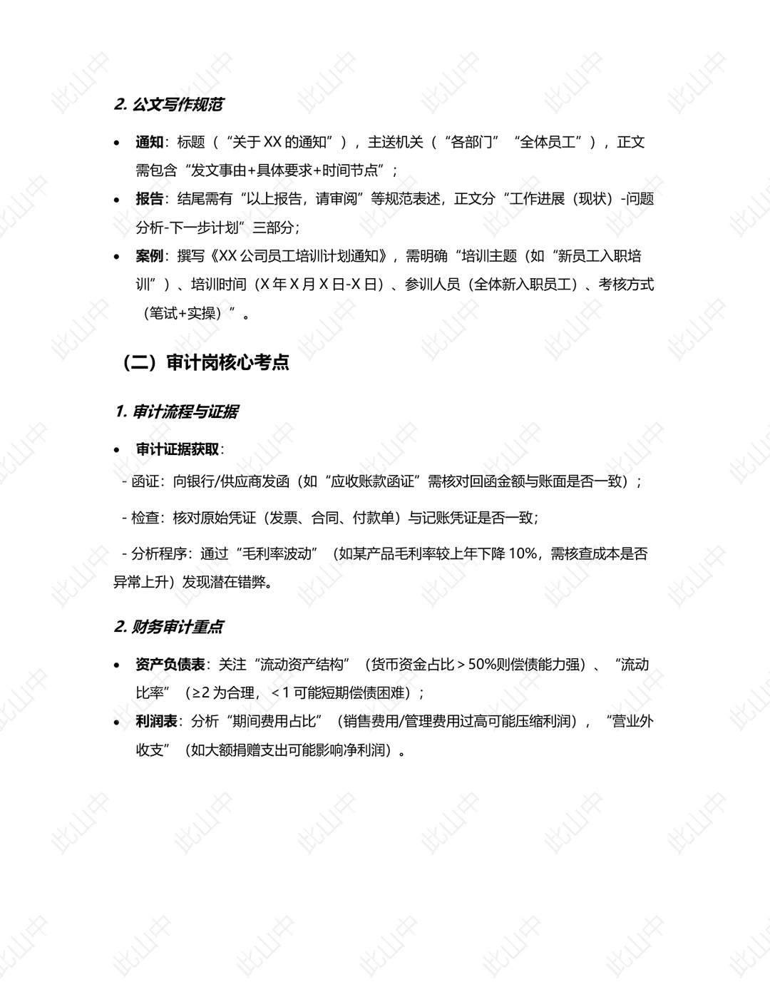
复习重点抓这俩?:组织人事岗吃透“公文写作规范”(通知/报告格式别错)和“HR管理流程”(招聘/绩效/薪酬);审计岗主攻“财务审计流程”(资产负债表+利润表分析)和“法规应用”。
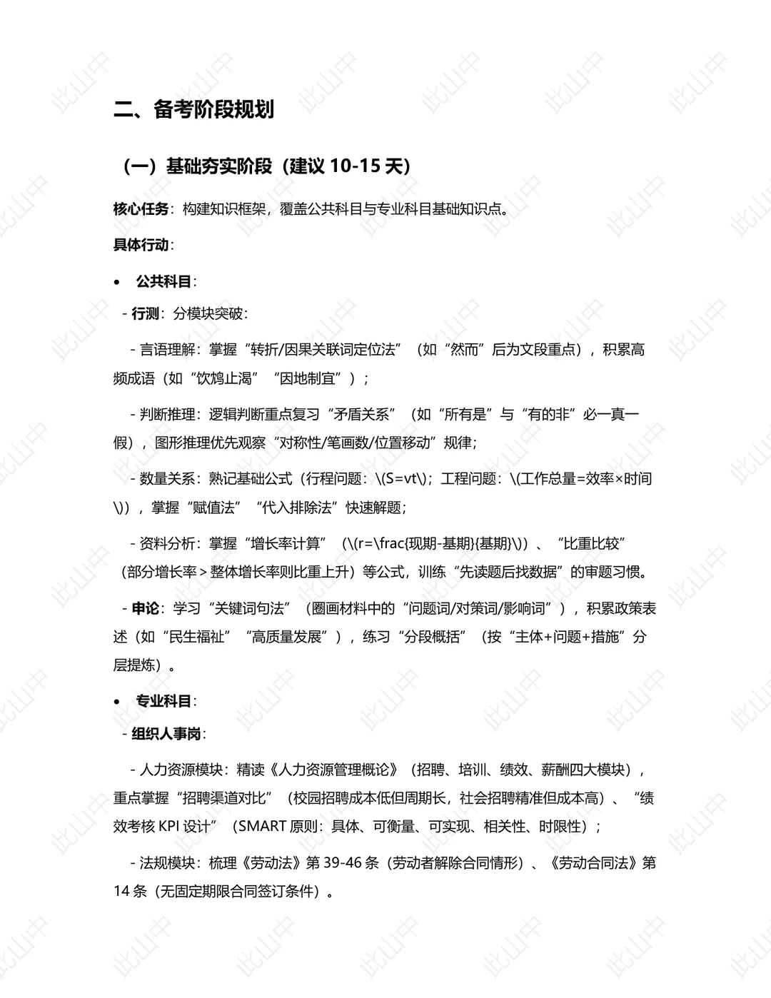
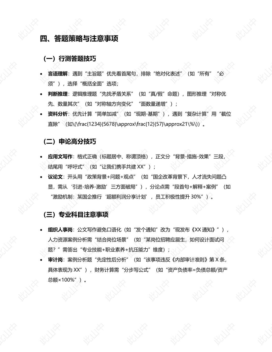
行测申论小技巧?:行测分模块突破(言语抓关联词,判断看对称),申论用“关键词句法”圈材料,专业题多练真题错题!稳住节奏,加油冲~
#九江市城市发展集团有限公司面试 #九江市城市发展集团有限公司招聘 #九江市城市发展集团有限公司社招 #九江市城市发展集团有限公司校招 #九江市城市发展集团有限公司笔试 #九江市城市发展集团有限公司
复习重点抓这俩?:组织人事岗吃透“公文写作规范”(通知/报告格式别错)和“HR管理流程”(招聘/绩效/薪酬);审计岗主攻“财务审计流程”(资产负债表+利润表分析)和“法规应用”。
行测申论小技巧?:行测分模块突破(言语抓关联词,判断看对称),申论用“关键词句法”圈材料,专业题多练真题错题!稳住节奏,加油冲~
#九江市城市发展集团有限公司面试 #九江市城市发展集团有限公司招聘 #九江市城市发展集团有限公司社招 #九江市城市发展集团有限公司校招 #九江市城市发展集团有限公司笔试 #九江市城市发展集团有限公司


