手机版
二维码
购物车
(
0
)
供应
求购
公司
团购
展会
资讯
招商
品牌
人才
知道
专题
图库
视频
下载
商圈
推广
热搜:
采购方式
甲带
滤芯
气动隔膜泵
带式称重给煤机
减速机型号
无级变速机
链式给煤机
履带
减速机
首页
供应
求购
公司
团购
展会
资讯
招商
品牌
人才
知道
专题
图库
视频
下载
商圈
首页
>
资讯
>
社会热点
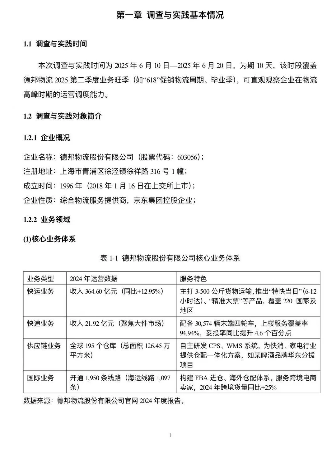
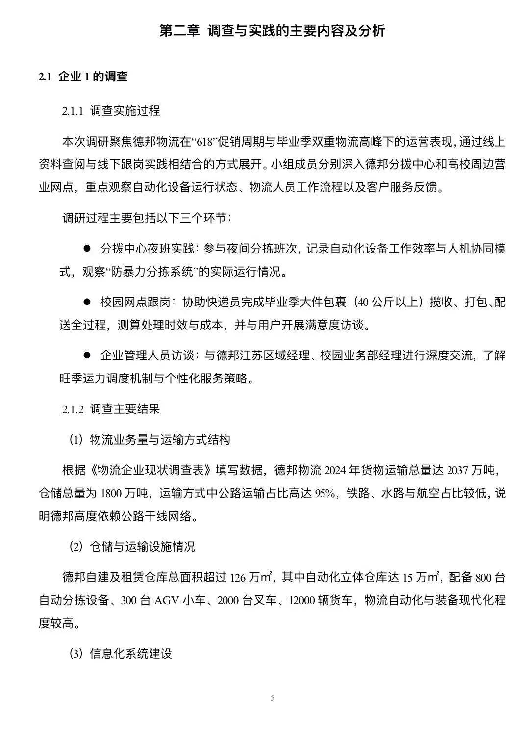
物流企业调查与实践报告
日期:2025-11-30 06:36:07 来源:网络整理 作者:本站编辑
评论:0
物流企业调查与实践报告
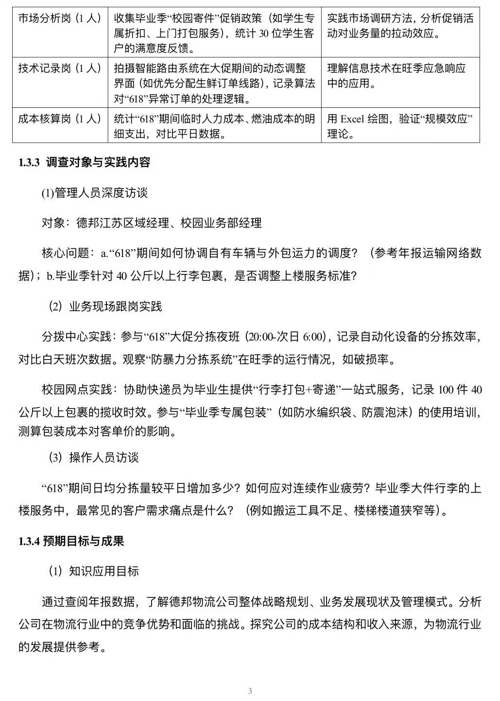
一、实习的目的与任务
•目的:
•在系统学习物流专业课程之前,加强学生对物流活动、物流系统的整体认识
•熟悉现代物流企业
•任务:
•通过访谈、参观的形式,了解:
•现代物流行业的发展概况,
•物流企业的组织结构、岗位设置及基本运作流程,了解现代物流活动及物流行业
•通过查阅资料和现场调研:
•搜集第一手企业资料,聚焦各类物流企业的特点及存在的问题,
#物流管理
#物流市场
#物流市场分析
#研究报告
#物流
打赏
更多
>
同类资讯
• 2026年第一季度中国游戏产业季度
0
条
相关评论
推荐图文
推荐资讯
点击排行
0
1
2026中国低空经济-民用无人机市场白皮书(精简版):万亿蓝海的爆发前夜
0
2
AI时代个人进化白皮书
0
3
【行业观察】是“封神之作”还是“冒险之旅”?一文解读马斯克联合SpaceX、Tesla、xAI发布TERAFAB项目的前景、挑战和行业影响
0
4
2026年快消行业AI营销增长白皮书
0
5
CATTI白皮书2026(热点素材跟练189)
0
6
【行业观察】谈谈我国的工业全产业链——从"大而不强"到自主可控的突围之路
0
7
2025年TikTok Shop年度白皮书
0
8
2025年移动应用营销白皮书(非游戏)
0
9
终极全域拆解·全量规划白皮书(精准预算·无模糊)
网站首页
|
关于我们
|
联系方式
|
使用协议
|
版权隐私
|
网站地图
|
排名推广
|
广告服务
|
积分换礼
|
网站留言
|
RSS订阅
|
违规举报
|
皖ICP备20008326号-18
(c)2008-2022 免费发布网 All Rights Reserved