







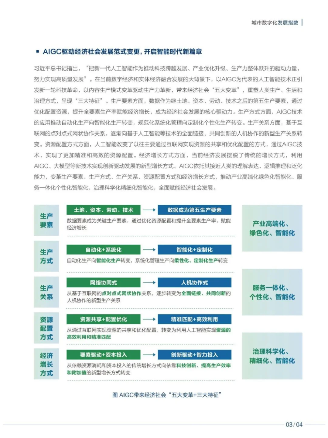
?在当前数字经济和实体经济融合发展的大背景下,以AIGC为代表的人工智能技术正引发新一轮科技革命,以内容生产模式变革驱动生产力变革,带来经济社会“五大变革”,重塑人类生产、生活和治理方式,呈现“三大特征”。
?报告对260个城市的数字化发展水平进行了评估,对不同层级的城市提出了发展建议,将数字化覆盖至各个角落。并且围绕AI对生产力、生产要素及生产关系三个模块进行分析,阐述数字化发展对促进经济增长的作用。
?数字城市是借助信息技术,将城市基础设施、自然资源、社会活动等各类信息进行数字化处理,实现城市运营和管理的高效化、智能化和可视化。智慧灯杆作为城市基础设施的一部分,其发展和应用正是城市数字化发展的一个缩影。
?城市数字化发展为智慧灯杆行业提供了重要的技术支撑和应用场景,而智慧灯杆的发展和应用又进一步推动了城市数字化的发展。未来,随着技术迭代不断进步和应用的不断拓展,城市数字化发展与智慧灯杆行业之间的关系将更加紧密。
#数字城市 #城市数字化 #智慧灯杆 #智慧城市 #aigc #人工智能 #大模型 #数字孪生 #新质生产力 #大数据 #物联网 #云计算 #元宇宙
?报告对260个城市的数字化发展水平进行了评估,对不同层级的城市提出了发展建议,将数字化覆盖至各个角落。并且围绕AI对生产力、生产要素及生产关系三个模块进行分析,阐述数字化发展对促进经济增长的作用。
?数字城市是借助信息技术,将城市基础设施、自然资源、社会活动等各类信息进行数字化处理,实现城市运营和管理的高效化、智能化和可视化。智慧灯杆作为城市基础设施的一部分,其发展和应用正是城市数字化发展的一个缩影。
?城市数字化发展为智慧灯杆行业提供了重要的技术支撑和应用场景,而智慧灯杆的发展和应用又进一步推动了城市数字化的发展。未来,随着技术迭代不断进步和应用的不断拓展,城市数字化发展与智慧灯杆行业之间的关系将更加紧密。
#数字城市 #城市数字化 #智慧灯杆 #智慧城市 #aigc #人工智能 #大模型 #数字孪生 #新质生产力 #大数据 #物联网 #云计算 #元宇宙


