













宝子们?,今天必须给大伙分享《2024 年中国城市低空经济发展指数报告》!低空经济作为当下热门领域,正悄悄改变着经济格局,快来一探究竟。
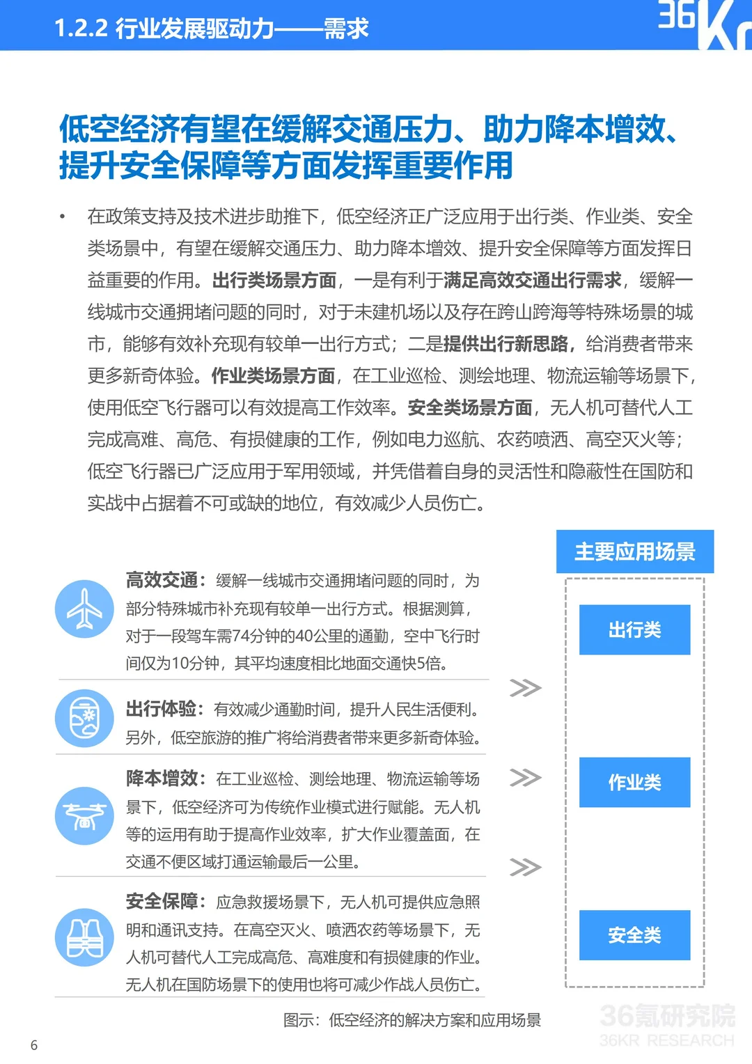
【1】?低空经济行业概况:低空经济是依托低空空域的综合性经济形态,主要飞行载体有无人机、eVTOL 和直升机等。在政策大力支持下,其市场规模呈爆发式增长,2023 年我国低空经济规模达 5059.5 亿元 ,预计 2026 年突破万亿元。这一经济形态在交通、物流、农业等多领域广泛应用,为各行业降本增效,比如在交通拥堵的一线城市,空中通勤大大节省了时间。
【2】?️低空经济行业生态:它的产业链完善,上游是基础设施及保障服务,中游为飞行器制造,下游则是运营应用。在重点细分赛道方面,eVTOL 被视为未来 UAM 市场主流方案;无人机中工业级占据主导,大疆在民用领域优势显著;直升机市场稳步增长,但海外巨头占主要份额;空管系统也将随着低空空域释放迎来发展机遇。
【3】?低空经济发展指数评价:报告构建了一套全面的评价体系,从发展环境、资金投入等五大维度,对全国涉及低空经济产业的重点城市进行评估。结果显示,北京和深圳处于绝对领先地位,成为我国低空经济发展的领军城市。各梯队城市在不同维度上各有优势与不足,都在积极探索适合自身的发展路径。
【4】?低空经济行业展望及建议:未来,低空经济将朝着网络化、智能化、规模化、集聚化方向发展。关键技术的创新、核心零部件的国产替代以及应用场景的拓展,都将推动其不断向前。同时,报告也建议加强安全监管、人才建设,推进基础设施建设,打造区域特色,以应对发展中的挑战。
这份报告全面剖析了低空经济的现状与未来,不过关于各城市具体的发展策略、各细分赛道的深度分析等内容,在完整报告里才能解锁?。如果你也对低空经济感兴趣,想了解更多详细信息,不妨去看看完整报告,说不定会有新发现!
相关报告:《2024 年中国城市低空经济发展指数报告》
#行业报告 #研究报告 #调研报告 #行业研报 #低空经济 #经济发展指数 #无人机 #直升机 #城市发展 #产业生态
【1】?低空经济行业概况:低空经济是依托低空空域的综合性经济形态,主要飞行载体有无人机、eVTOL 和直升机等。在政策大力支持下,其市场规模呈爆发式增长,2023 年我国低空经济规模达 5059.5 亿元 ,预计 2026 年突破万亿元。这一经济形态在交通、物流、农业等多领域广泛应用,为各行业降本增效,比如在交通拥堵的一线城市,空中通勤大大节省了时间。
【2】?️低空经济行业生态:它的产业链完善,上游是基础设施及保障服务,中游为飞行器制造,下游则是运营应用。在重点细分赛道方面,eVTOL 被视为未来 UAM 市场主流方案;无人机中工业级占据主导,大疆在民用领域优势显著;直升机市场稳步增长,但海外巨头占主要份额;空管系统也将随着低空空域释放迎来发展机遇。
【3】?低空经济发展指数评价:报告构建了一套全面的评价体系,从发展环境、资金投入等五大维度,对全国涉及低空经济产业的重点城市进行评估。结果显示,北京和深圳处于绝对领先地位,成为我国低空经济发展的领军城市。各梯队城市在不同维度上各有优势与不足,都在积极探索适合自身的发展路径。
【4】?低空经济行业展望及建议:未来,低空经济将朝着网络化、智能化、规模化、集聚化方向发展。关键技术的创新、核心零部件的国产替代以及应用场景的拓展,都将推动其不断向前。同时,报告也建议加强安全监管、人才建设,推进基础设施建设,打造区域特色,以应对发展中的挑战。
这份报告全面剖析了低空经济的现状与未来,不过关于各城市具体的发展策略、各细分赛道的深度分析等内容,在完整报告里才能解锁?。如果你也对低空经济感兴趣,想了解更多详细信息,不妨去看看完整报告,说不定会有新发现!
相关报告:《2024 年中国城市低空经济发展指数报告》
#行业报告 #研究报告 #调研报告 #行业研报 #低空经济 #经济发展指数 #无人机 #直升机 #城市发展 #产业生态


