









报告编号编号:138
??
这份白皮书由智能网联汽车预期功能安全工作组发布,聚焦自主代客泊车系统(AVP)的预期功能安全(SOTIF)测试方法研究。
?
背景上,AVP 作为极具量产前景的自动驾驶系统,其 SOTIF 问题源于性能局限、功能不足及人员误用,而现有标准缺乏对 SOTIF 场景的研究,因此亟需构建针对性测试与评价体系。
?
核心研究围绕四方面展开:
1️⃣一是风险识别与危害分析,采用系统理论过程分析(STPA)方法,识别出 43 项不安全控制行为、92 项不可接受危险事件,梳理出 64 个由传感器特征、环境条件等导致的整车级危害诱因;
2️⃣二是场景搭建,整合驾驶、事故、失效、标准四类场景构建含 356 类场景的库,设计 92 个 SOTIF 场景并生成 164 条测试用例;
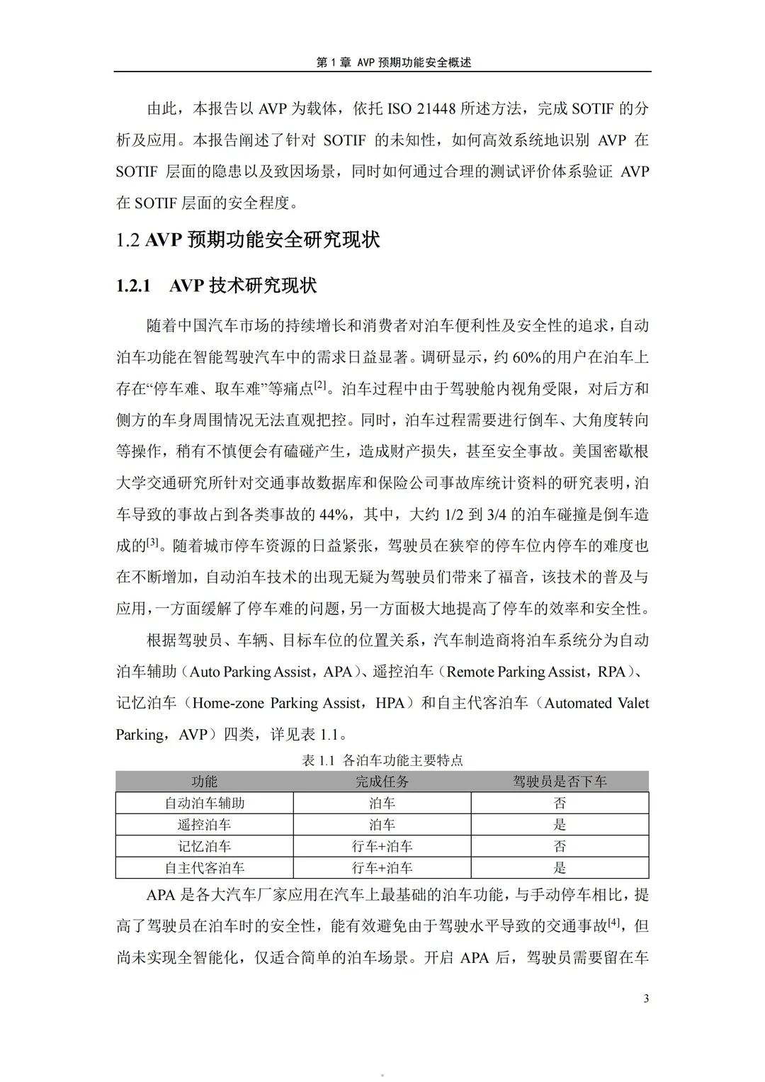
3️⃣三是测试体系,以 “三支柱法” 为基础,结合场景客观存在性与复杂度,确定 74 个场景适用模拟仿真测试、60 个场景适用封闭场地测试,同时制定开放停车场测试的场景设置、要求与方法;
4️⃣四是评价体系,基于 SOTIF 场景建立主客观评价体系,主观聚焦人机交互,客观侧重测试结果,明确各级指标权重与得分计算方法。
?
白皮书的研究成果为 AVP 的 SOTIF 测试评价提供了方法指导,也为高阶自动驾驶系统的安全验证提供了支撑。
#行业报告 #汽车产业 #自动泊车 #自动泊车系统 #代客泊车 #研究报告 #行业研究 #行业报告下载 #行业分析 #行业报告分享
??
这份白皮书由智能网联汽车预期功能安全工作组发布,聚焦自主代客泊车系统(AVP)的预期功能安全(SOTIF)测试方法研究。
?
背景上,AVP 作为极具量产前景的自动驾驶系统,其 SOTIF 问题源于性能局限、功能不足及人员误用,而现有标准缺乏对 SOTIF 场景的研究,因此亟需构建针对性测试与评价体系。
?
核心研究围绕四方面展开:
1️⃣一是风险识别与危害分析,采用系统理论过程分析(STPA)方法,识别出 43 项不安全控制行为、92 项不可接受危险事件,梳理出 64 个由传感器特征、环境条件等导致的整车级危害诱因;
2️⃣二是场景搭建,整合驾驶、事故、失效、标准四类场景构建含 356 类场景的库,设计 92 个 SOTIF 场景并生成 164 条测试用例;
3️⃣三是测试体系,以 “三支柱法” 为基础,结合场景客观存在性与复杂度,确定 74 个场景适用模拟仿真测试、60 个场景适用封闭场地测试,同时制定开放停车场测试的场景设置、要求与方法;
4️⃣四是评价体系,基于 SOTIF 场景建立主客观评价体系,主观聚焦人机交互,客观侧重测试结果,明确各级指标权重与得分计算方法。
?
白皮书的研究成果为 AVP 的 SOTIF 测试评价提供了方法指导,也为高阶自动驾驶系统的安全验证提供了支撑。
#行业报告 #汽车产业 #自动泊车 #自动泊车系统 #代客泊车 #研究报告 #行业研究 #行业报告下载 #行业分析 #行业报告分享


