手机版
二维码
购物车
(
0
)
供应
求购
公司
团购
展会
资讯
招商
品牌
人才
知道
专题
图库
视频
下载
商圈
推广
热搜:
采购方式
甲带
滤芯
气动隔膜泵
减速机型号
减速机
带式称重给煤机
履带
链式给煤机
无级变速机
首页
供应
求购
公司
团购
展会
资讯
招商
品牌
人才
知道
专题
图库
视频
下载
商圈
首页
>
资讯
>
社会热点
关掉会员店,高端转下沉,盒马活得更好了?
日期:2025-11-30 05:12:16 来源:网络整理 作者:本站编辑
评论:0
关掉会员店,高端转下沉,盒马活得更好了?
·
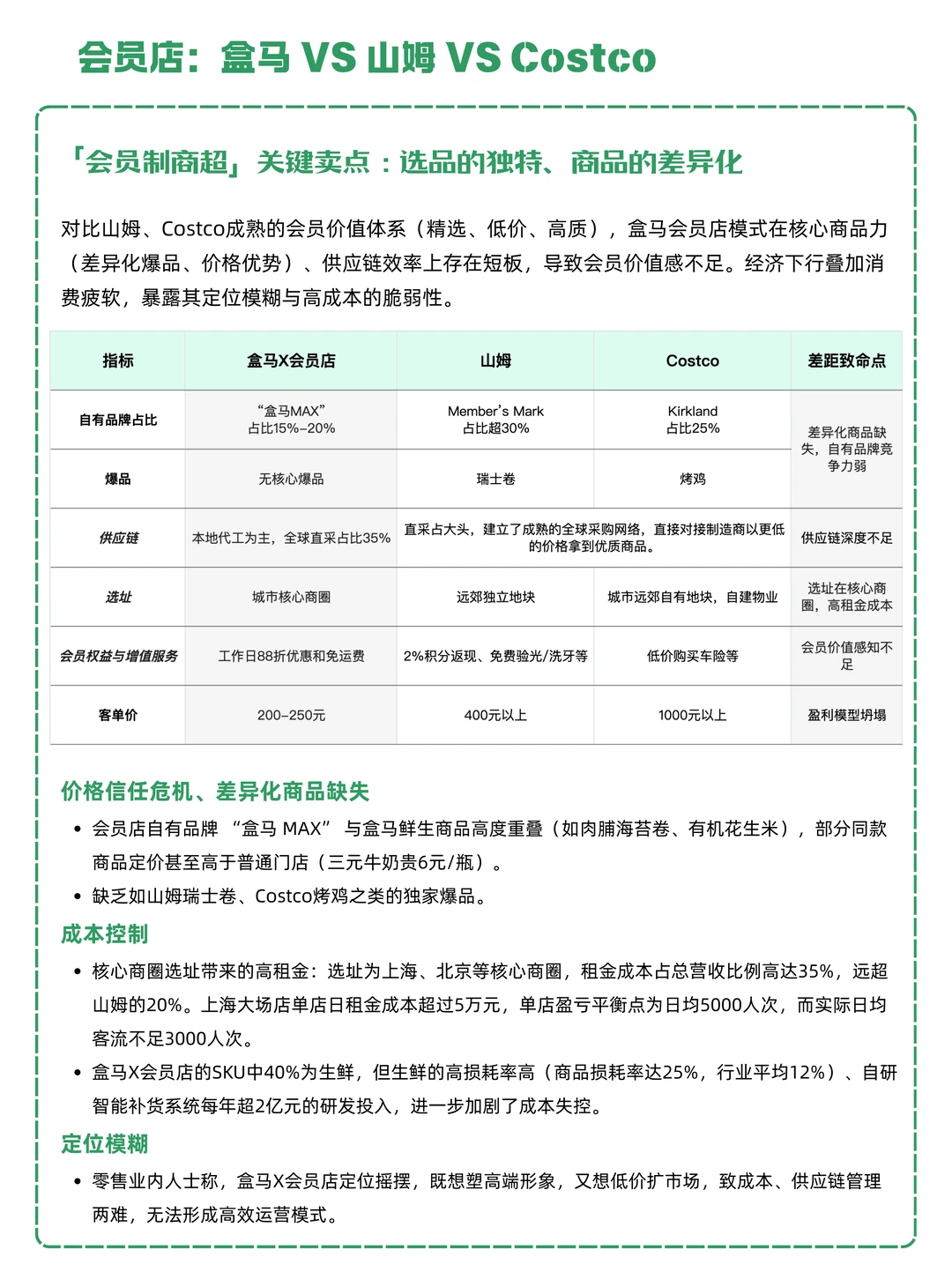
❌盒马X会员店归零,退出仓储式会员店战场:2025年8月31日,将关闭最后一家会员店。
✅2025财年盒马扭亏为盈,GMV 750亿元,首次实现年度盈利,盒马做对了什么?
?零售折扣店战场如火如荼,盒马NB快速扩张,这么看待这个赛道?
#行业分析
#产业发展趋势
#商业分析
#企业发展战略
#市场发展趋势
#盒马
#超市
#零售
打赏
更多
>
同类资讯
• 光子辐射冷却薄膜行业洞察--市场
0
条
相关评论
推荐图文
推荐资讯
点击排行
0
1
【市场洞察】俄罗斯外贸市场开发全攻略与国家概况
0
2
中国宏观经济结构性周期分析报告
0
3
双塔区召开第16次党政工作例会暨经济形势分析会
0
4
2026年2月1日周日【行业观察】
0
5
2025年中国智能门锁行业白皮书
0
6
航天群建召开1月经济运营分析会暨干部讲评会
0
7
【印尼商业前沿洞察】印尼私立医院扩张与高端医疗设备进口需求分析
0
8
【#宏观观点笔记0125-1 分析与解读】未来的经济形态,可能会长期呈现出一种类似战时状态的二元结构,并且这种格局会持续存在
0
9
2026年香港注册公司失败复盘,总结注册及运营常见问题及改进策略,服务商首选
网站首页
|
关于我们
|
联系方式
|
使用协议
|
版权隐私
|
网站地图
|
排名推广
|
广告服务
|
积分换礼
|
网站留言
|
RSS订阅
|
违规举报
|
皖ICP备20008326号-18
(c)2008-2022 免费发布网 All Rights Reserved