手机版
二维码
购物车
(
0
)
供应
求购
公司
团购
展会
资讯
招商
品牌
人才
知道
专题
图库
视频
下载
商圈
推广
热搜:
采购方式
甲带
滤芯
气动隔膜泵
带式称重给煤机
减速机型号
无级变速机
链式给煤机
履带
减速机
首页
供应
求购
公司
团购
展会
资讯
招商
品牌
人才
知道
专题
图库
视频
下载
商圈
首页
>
资讯
>
社会热点
城市综合发展指数报告体现城市哪些竞争力?
日期:2025-11-30 05:02:10 来源:网络整理 作者:本站编辑
评论:0
城市综合发展指数报告体现城市哪些竞争力?
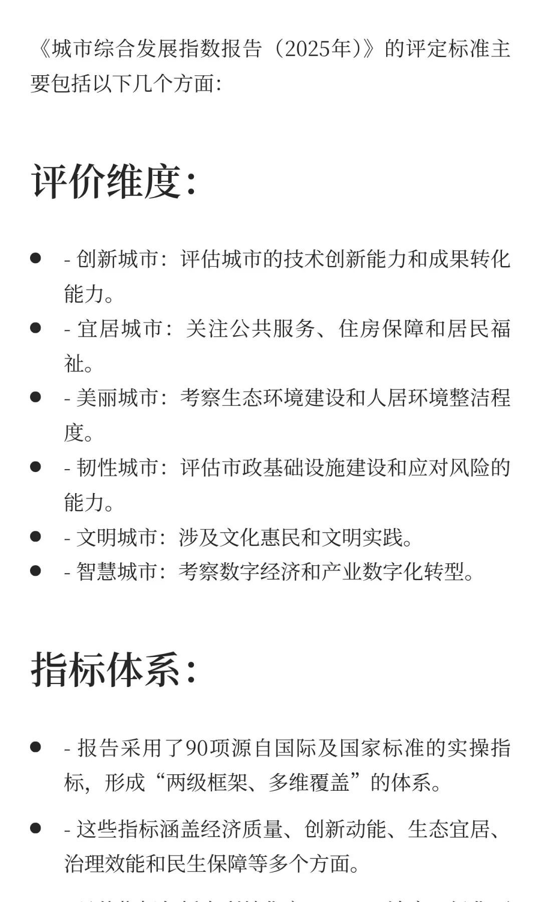
《城市综合发展指数报告(2025年)》从创新、宜居、美丽、韧性、文明城市和智慧城市六个维度评估36个主要城市,涵盖207项指标,为城市综合发展提供量化参考。
#城市综合发展指数报告
打赏
更多
>
同类资讯
• 白皮书连载 · 第一期 | 穿透式监
0
条
相关评论
推荐图文
推荐资讯
点击排行
0
1
行业观察 | Token中文名定了:词元
0
2
2026年养发洗发水白皮书:品牌深度解析+临床实证
0
3
远光软件参编的中国信通院《低代码发展白皮书(2022年)》正式发布
0
4
行业观察丨在线学习、远程考试成新趋势,信息安全需重视!
0
5
2026行业观察:纹眉“品质元年”,久匠如何以标准破局
0
6
互联网大厂【声学黑话白皮书】之江湖篇
0
7
护发洗发水测评 洗发水植萃品牌选购指南白皮书
0
8
《2025中企出海白皮书》解读:云智筑基出海,价值深耕全球化
0
9
全球氢能产业发展总况分析(50页报告)
网站首页
|
关于我们
|
联系方式
|
使用协议
|
版权隐私
|
网站地图
|
排名推广
|
广告服务
|
积分换礼
|
网站留言
|
RSS订阅
|
违规举报
|
皖ICP备20008326号-18
(c)2008-2022 免费发布网 All Rights Reserved