


1️⃣认知底座:基础产业认知
核心要点:行业认知需要从基础理解入手,避免单一维度的认知,需从多角度交叉分析。
案例:以新能源电池为例,从制备工艺、专利特征、技术路线差异、商业化痛点等多维度深入研究。
方法:通过工具辅助结构化沉淀,如建立个人数据库,记录技术参数、专利族谱、专家观点等。
推荐工具:Orbis专利分析平台、AlphaSense专家纪要库。
2️⃣多维度产业分析
核心要点:产业分析需升维,构建完整的分析框架。
框架内容:
1. 价值模型:基于产业链,分析价值分布和转移路径(如实验室服务→CMC→CDMO)。
2. 竞争格局:研究行业集中度的变化及其对商业模式的影响。
3. 政策影响:评估政策(如FDA新规)对行业或公司运营的影响。
案例:CXO行业需结合价值链和政策变化,判断行业空间和趋势。
3️⃣商业逻辑验证
核心要点:通过财务数据和业务模式验证行业研究结论。
分析维度:
1. 收入结构:区分收入的可持续性(如设备销售 vs 耗材复购)。
2. 成本特性:识别规模效应的临界点(如口腔连锁盈亏平衡门店数)。
3. 资本开支:通过Capex/Revenue比率预判扩张质量。
案例:医美机构IPO失败,因营销费用/获客成本比偏离行业均值,增长质量存疑
4️⃣日常研究实践(To-Do清单)
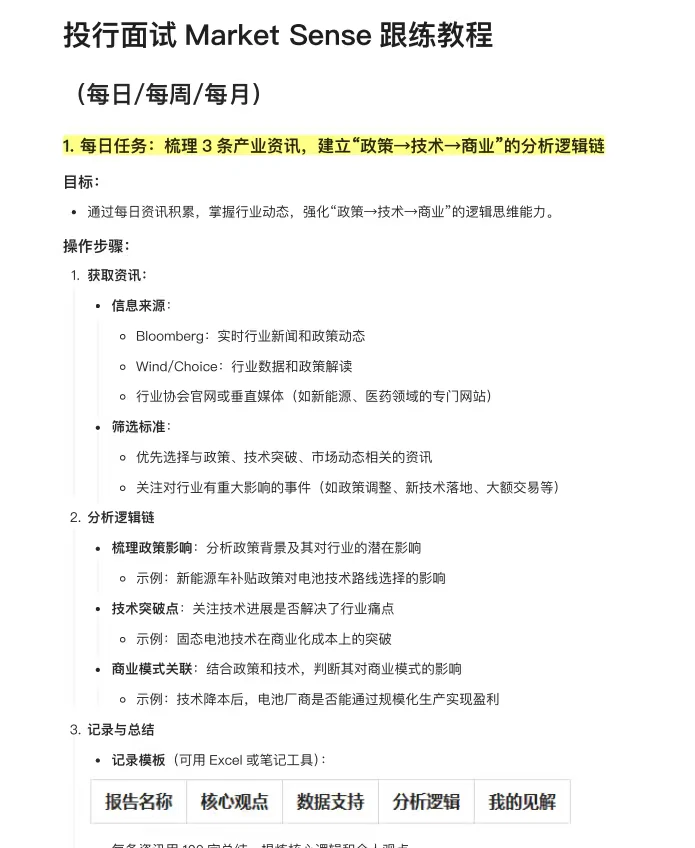
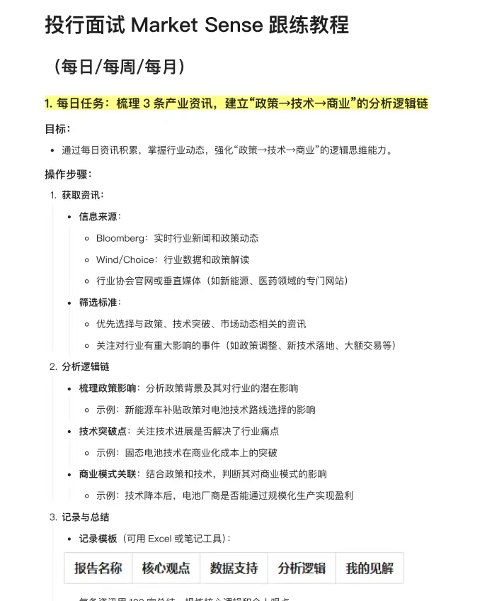
1. 每日任务:梳理3条产业资讯,建立“政策→技术→商业”的分析逻辑链。
2. 每周任务:完成1份细分行业的SWOT矩阵,结合相关产业数据。
3. 每月任务:关注行业重大趋势,回顾大行分析报告。
4. 工具建议:
Bloomberg:构建行业认知框架
Capital IQ:透视财务数据
Tableau:动态可视化呈现分析结果
给大家整理了投⾏⾯试 Market Sense 跟练教程,分了每日、每周、每月的任务计划,还有excel版本的新闻资讯、行业报告积累模板样例,需要资料包模板的→【MS】
#投行 #美国留学生求职 #投行实习 #留学生求职 #marketsense #wst #wst中介 #wst求职机构 #咨询求职 #WSTCareer
核心要点:行业认知需要从基础理解入手,避免单一维度的认知,需从多角度交叉分析。
案例:以新能源电池为例,从制备工艺、专利特征、技术路线差异、商业化痛点等多维度深入研究。
方法:通过工具辅助结构化沉淀,如建立个人数据库,记录技术参数、专利族谱、专家观点等。
推荐工具:Orbis专利分析平台、AlphaSense专家纪要库。
2️⃣多维度产业分析
核心要点:产业分析需升维,构建完整的分析框架。
框架内容:
1. 价值模型:基于产业链,分析价值分布和转移路径(如实验室服务→CMC→CDMO)。
2. 竞争格局:研究行业集中度的变化及其对商业模式的影响。
3. 政策影响:评估政策(如FDA新规)对行业或公司运营的影响。
案例:CXO行业需结合价值链和政策变化,判断行业空间和趋势。
3️⃣商业逻辑验证
核心要点:通过财务数据和业务模式验证行业研究结论。
分析维度:
1. 收入结构:区分收入的可持续性(如设备销售 vs 耗材复购)。
2. 成本特性:识别规模效应的临界点(如口腔连锁盈亏平衡门店数)。
3. 资本开支:通过Capex/Revenue比率预判扩张质量。
案例:医美机构IPO失败,因营销费用/获客成本比偏离行业均值,增长质量存疑
4️⃣日常研究实践(To-Do清单)
1. 每日任务:梳理3条产业资讯,建立“政策→技术→商业”的分析逻辑链。
2. 每周任务:完成1份细分行业的SWOT矩阵,结合相关产业数据。
3. 每月任务:关注行业重大趋势,回顾大行分析报告。
4. 工具建议:
Bloomberg:构建行业认知框架
Capital IQ:透视财务数据
Tableau:动态可视化呈现分析结果
给大家整理了投⾏⾯试 Market Sense 跟练教程,分了每日、每周、每月的任务计划,还有excel版本的新闻资讯、行业报告积累模板样例,需要资料包模板的→【MS】
#投行 #美国留学生求职 #投行实习 #留学生求职 #marketsense #wst #wst中介 #wst求职机构 #咨询求职 #WSTCareer


