手机版
二维码
购物车
(
0
)
供应
求购
公司
团购
展会
资讯
招商
品牌
人才
知道
专题
图库
视频
下载
商圈
推广
热搜:
采购方式
甲带
滤芯
气动隔膜泵
带式称重给煤机
减速机型号
无级变速机
链式给煤机
履带
减速机
首页
供应
求购
公司
团购
展会
资讯
招商
品牌
人才
知道
专题
图库
视频
下载
商圈
首页
>
资讯
>
社会热点
短报告 | 2022年中国医疗美容行业短报告
日期:2025-11-30 04:17:55 来源:网络整理 作者:本站编辑
评论:0
短报告 | 2022年中国医疗美容行业短报告
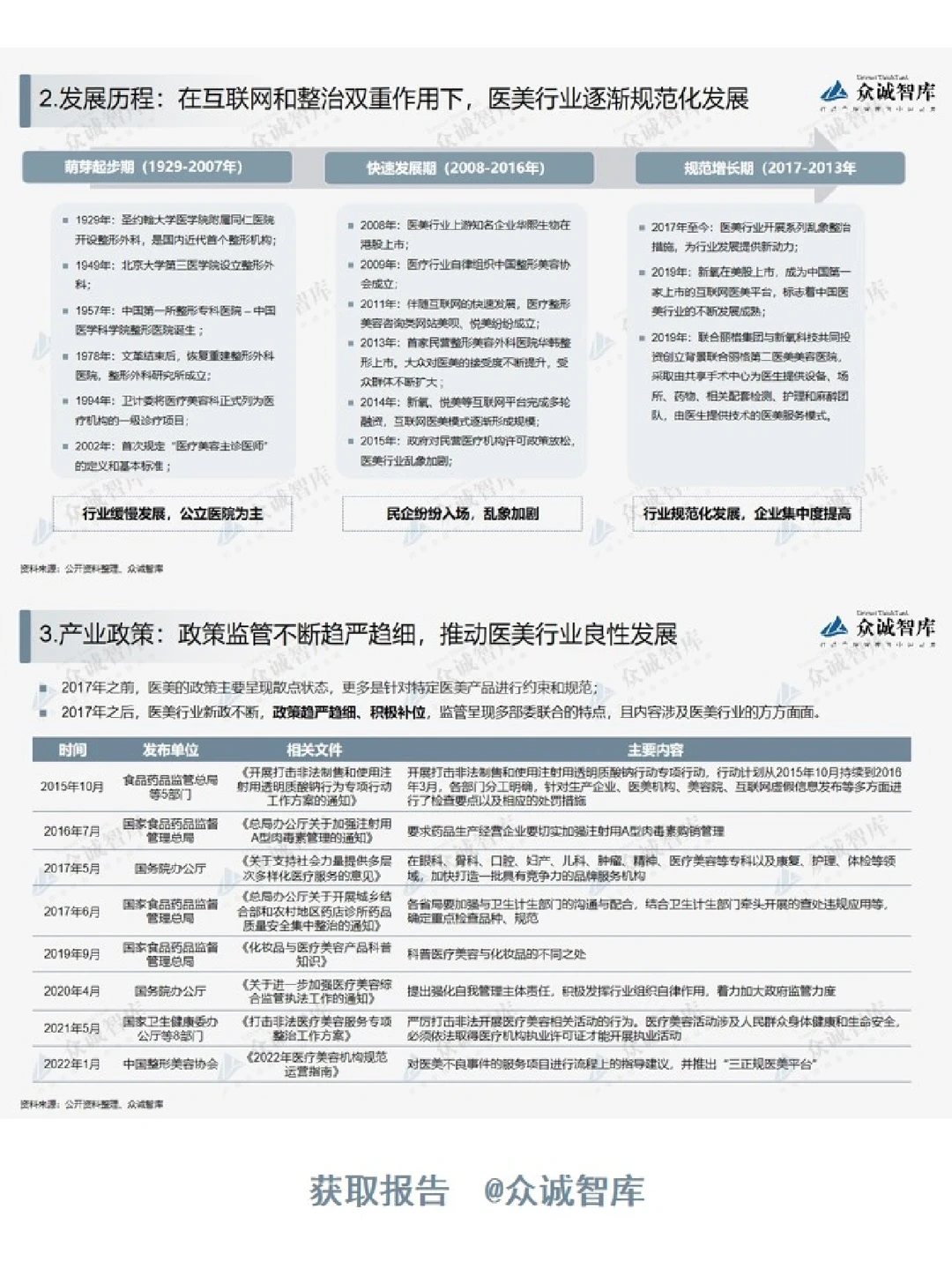
一篇报告深度了解医疗美容行业!
✅梳理医疗美容的概念、分类,界定医疗美容的边界和内涵
✅梳理医疗美容行业发展历程,获悉医疗美容行业最新变化
✅梳理医疗美容行业产业政策,跟进医疗美容政策指引动向
✅梳理医疗美容行业的产业链,了解医疗美容最强参与主体
✅梳理医疗美容行业市场规模,找准医疗美容发展最佳赛道
✅梳理医疗美容行业发展痛点,审视医疗美容行业发展全局
✅梳理医疗美容行业发展趋势,洞察医疗美容未来发展大势
?关注我,了解更多行业趋势!
#行业报告
#行业研究报告
#研究报告
#干货
#行业干货
#职场干货
#医疗美容
#你尝试过医美吗?
#医美必看科普
#美容护肤
#我有一个小问题
#知识科普
打赏
更多
>
同类资讯
• 近视管理白皮书2025
0
条
相关评论
推荐图文
推荐资讯
点击排行
0
1
2026年具身智能数据行业研究白皮书(免费下载)
0
2
中哲文与AI智能体—融合发展白皮书
0
3
2026定制酒行业深度洞察:川酒集团重构商务定制新标杆
0
4
2026女性私密健康白皮书解读(上下篇)
0
5
重磅 | 兆易创新人形机器人白皮书发布
0
6
《中国金融机构人才发展与培训白皮书(2026)》发布!助力金融机构打造“人 + 智能体”协同的超级员工梯队 | 极客时间企业版
0
7
从一份法院白皮书,看社区关系的法理与情理
0
8
2026中国劳保用品标书制作与代写行业白皮书
0
9
月度行业洞察(2026年2月-3月)
网站首页
|
关于我们
|
联系方式
|
使用协议
|
版权隐私
|
网站地图
|
排名推广
|
广告服务
|
积分换礼
|
网站留言
|
RSS订阅
|
违规举报
|
皖ICP备20008326号-18
(c)2008-2022 免费发布网 All Rights Reserved