














大家好,今天想和大家聊聊最近看到的一些有意思的现象。(\"摩根大通\"分析在图片中呈现)
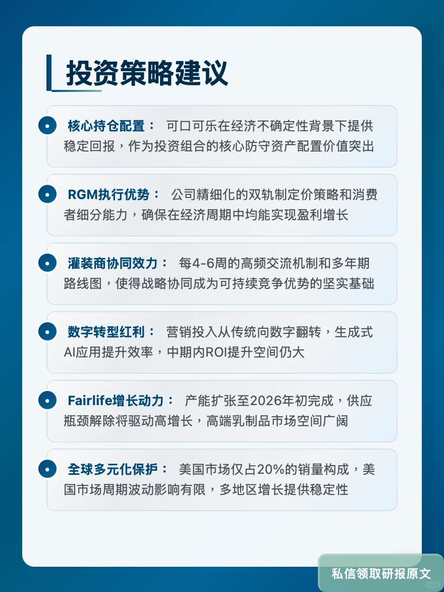
可口可乐北美区总裁詹妮弗·曼恩最近透露了一个特别有意思的细节,他们现在每4到6周就要和灌装商开一次会。这个频率在快消行业里算是相当高的了。为什么要这么频繁?因为美国消费者正在经历明显的分化,高收入群体消费力依然强劲,但低收入群体确实承受着压力。
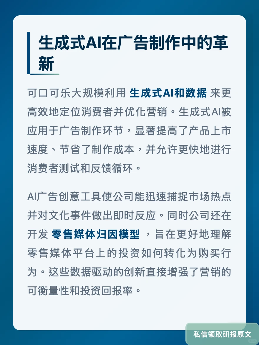
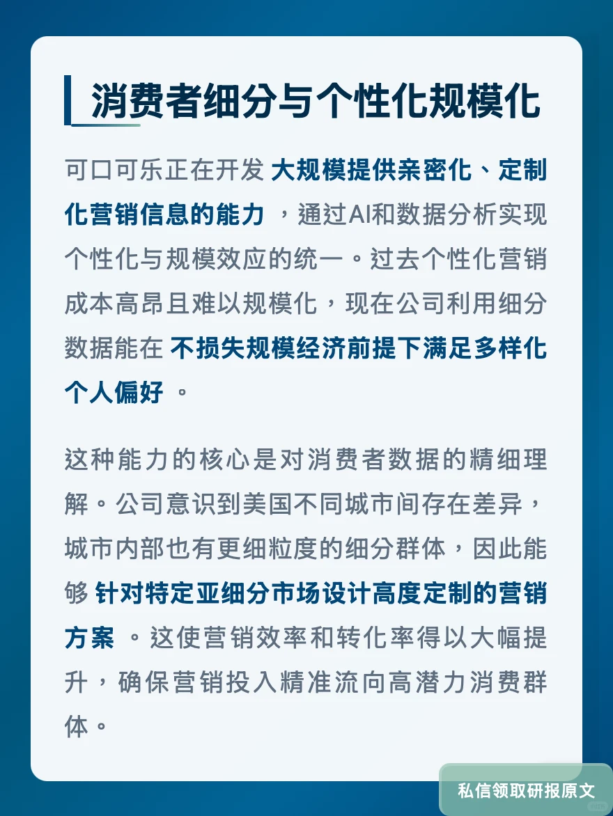
更让我印象深刻的是他们营销投入的翻转。三年前可口可乐还有70%的营销预算花在传统电视广告上,现在这个比例完全倒过来了,70%都投向了数字渠道。他们用AI和数据精准定位不同城市甚至城市内部的细分人群,这种转变不仅提高了效率,还大幅缩短了从创意到执行的时间。生成式AI在广告制作中的应用让他们能更快地测试消费者反应。
Fairlife这个高蛋白牛奶品牌的扩张计划也值得关注。2026年初他们会在纽约州开一个新厂,产能将提升30%,实现\"不受限制\"的供应。曼恩女士坦言增值乳制品领域进入容易但很难规模化,因为要同时解决口味、营养和产能三个难题。摩根大通维持增持评级,认为可口可乐作为核心持仓在当前市场轮动中具备突出优势。
#华尔街播客 #投行研报 #可口可乐 #摩根大通 #Fairlife #数字营销 #生成式AI #消费分化 #快消品 #灌装商协同
可口可乐北美区总裁詹妮弗·曼恩最近透露了一个特别有意思的细节,他们现在每4到6周就要和灌装商开一次会。这个频率在快消行业里算是相当高的了。为什么要这么频繁?因为美国消费者正在经历明显的分化,高收入群体消费力依然强劲,但低收入群体确实承受着压力。
更让我印象深刻的是他们营销投入的翻转。三年前可口可乐还有70%的营销预算花在传统电视广告上,现在这个比例完全倒过来了,70%都投向了数字渠道。他们用AI和数据精准定位不同城市甚至城市内部的细分人群,这种转变不仅提高了效率,还大幅缩短了从创意到执行的时间。生成式AI在广告制作中的应用让他们能更快地测试消费者反应。
Fairlife这个高蛋白牛奶品牌的扩张计划也值得关注。2026年初他们会在纽约州开一个新厂,产能将提升30%,实现\"不受限制\"的供应。曼恩女士坦言增值乳制品领域进入容易但很难规模化,因为要同时解决口味、营养和产能三个难题。摩根大通维持增持评级,认为可口可乐作为核心持仓在当前市场轮动中具备突出优势。
#华尔街播客 #投行研报 #可口可乐 #摩根大通 #Fairlife #数字营销 #生成式AI #消费分化 #快消品 #灌装商协同


