




呜呜呜呜我之前两天做的亚马逊市场调研报告deepseek五分钟就搞定了!!
首先先确认想要了解的市场纬度
1:市场容量(从销售额,销量和产品关键词搜索量维度考虑)
通过类目前100个ASIN的销量和销售额情况预估类目的容量,通过关键词搜索量判断产品需求量
2:市场链接平均水平(评分,评论数量,页面完整度)
通过当前产品链接质量判断市场整体产品质量水平,定位产品卖点和痛点
3:垄断程度(产品,品牌,新品占比)
通过产品,品牌一级新品占比判断新品或者小品牌是否可进入
4:产品淡旺季
了解产品一年的销售周期,是否是季节性或者节日属性产品
使用卖家精灵市场分析工具下载市场分析的PDF文件(里面包含类目前100个ASIN的销量,销售额,listing相关信息,上架时间等)
使用卖家精灵ASIN关键词反查工具下载产品关键词报表
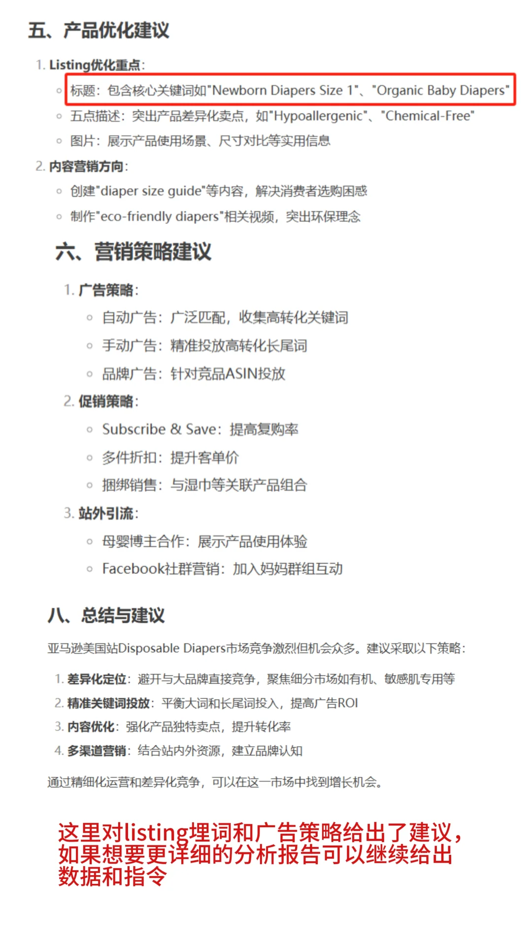
以附件形式发送到DeepSeek并输入指令,大概2分钟左右一份详细的市场调研报告就生成了,如果你觉得不够清晰可以进一步输入指令,可以要求以表格的形式体现,也可以要求针对某几点展开分析,体验完之后真的感觉工作效率大步提升。宝子们都用起来呀!
#亚马逊运营 #亚马逊跨境电商 #deepseek #市场调研 #亚马逊市场调研 #亚马逊竞品分析 #deepseek亚马逊
首先先确认想要了解的市场纬度
1:市场容量(从销售额,销量和产品关键词搜索量维度考虑)
通过类目前100个ASIN的销量和销售额情况预估类目的容量,通过关键词搜索量判断产品需求量
2:市场链接平均水平(评分,评论数量,页面完整度)
通过当前产品链接质量判断市场整体产品质量水平,定位产品卖点和痛点
3:垄断程度(产品,品牌,新品占比)
通过产品,品牌一级新品占比判断新品或者小品牌是否可进入
4:产品淡旺季
了解产品一年的销售周期,是否是季节性或者节日属性产品
使用卖家精灵市场分析工具下载市场分析的PDF文件(里面包含类目前100个ASIN的销量,销售额,listing相关信息,上架时间等)
使用卖家精灵ASIN关键词反查工具下载产品关键词报表
以附件形式发送到DeepSeek并输入指令,大概2分钟左右一份详细的市场调研报告就生成了,如果你觉得不够清晰可以进一步输入指令,可以要求以表格的形式体现,也可以要求针对某几点展开分析,体验完之后真的感觉工作效率大步提升。宝子们都用起来呀!
#亚马逊运营 #亚马逊跨境电商 #deepseek #市场调研 #亚马逊市场调研 #亚马逊竞品分析 #deepseek亚马逊


