手机版
二维码
购物车
(
0
)
供应
求购
公司
团购
展会
资讯
招商
品牌
人才
知道
专题
图库
视频
下载
商圈
推广
热搜:
采购方式
甲带
滤芯
气动隔膜泵
减速机
带式称重给煤机
减速机型号
履带
链式给煤机
无级变速机
首页
供应
求购
公司
团购
展会
资讯
招商
品牌
人才
知道
专题
图库
视频
下载
商圈
首页
>
资讯
>
社会热点
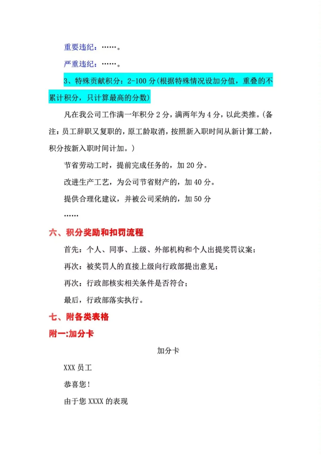
企业员工激励方案|积分式激励员工!通用版
日期:2025-11-20 08:09:55 来源:网络整理 作者:本站编辑
评论:0
企业员工激励方案|积分式激励员工!通用版
?各位企业老板们是否在为如何激励员工而苦恼?
?通用版企业员工激励方案来啦!
?新鲜有创意,积分式激励员工,有效激发员工积极性,推动公司快速发展!?
??多年方案设计经验,海量优 秀案例,戳我即可获取!✨
#员工激励
#员工激励方案
#激励方案
#员工激励机制
#方案设计
#激励方案设计
#员工管理
#方案优化
#方案设计
#员工激励计划
打赏
更多
>
同类资讯
• 白皮书?|用户行为数据治理白皮
0
条
相关评论
推荐图文
推荐资讯
点击排行
0
1
储能PACK解析
0
2
dsffsdfds
0
3
fdsfdsdfsdfsdfs
0
4
综艺虽然很多,爆笑下饭的全在这桌
0
5
超好看的6部综艺|你喜欢哪部❓❓❓
0
6
喜人奇妙夜评分,虎扑比现场观众靠谱多了
0
7
2024是什么喜剧元年吗
0
8
喜人奇妙夜2 阵容直接过年啦!
0
9
喜人奇妙夜2第一期,哪个作品更好笑?
网站首页
|
关于我们
|
联系方式
|
使用协议
|
版权隐私
|
网站地图
|
排名推广
|
广告服务
|
积分换礼
|
网站留言
|
RSS订阅
|
违规举报
|
皖ICP备20008326号-18
(c)2008-2022 免费发布网 All Rights Reserved