手机版
二维码
购物车
(
0
)
供应
求购
公司
团购
展会
资讯
招商
品牌
人才
知道
专题
图库
视频
下载
商圈
推广
热搜:
采购方式
甲带
滤芯
气动隔膜泵
减速机
带式称重给煤机
减速机型号
履带
链式给煤机
无级变速机
首页
供应
求购
公司
团购
展会
资讯
招商
品牌
人才
知道
专题
图库
视频
下载
商圈
首页
>
资讯
>
社会热点
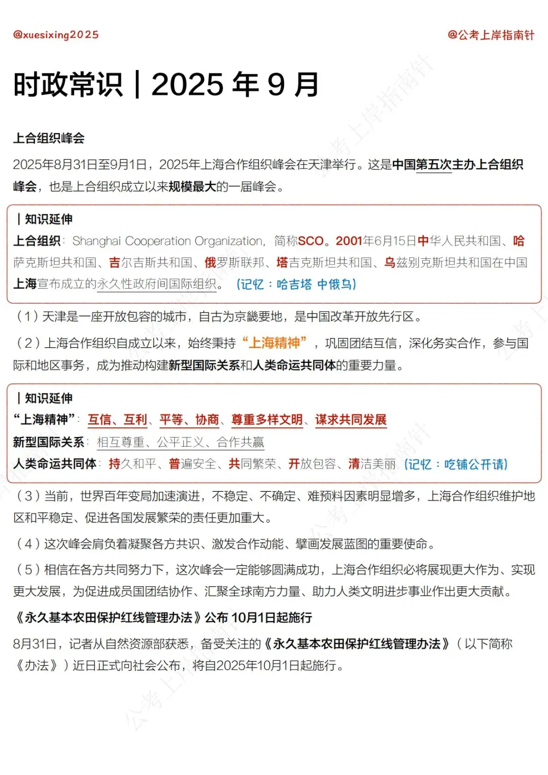
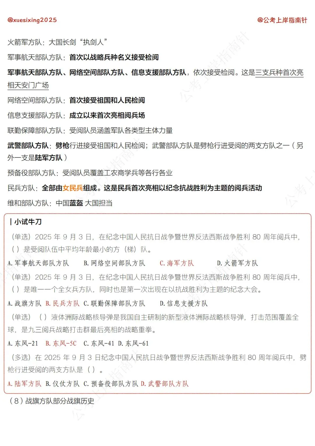
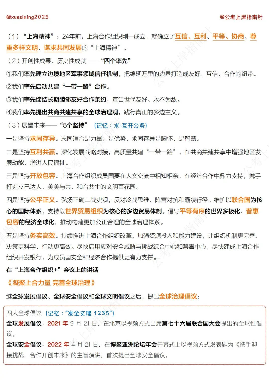
政治理论|时政 2025 年 9 月(上)
日期:2025-10-30 12:28:17 来源:网络整理 作者:本站编辑
评论:0
政治理论|时政 2025 年 9 月(上)
#政治理论
#公务员考试
打赏
更多
>
同类资讯
• 经济运行分析报告模板
0
条
相关评论
推荐图文
推荐资讯
点击排行
0
1
“十五五”规划分析❗
0
2
25年10月第二周时政
0
3
26公考时政预测320题,考试就从里抽
0
4
每日必看!2025.10.27时政分享
0
5
考前必背时政79条,提分!熬夜也要背!
0
6
一周时政汇总
0
7
必背!公考时政热词盘点,高分上岸就靠它!
0
8
2025年中央一号文件时政热点 | 附速记口诀
0
9
政治理论|时政 2025 年 9 月(上)
网站首页
|
关于我们
|
联系方式
|
使用协议
|
版权隐私
|
网站地图
|
排名推广
|
广告服务
|
积分换礼
|
网站留言
|
RSS订阅
|
违规举报
|
皖ICP备20008326号-18
(c)2008-2022 免费发布网 All Rights Reserved