手机版
二维码
购物车
(
0
)
供应
求购
公司
团购
展会
资讯
招商
品牌
人才
知道
专题
图库
视频
下载
商圈
推广
热搜:
采购方式
甲带
滤芯
气动隔膜泵
带式称重给煤机
减速机型号
无级变速机
链式给煤机
履带
减速机
首页
供应
求购
公司
团购
展会
资讯
招商
品牌
人才
知道
专题
图库
视频
下载
商圈
首页
>
资讯
>
社会热点
回家快自查!丰泽区瓶装燃气供应站点花名册公布……
日期:2024-05-16 09:18:52 来源:网络整理 作者:本站编辑
评论:0
(公益广告)
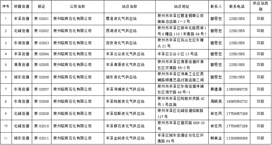
为进一步规范丰泽区瓶装液化石油气市场管理,丰泽区公布合规瓶装燃气供应站花名册。为了您和您家人的安全,请到正规供应点购买瓶装液化气!
丰泽区瓶装燃气供应站点花名册
点击图片放大查看
请广大市民朋友注意了!
如发现下述行为请及时投诉举报:区城管局举报电话:0595-22536552。
1.非上述燃气企业、供应站销售的液化石油气;
2.送气工未着送气服、未佩戴工作证,未随瓶安检等;
3.钢瓶超期、无二维码、警示标识等违规行为。
喜欢这篇文章就点
和
打赏
更多
>
同类资讯
• 【研究报告】成人健康行业:2025中
0
条
相关评论
推荐图文
推荐资讯
点击排行
0
1
2026价值投资者白皮书-189页
0
2
2026年3月22日周日【行业观察】
0
3
【转载发布】2026中国睡眠健康研究白皮书
0
4
【行业观察】差距依然巨大 追赶从未止步——谈谈我国机床工业与国际先进水平差距
0
5
行业深度观察|快递业指标管控持续趋严,客户体验是否实现同步升级?
0
6
中国律师行业观察(一)|律师有别
0
7
活动回顾|行业洞察训练营开营预热
0
8
TTS新传论文:2025年度中国新闻业观察报告|专业韧性与“流量崇拜”
0
9
2026年中国旅游行业信用观察
网站首页
|
关于我们
|
联系方式
|
使用协议
|
版权隐私
|
网站地图
|
排名推广
|
广告服务
|
积分换礼
|
网站留言
|
RSS订阅
|
违规举报
|
皖ICP备20008326号-18
(c)2008-2022 免费发布网 All Rights Reserved