
IT服务概述
IT服务,是指满足用户IT需求的服务产品与服务过程。IT服务产品包括:硬件集成、软件集成(统称:系统集成)、通用解决方案、行业解决方案和IT综合服务,服务过程是指IT需求得以满足的全过程,从IT服务商为用户提供IT咨询开始,到定义IT需求,再到挑选合适的IT服务商和服务产品,实施IT项目,检测验收与评估IT服务效果,以及后期维护与升级。由于一个组织的IT需求总是在发生变化,因此,为这个组织提供的IT服务也必须是变化的,这种快速变化不仅让用户迷茫,有时也让提供服务的IT服务商深感困难,如今,要让一家IT服务商为一家企业全面所有的IT服务都是一件困难的事,一个IT服务商不可能拥有所有的IT服务资源,一个用户的IT需求将由多家IT服务商来满足,所谓的IT一站式解决方案都只是信息不对称时出现的情况。
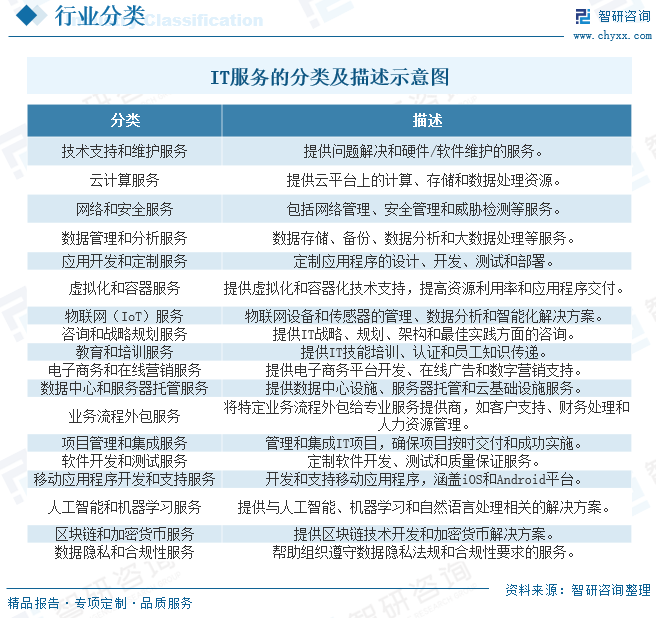
主要可分为技术支持和维护服务、云计算服务、网络和安全服务、数据管理和分析服务、应用开发和定制服务、虚拟化和容器服务、物联网(IoT)服务、咨询和战略规划服务、教育和培训服务、电子商务和在线营销服务、数据中心和服务器托管服务、业务流程外包服务、项目管理和集成服务、软件开发和测试服务、移动应用程序开发和支持服务、人工智能和机器学习服务、区块链和加密货币服务、数据隐私和合规性服务等。


政策
利好政策接连出台,IT行业前景明朗。随着信息技术产业重要性不断凸显,政府陆续出台激励政策,既涉及人工智能、大数据、云计算等新IT板块,拓展IT产业边界;又涉及金融科技、医疗健康、社会服务、大教育资源、智能驾驶等交叉版块,深挖IT产业潜能。2021年11月印发的《“十四五”软件和信息技术服务业发展规划》和2022年1月印发的《“十四五”数字经济发展规划》为我国信息技术产业发展提出量化目标,给软件行业发展以明确指引。


产业链
IT服务行业产业链上游为系统集成商、第三方运维服务商、智慧运维等;产业链中国为IT服务;产业链下游为应用领域,主要为金融、政府、电信、制造业等。

中国IT服务行业产业链下游应用领域众多,主要为金融、政府、电信、制造业等,占比分别为22.20%、19.40%、17.80%、10.90%,其他领域占比为29.70%。


全球IT服务行业发展现状
新冠肺炎促使企业采用远程办公和数字化解决方案,进一步推动了IT服务市场的增长。云计算服务持续增长,提供了基础设施即服务(IaaS)、平台即服务(PaaS)和软件即服务(SaaS)等多种云解决方案。企业越来越依赖数字技术来提高效率、创新和客户体验。这促使IT服务提供商提供数字化战略、应用程序开发和数据分析等服务。人工智能、机器学习和自动化在数字化转型中发挥了关键作用,提供了智能化解决方案。根据数据显示,2022年全球IT服务行业市场规模约为1223.12亿美元。

相关报告:智研咨询发布的《2024-2030年中国IT服务行业市场运行态势及发展战略研究报告》

中国IT服务行业发展现状
近年来,受益于企业数字化转型的深入,以及中国产业互联网的发展,中国IT服务市场规模持续提升。虽然中国IT服务行业起步较晚,但发展迅速,根据数据显示,2022年中国IT服务行业市场规模约为10206亿元,2013-202年复合增长率为12.28%。云计算市场在中国蓬勃发展,包括公有云、私有云和混合云解决方案。阿里云、腾讯云和华为云等本土提供商在市场上竞争激烈。预计未来IT服务行业市场规模将会继续上涨。

从中国IT服务行业市场结构来看,主要由IT支持与维护、业务流程外包、知识流程外包、IT咨询、IT外包、IT培训、IT系统集成、IT投资保障组成,占比分别为47.20%、4%、8.50%、8%、9.80%、5.80%、15.50%、1.20%。从市场区域分布来看,中南地区占比最重,占比为32.10%,其次为华北地区,占比为28.50%,华东地区占比为27.80%。


中国IT服务行业市场竞争格局
我国IT服务行业尚处于成长期,行业内企业众多,市场化程度较高,市场集中度较低。虽然国内中小软件服务企业在中低端市场的竞争较为激烈,受市场进入门槛和客户的要求限制,市场竞争较不充分,行业内优秀企业可在各自细分市场取得较高的利润率水平。尽管IT服务行业内企业数量不断增加,由于存在较高准入门槛,竞争尚不激烈。未来拥有较为稳定的客户资源、较高的业务技术成熟度、较大的接单能力的企业将有较大发展空间。

神州数码深耕中国信息化20年,神州数码现已成为年营业额突破800亿,总资产超过250亿的整合IT服务商。多年来,神州数码依托覆盖30000余家合作伙伴的生态网络,为百万家企业及上亿消费者提供数字化产品、方案及专业IT服务。根据公司年报显示,2022年IT服务相关收入为1083.74亿元。


未来中国IT服务行业发展趋势
1、国家积极出台产业政策为行业发展提供政策支持
IT服务行业的快速发展既是信息化建设的重要体现,也为信息化建设提供了坚实基础。近年来,随着IT服务行业在推动信息化建设等方面的重要性日益显现,我国积极出台了一系列产业政策,为行业的发展营造了良好的政策环境。国家出台一系列产业政策将有效激发IT服务行业发展的内生动力,为公司提供良好的市场环境和发展机遇,从而使公司不断释放发展潜力。
2、新兴技术快速发展提供新的拓展领域及发展空间
随着云计算、大数据的快速发展,企业将数据部署在云端不仅能够实现自有数据的充分利用从而提升经营效率,也能实现在大数据背景下按需采购降低成本,因此越来越多企业选择使用公有云、私有云或混合云。同时,由于受到疫情影响,以即时通讯、视频会议、协同办公为主的云应用规模迅速扩张,促使产业链内企业加大IT领域投资满足运营需求。云计算、云应用、大数据的快速发展使得企业增加了新的IT需求,从而为公司提供了新的拓展领域及发展空间。
3、与新兴技术深度融合提供发展的重要引擎
大数据、云计算、物联网、人工智能等新兴技术的落地推广,极大地丰富了IT服务行业的技术手段和实现方式,能够在IT基础架构规模持续扩大、复杂度不断提升背景下全面提升IT运维标准化、自动化、智能化水平,从而为行业的进一步发展提供技术支撑。以AIOps为例,通过大数据和人工智能技术分析日志和运维数据,发掘更多运维人员尚未觉察的潜在的系统安全和运维问题,从而有效提升客户IT运维效率及智能化水平。由此可见,与新兴技术的深度融合成为公司发展的重要引擎。
4、“新基建”加速推进提供了广阔的市场空间
2018年12月,中央经济工作会议提出“加快5G商用步伐,加强人工智能、工业互联网、物联网等新型基础设施建设”。2020年以来,为了对冲新型冠状病毒肺炎疫情对宏观经济造成的负面影响,中央高度重视“新基建”逆周期调节作用。2020年2月,中央全面深化改革委员会第十二次会议提出“基础设施是经济社会发展的重要支撑,要以整体优化、协同融合为导向,统筹存量和增量、传统和新型基础设施发展,打造集约高效、经济适用、智能绿色、安全可靠的现代化基础设施体系”。2020年3月4日中央政治局常务委员会会议提出“要加大公共卫生服务、应急物资保障领域投入,加快5G网络、数据中心等新型基础设施建设进度”。
●以上数据及信息可参考智研咨询(www.chyxx.com)发布的《2024-2030年中国IT服务行业市场运行态势及发展战略研究报告》。
● 智研咨询是中国产业咨询领域的信息与情报综合提供商。公司以“用信息驱动产业发展,为企业投资决策赋能”为品牌理念。为企业提供专业的产业咨询服务,主要服务包含精品行研报告、专项定制、月度专题、可研报告、商业计划书、产业规划等。提供周报/月报/季报/年报等定期报告和定制数据,内容涵盖政策监测、企业动态、行业数据、产品价格变化、投融资概览、市场机遇及风险分析等。
● 您可以关注【智研咨询】公众号,每天及时掌握更多行业动态。
智领产业
研判未来
智研推荐丨
2024年中国卤制品产业现状及发展趋势研究报告
智研推荐丨
2024年中国传感器行业现状及发展趋势研究报告
智研推荐丨
2024年中国云计算产业现状及发展趋势研究报告
智研推荐丨
2023年中国菠萝产业现状及发展前景分析研究报告
智研推荐丨
2023年中国半导体设备产业现状及发展趋势研究报告

文章转载、引用说明:
智研咨询推崇信息资源共享,欢迎各大媒体和行研机构转载引用。但请遵守如下规则:
1.可全文转载,但不得恶意镜像。转载需注明来源(智研咨询)。
2.转载文章内容时不得进行删减或修改。图表和数据可以引用,但不能去除水印和数据来源。
如有违反以上规则,我们将保留追究法律责任的权力。


