标准创新型企业是什么,申报标准创新型企业有什么好处,有多少补贴,相信有很多企业都不太清楚,下面小编会进行讲解。不过关于补贴这一块,还是需要耐心等待地市及相关部门的通知。
01
标准创新型
企业是什么?

标准创新型企业是指运用标准化原理和方法,以科技创新和标准互动融合为核心竞争力,具有以先进标准的研制和实施促进计划创新、管理创新、服务创新,支撑自身乃至引领行业高质量发展的典型特征的企业。根据标准在引领企业创新发展中的作用和成效,标准创新型企业梯度培育分为三个层级:
标准创新型企业(初级)
标准创新型企业(中级)
标准创新型企业(高级)
02
为什么要培育
标准创新型企业?
一、培育办法明确提出了企业在参与国际标准,国家标准,行业标准及其他的标准化项目及荣誉方面享受6个优先政策。具体如下图:

二、增加标准增信政策和金融政策,同时也享受其他相关部门政策激励工具包。如下图所示:

03
申报标准创新型企业的
要求是什么?
(一)在中华人民共和国境内依法登记、具有独立法人资格,近三年正常经营生产,未发生较大及以上生产安全事故、突发环境事件、网络 安全事件,未发生严重食品安全违法、严重质量违法、税收违法等行为,未列入经营异常名录和严重违法失信名单等;( 提供“国家 企业信用信息公示系统 ” 或 “ 信用中国 ” 查询的结果证明 。 )
(二)严格执行企业标准自我声明公开制度,企业应当通过企业标准信息公共服务平台自我声明公开标准,企业公开的产品、服务的功能指 标和产品的性能指标不低于推荐性标准要求;( 提供企业所公开的产品或服务的功能指标和产品的性能指标的比对说明材料, 并提供“企业标准信息公共服务平台”公示标准的截图证明。)

(三)注重实施标准,有良好的标准化管理和工作基础;( 提供企业标准化管理的工作基础,具体规划及实施情况的说明材料。)
(四)标准化工作在提升企业生产经营效益和核心竞争力方面取得较好效果;( 提供企业标准化助推企业经济效益提升和市场占有率等竞争 优势方面的说明材料。 )
0
标准创新型企业(初级)评价指标体系
标准创新型企业(初级)
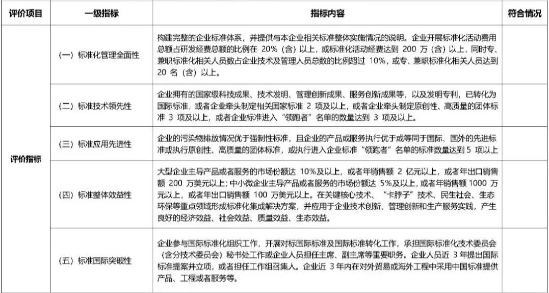
标准创新型企业(初级)评价指标体系由标准化管理全面性、标准技术领先性、标准应用先进性、标准整体效益性等4类组成。其中,企业应符合以下要求:
评价得分≥60分
标准技术领先性指标≥10分
标准应用先进性指标≥10分
▲上下滑动查看标准创新型企业(初级)评价指标体系
标准创新型企业(中级)评价指标体系
标准创新型企业(中级)认定指标体系由标准化管理全面性、标准技术领先性、标准应用先进性、标准整体效益性、标准国际突破性、标准融合创新性以及特色化指标等7类组成。其中,企业应符合以下要求:
达到标准创新型企业(初级)入库条件
工业企业≥80分
农业或服务业企业≥70分
▲上下滑动查看标准创新型企业(中级)评价指标体系
标准创新型企业(高级)评价指标体系
标准创新型企业(高级)
标准创新型企业(中级)认定指标体系由标准化管理全面性、标准技术领先性、标准应用先进性、标准整体效益性、标准国际突破性、标准融合创新性以及特色化指标等7类组成。其中,企业应符合以下要求:
达到标准创新型企业(初级)入库条件
工业企业≥80分
农业或服务业企业≥70分
▲上下滑动查看标准创新型企业(高级)评价指标体系
其他需要注意的地方
1.标准创新型企业(初级)有效期为三年,每次到期前3个月内由企业重新登录标准创新型企业信息平台进行自我声明,公示无异议则有效期延长三年。
2.经认定的标准创新型企业(中级)和标准创新型企业(高级)有效期为三年,每次到期前3个月内申请复核,由认定部门组织复核(含实地抽查),复核通过的,有效期延长三年。
3.标准创新型企业如发生更名、合并、重组、注销、跨省迁移等,或者发生与评价或认定指标体系要求有关的重大变化,应当在发生变化后的3个月内登录标准创新型企业信息平台,填写重大变化情况报告表。不再符合入库或认定要求的标准创新型企业(初级)、标准创新型企业(中级),由省级市场监督管理部门核实后取消入库或认定;不再符合认定要求的标准创新型企业(高级),由省级市场监督管理部门核实后报国家市场监督管理总局,由国家市场监督管理总局取消认定。对于未在3个月内报告重大变化情况且无正当理由的,其入库或者认定结果自行失效。
4.如发生较大及以上生产安全事故、网络安全事件、突发环境事件等,或严重违法失信、严重食品安全违法、严重质量违法、税收违法等违法违规行为,直接取消入库或认定。如未向省级市场监督管理部门主动申报上述问题,或被发现数据造假等情形,取消入库或认定,并对外进行公告,五年内不得再次申报标准创新型企业。
5.任何组织和个人可针对标准创新型企业相关信息真实性、准确性等方面存在的问题,向市场监督管理部门举报,并提供佐证材料和联系方式。对受理的举报内容,县级以上市场监督管理部门应当及时向被举报企业核实,并对举报人的信息予以保密。被举报企业未按要求回复或经核实确认该企业存在弄虚作假行为的,情节较轻的,由县级以上市场监督管理部门要求企业限期进行整改,情节较重或逾期未改正的,由省级市场监督管理部门或国家市场监督管理总局取消入库或认定,并对外公告,且公告日起三年内相关企业不得再次申报标准创新型企业。

咨询标准
联系方式:18120140384
点分享
点收藏
点点赞
点在看












