推广 热搜: 采购方式  甲带  滤芯  气动隔膜泵  带式称重给煤机  减速机型号  链式给煤机  减速机  履带  无级变速机 

行业关注| 全面盘点2024三大报告中有关数智化的内容

   日期:2024-04-01 17:24:53     来源:网络整理    作者:本站编辑    评论:0    

在春天的序曲中,三份重量级的报告——《政府工作报告》、关于2023年国民经济和社会发展计划的执行情况与2024年的计划草案,以及关于2023年中央和地方预算的执行情况与2024年的预算草案——已经落下帷幕。它们的发布,象征着2024年的大政方针和具体工作部署正式步入了实施阶段,就像春天的种子在泥土中萌发,预示着丰收与希望的到来。这些报告不仅仅是冰冷的数字和文字,它们更是国家发展方向的指南针,是亿万人民共同努力的蓝图。每一份报告都凝聚了无数人的智慧和汗水,它们记录了过去一年的辛勤付出和辉煌成就,同时也规划了新一年的目标和期望。现在,随着这些报告的发布,我们站在了2024年的起点上,清晰地看到了前方的道路和目标。

下面我们盘点了三大报告中2024政策取向和工作安排,将其中与数智化有关的部分招录汇总如下,供您参考。

2024政府工作报告

相关内容

2024年国民经济和社会发展计划

相关内容

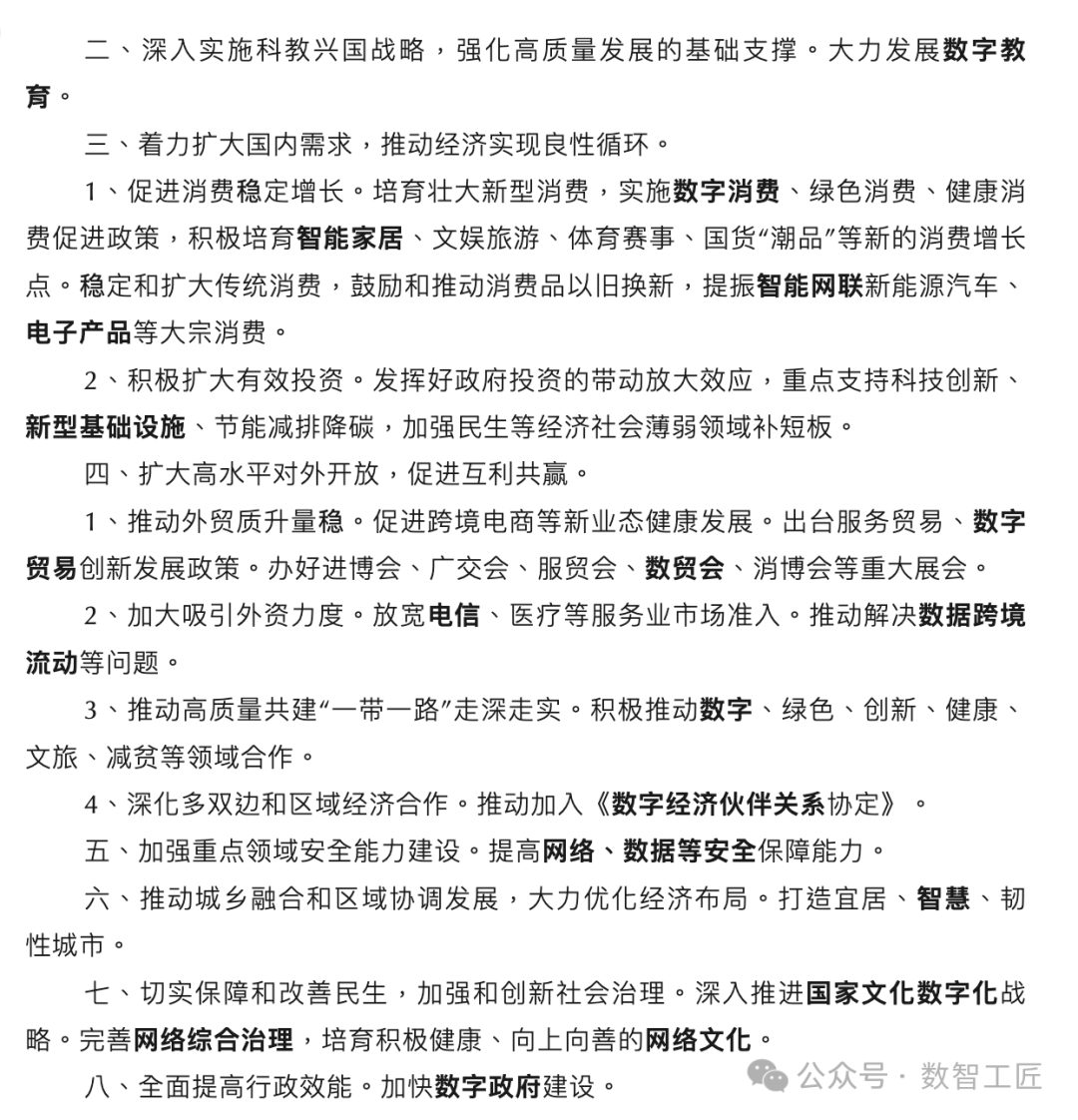
一、主要宏观政策取向提及:

稳健的货币政策要灵活适度、精准有效。大力发展科技金融、绿色金融、普惠金融、养老金融、数字金融

二、2024年国民经济和社会发展计划的主要任务提及:
(一)以科技创新引领现代化产业体系建设,加快形成新质生产力。
加快传统产业转型发展和优化升级。推动工业重点领域节能降碳和智能化升级提升制造业高端化、智能化、绿色化水平
积极培育发展新兴产业和未来产业。巩固扩大新能源汽车、信息通讯等产业优势。推进北斗规模应用卫星互联网建设应用。开辟量子技术、生命科学等新赛道。开展“人工智能+”行动,有序赋能重点领域,加快重塑产业生态

推动现代服务业加快发展。促进服务业品质化、数字化、融合化、绿色化、国际化发展
加快建设现代化基础设施体系。体系化推进5G、千兆光网规模部署,深入推动5G规模化应用
(二)着力扩大国内需求,进一步发挥消费基础作用和投资关键作用。
促进消费稳定增长。鼓励汽车、家电等传统消费品以旧换新。大力发展数字消费、绿色消费、健康消费,打造消费新场景,积极培育智能家居、文娱旅游、体育赛事、国货“潮品”等新的消费增长点。发展智慧商圈
(三)坚定不移深化改革,构建高水平社会主义市场经济体制。
持续深化重点领域改革。研究建立公共数据价格形成机制,促进公共数据合规高效流通使用
(四)建设更高水平开放型经济新体制,增强国内国际双循环的动力和活力。
提升贸易投资合作质量和水平。出台服务贸易开放创新发展、数字贸易改革创新发展的政策措施,实施全国版和自由贸易试验区版跨境服务贸易负面清单,拓展中间品贸易、服务贸易、数字贸易、跨境电商出口,推动贸易数字化、绿色化发展。放宽电信、医疗等服务业市场准入,保障内外资依法平等进入负面清单之外的领域。
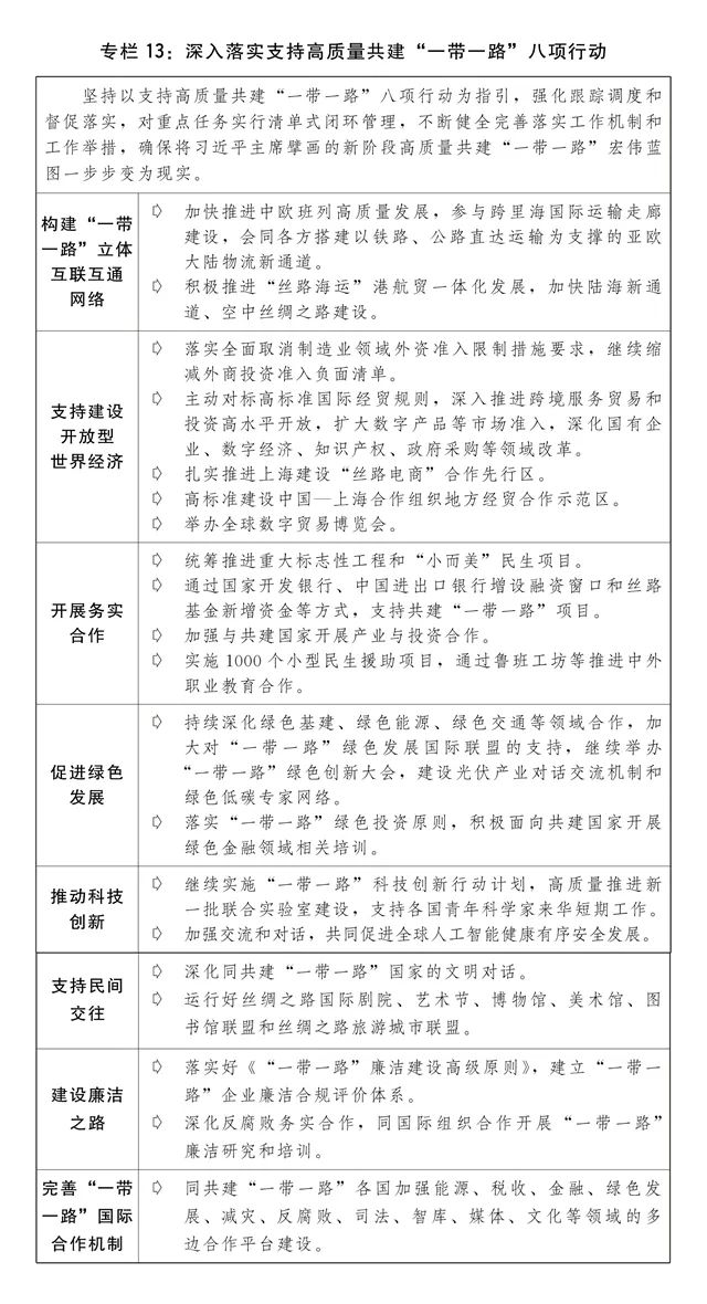
深入落实支持高质量共建“一带一路”八项行动。稳步推进健康、绿色、数字、创新、廉洁丝绸之路建设。拓展和深化“丝路电商”合作。

积极参与全球治理体系改革和建设。推动加入《全面与进步跨太平洋伙伴关系协定》和《数字经济伙伴关系协定》。全面深入参与世界贸易组织改革,推动全面结束电子商务谈判
(五)有力有效推进乡村全面振兴,加快农业农村现代化。
切实抓好粮食等重要农产品生产。加快发展现代设施农业和智慧农业
(六)扎实推动区域协调发展和新型城镇化建设,加快优化区域经济布局。
支持东北地区加快建设交通、能源、信息现代化基础设施体系,深化与东北亚区域合作,加快构筑我国向北开放新高地,推动东北全面振兴取得新突破。
深入推进以人为本的新型城镇化。推动成渝地区双城经济圈...聚焦汽车、电子信息等优势领域共建有国际竞争力的先进制造业集群。提升城市绿色智慧宜居水平。
(七)切实保障和改善民生,增进民生福祉。
促进社会事业繁荣发展。加强文化遗产普查认定,开展第四次全国文物普查,建设国家文化遗产资源大数据库
2024年中央和地方预算

相关内容

一、2024年预算编制和财政工作的总体要求中提及:
落实好结构性减税降费政策,合理把握政策力度,重点支持科技创新和制造业发展。
加强绩效管理,完善预算编制有目标、预算执行有监控、预算完成有评价、评价结果有反馈、反馈结果有应用的全过程管理机制,强化信息技术支撑,持续提升财政资源配置效率和资金使用效益。
二、2024年主要收支政策
支持加快现代化产业体系建设部分提及。
推进产业结构优化升级。强化对制造业企业技术改造的资金支持,落实技术改造相关投资税收优惠政策推进传统产业高端化、智能化、绿色化转型。优化产业投资基金功能,鼓励发展创业投资、股权投资,充分运用市场化手段,支持集成电路、人工智能、新一代信息技术等产业加快发展。
加大企业创新发展支持力度。继续实施专精特新中小企业财政支持政策,深入开展中小企业数字化转型城市试点,促进数字技术和实体经济深度融合。
支持扩大国内需求部分提及
带动扩大有效投资。政府投资重点支持科技创新、新型基础设施、节能减排降碳。
巩固外贸外资基本盘。用好外经贸发展专项资金等,支持服务贸易、数字贸易、跨境电商出口。支持办好进博会、广交会、服贸会、数贸会、消博会等重大展会。

文章来源:数智工匠

 
打赏
 
更多>同类资讯
0相关评论

推荐图文
推荐资讯
点击排行
网站首页  |  关于我们  |  联系方式  |  使用协议  |  版权隐私  |  网站地图  |  排名推广  |  广告服务  |  积分换礼  |  网站留言  |  RSS订阅  |  违规举报  |  皖ICP备20008326号-18
Powered By DESTOON