
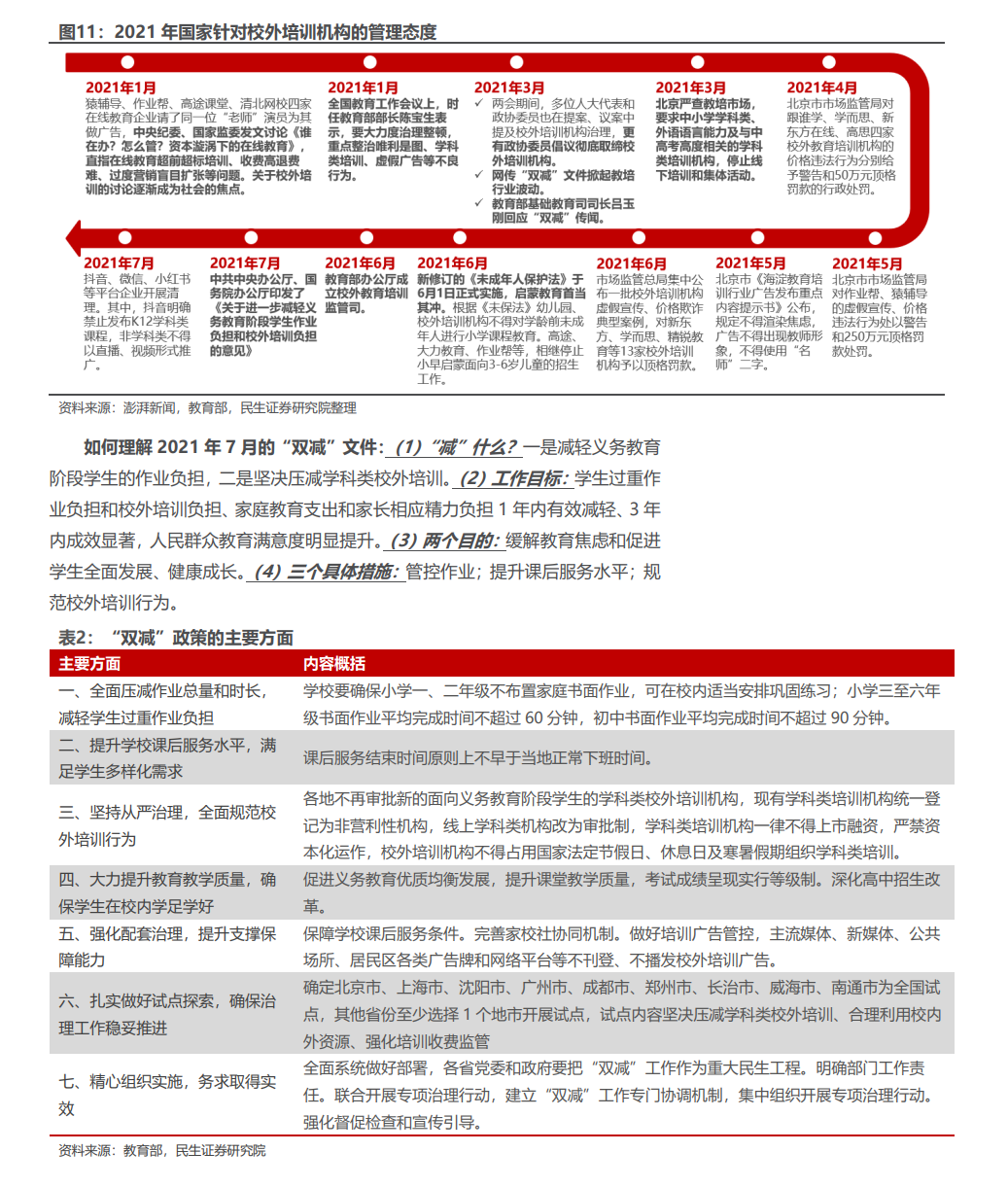
来源:民生证券











欢迎大家加入总裁读书群进行沟通.需要加入群的请联系小书僮微信(ceoread11)
备注所在的城市,行业和姓名,获取笔记资料,同时也会邀请加入到总裁读书群(5W+企业家读书社群,大咖领读,每周共读一本书),领取总裁读书会50+商业经管好书导图笔记大礼包?好书笔记更新中,包括:《资本论》、《基业长青》、《价值》、《活法》、《定位》、《高效能人士的七个习惯》、《精益创业》、《未来简史》、《经营三十条》、《埃隆、马斯克传》、《心若菩提》、《滚雪球》、《亚当斯密传》、《王阳明大传》、《以奋斗者为本》、《相信》、《原则》《中国历代政治得失》……



