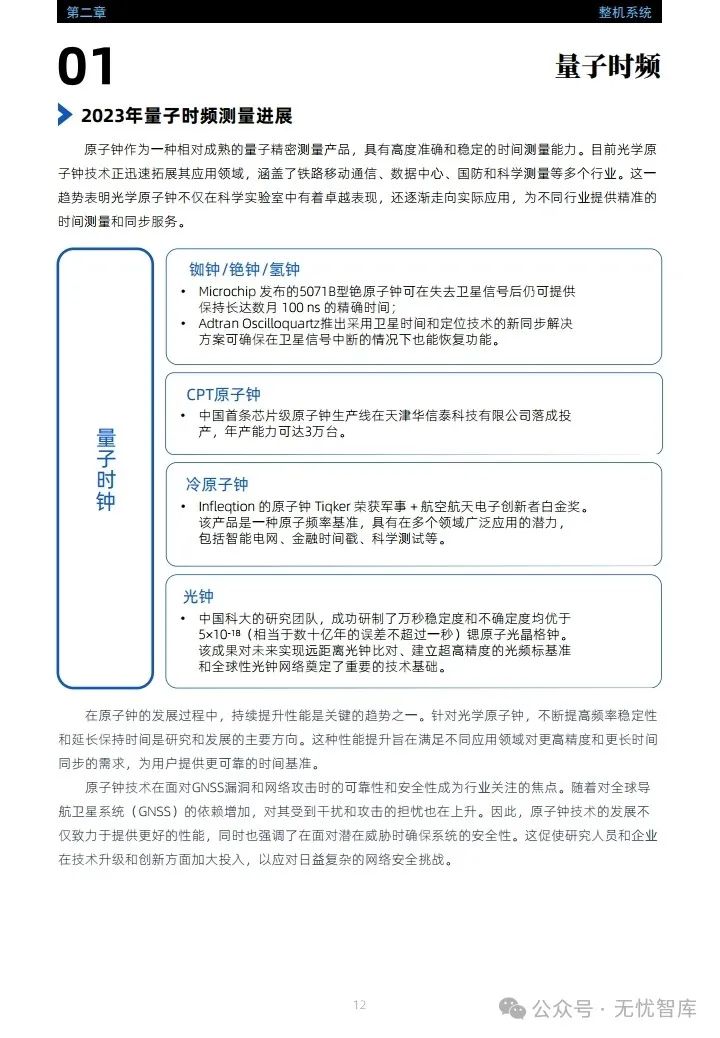
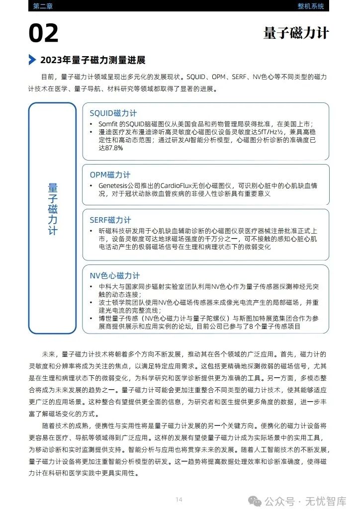
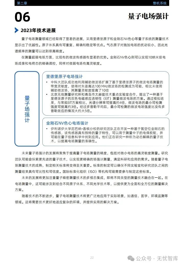
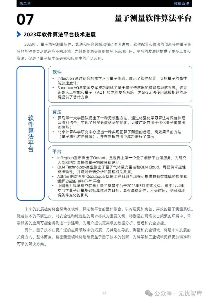
微信公众号后台(非留言)回复编号“T103902”(注意引号去掉,字母大写)即可获得本文资料下载链接:另见文章底部扫描二维码(扫码加入行业交流圈子),以下是文档全文:























































































资料获取方式
1、加入专业方案报告一站式服务平台,获取上万(资料持续上传中)方案报告
2、资料包括但不限于各行业智慧方案库、行业报告、软件文档、考试认证资料等
3、方案报告获取方式:扫描下方二维码,直接加入知识星球,下载上述所有资料(平均每日只需1块钱,即可下载星球所有资料,巨划算)
4、资料代找服务:星球成员享有专属VIP一对一资料代找五星级服务
5、后期开放含宝店铺20个合集免费下载权限且享有其他合集折扣优惠,更多特权敬请期待……


往期精彩
免责声明
本公众号所载文章为本公众号原创或根据网络搜索编辑整理,文章版权归原作者所有。因转载众多,无法找到真正来源,如标错来源,或对于文中所使用的图片,资料,下载链接中所包含的软件,资料等,如有侵权,请跟我们联系删除,谢谢!


