手机版
二维码
购物车
(
0
)
供应
求购
公司
团购
展会
资讯
招商
品牌
人才
知道
专题
图库
视频
下载
商圈
推广
热搜:
采购方式
滤芯
甲带
气动隔膜泵
减速机
减速机型号
带式称重给煤机
履带
无级变速机
链式给煤机
首页
供应
求购
公司
团购
展会
资讯
招商
品牌
人才
知道
专题
图库
视频
下载
商圈
首页
>
资讯
>
展会资讯
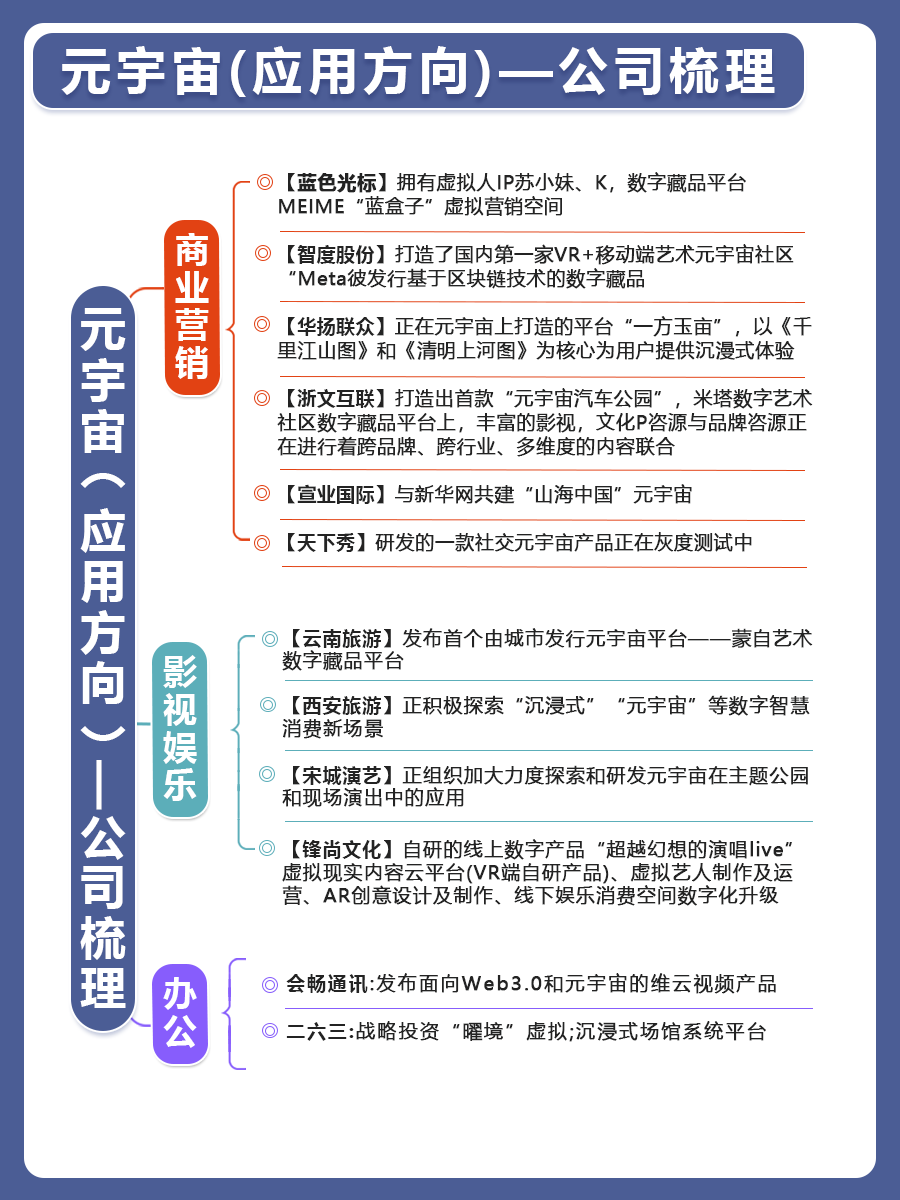
【商会关注】2024招商引资11张热门产业链图谱速览
日期:2024-03-13 20:39:45 来源:网络整理 作者:本站编辑 浏览:
8
评论:0
来源:招商引资内参
打赏
更多
>
同类资讯
• 执鼎医疗来啦!!!人从众!!
• 2024中国医疗设备TOP50✅✅
• 速看!2025全球旅游城市竞争力榜
• 刚刚,中国重汽26届校园招聘正式
• 观赛指南活动
• 健康大会没白来!体验感拉满了
• 历史迷狂喜!纪连海老师空降青
• 正火的特别体验等你开启
• 我们的济南联谊活动来啦!!!
• 10月11,国曜琴岛见❤️
0
条
相关评论
推荐图文
推荐资讯
点击排行
121
1
2025第138届广交会(第一期)展区平面图
114
2
无人机展会一站式资料
108
3
美睫人年度狂欢!青岛平度这场展会直接封神
102
4
2025年山西(太原)能源产业博览会我们来咯
99
5
重新睡。
98
6
倒计时5天!北京珠宝展源头价开抢,放心冲
94
7
2025年10月辽宁工业展览馆展会排期
94
8
郑州 面包节!!金融岛郑州美好的面包面包
92
9
10/26王鹤棣长春特步见面会。
网站首页
|
关于我们
|
联系方式
|
使用协议
|
版权隐私
|
网站地图
|
排名推广
|
广告服务
|
积分换礼
|
网站留言
|
RSS订阅
|
违规举报
|
皖ICP备20008326号-18
(c)2008-2022 免费发布网 All Rights Reserved