本文件提供了重点行业企业碳排放管理体系建设的指南,包括管理机构建立、碳排放管理方针制定、碳排放管理方案制定、资源配置与支撑机制建设、实施过程管理、评价与审核、改进。本文件适用于电力、化工、钢铁、水泥、有色金属、焦化和煤炭等重点行业企业碳排放管理体系的建设,其他行业企业可参照执行。














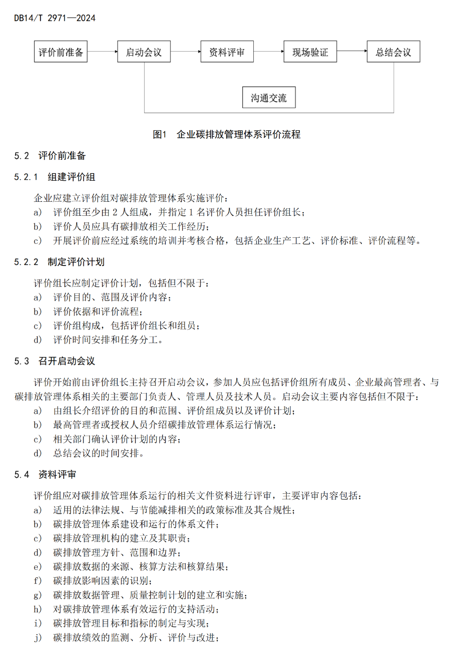
本文件规定了重点行业企业碳排放管理体系评价的原则和依据、评价实施、评价方法和评价结果应用。本文件适用于依据DB14/T 2970—2024建立并运行了碳排放管理体系的重点行业企业所开展的碳排放管理体系自我评价。


















来源:山西省生态环境厅
编辑:环保365(转载请注明来源)
—END—
欢迎进入环保服务交流群
扫描下方二维码进群(注明:行业+单位名称)

来都来了,点个在看再走吧~~~


