top行业【报告】今日推荐:
报告节选如下,报告全文请到top行业报告小程序查阅下载。
报告显示,医美市场的主力军主要是女性,其中18至34岁的年轻人成为主流客群,对医美项目表现出日益浓厚的兴趣和认可。尤其在广州、江苏浙江等地区以及北京等医美资源发达地区,医美需求更为强劲,呈现出明显的消费新趋势。
消费者选择医美项目的主要原因集中在医美效果呈现、价格以及效果维持时间上。专业人士的推荐也对消费者的决策产生重大影响。面部美学项目备受关注,而这些项目的组合应用更能提升效果,深受消费者欢迎。
社交平台在医美消费者间扮演着关键角色,不同平台在消费者决策阶段中发挥着不同的作用,引导消费者从兴趣转化为信任。通过种草和信息筛选,成为消费者前置种草的重要环节,促进了医美消费市场的发展。
报告认为,医美品牌可以通过矩阵资源布局,打造品牌号和业务号和门店号等,通过KOS和KOL的内容推广,提升品牌口碑和知名度。产品矩阵化能够高效串联品效销私一体化生态链路,为品牌的阵地经营提供更多可能性。
品牌也需要在策略制定上根据产品发展周期科学运营管理,向快消品借鉴,寻求创新连接点。在内容方面,情绪体验型内容将成为主流,更有利于建设品牌口碑。医美品牌还需与搜索、流量、直播等渠道紧密合作,科学优化内容,提升竞争力。
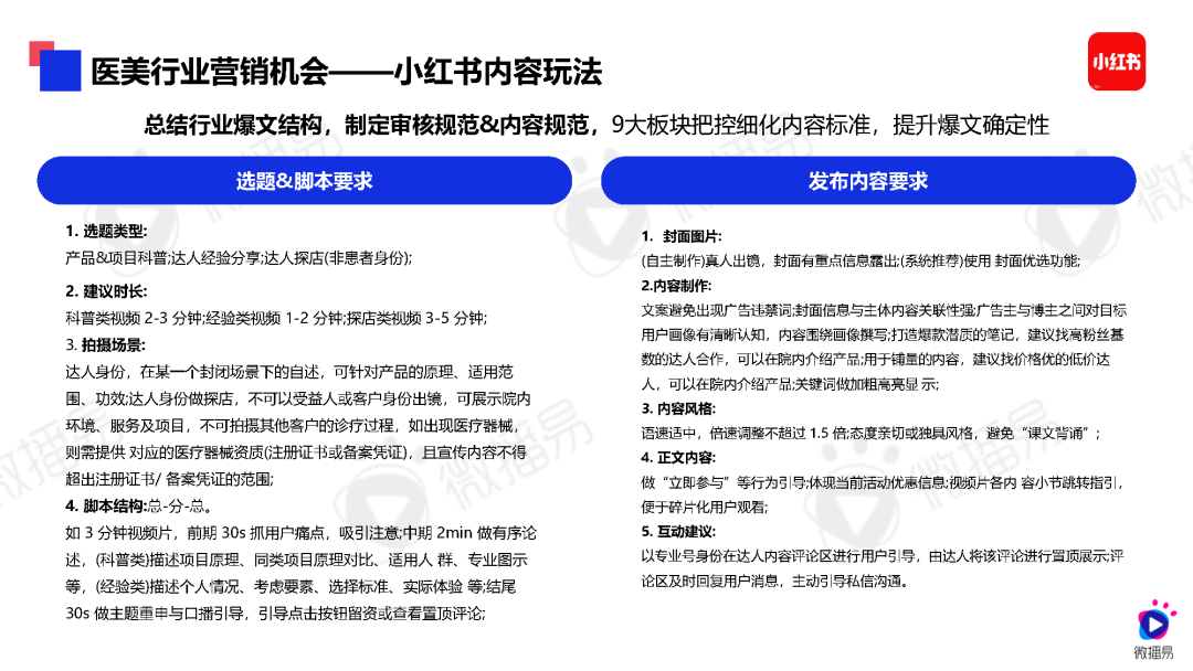
来源:微播易&医美视界























TOP行业【报告】今日推荐阅读。
免责申明:行业【报告】资料均系通过公开、合法渠道获得,资料版权归原撰写/发布机构所有,本公众号不对所涉及的版权问题承担任何法律责任;若版权方认为有侵权问题,请立即通知删除。



