
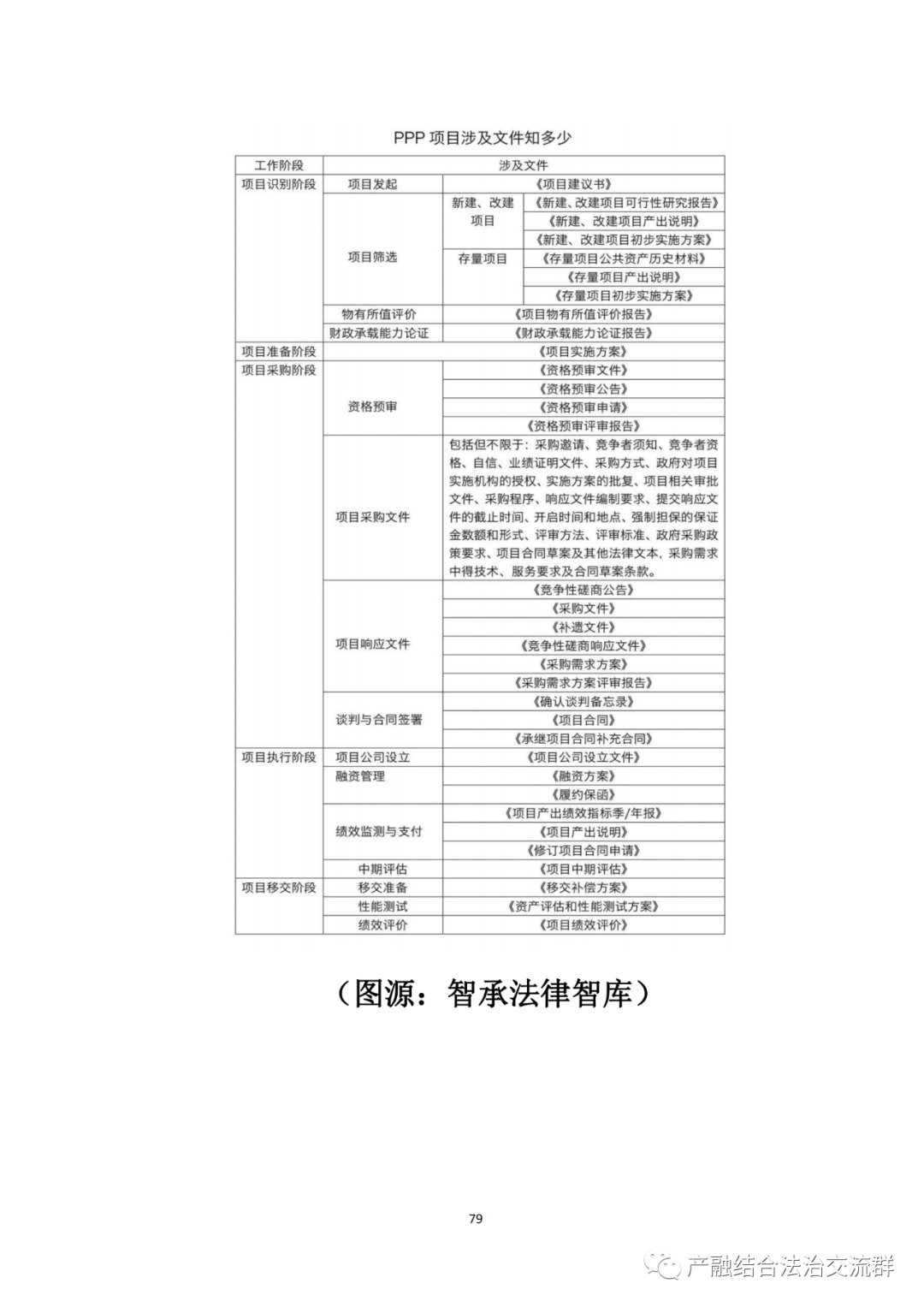
点击上方关注我们!






































































































内容说明
产业投融资法律服务手册系列为胡好军律师团队为指导产业金融法律服务,控制服务质量、规范服务流程而编写。阅读对象主要为投行工作人员、律师、企业投融资专业人士等金融工作实务人员,初步拟定为十大行业金融法律服务,重点放在各行业金融产品的选择以及金融服务中涉及的法律实务问题,以指导、提示、案例、文书为编写方式,以期本律师团队不断由专业律师向产业律师、行业律师转型升级,满足日益系统全面的行业法律服务之需求。
END

扫码关注我
一起学习产业金融

点击上方关注我们!






































































































内容说明
产业投融资法律服务手册系列为胡好军律师团队为指导产业金融法律服务,控制服务质量、规范服务流程而编写。阅读对象主要为投行工作人员、律师、企业投融资专业人士等金融工作实务人员,初步拟定为十大行业金融法律服务,重点放在各行业金融产品的选择以及金融服务中涉及的法律实务问题,以指导、提示、案例、文书为编写方式,以期本律师团队不断由专业律师向产业律师、行业律师转型升级,满足日益系统全面的行业法律服务之需求。
END

扫码关注我
一起学习产业金融