推广 热搜: 采购方式  甲带  滤芯  气动隔膜泵  带式称重给煤机  减速机型号  无级变速机  链式给煤机  履带  减速机 

钠电池产业发展迈入关键年,低端锂电市场有望被替代

   日期:2024-02-24 13:43:08     来源:网络整理    作者:本站编辑    评论:0    

将公众号「设为星标」,及时获取更新内容!

文丨李洪力

编辑丨承承

  

钠电池技术发展越来越快,已经在新能源车和储能领域应用。从各环节布局的企业来看,钠电池产业链逐步走向协同效应,各个配套环节雏形已现。
2024年开年以来,钠电池好消息不断传来。储能领域,1月30日,新型电力能源储能电池“国晟钠电1号”正式发布。1 月 28 日,在重庆潼南高新区的尼古拉科技产业研究院纳米级固态电池中试生产线上,第一块大容量高能量密度纳米固态钠离子电池中试产品下线。
新能源汽车领域,钠电池量产车型也于今年落地。1月5日,江汽集团旗下的新能源汽车品牌——江淮钇为全球首款钠电池量产车型钠电版花仙子电动车正式向用户交付。就在江淮钇为交付用户的前一周(2023年12月28日),江铃集团新能源搭载孚能科技钠离子电池的江铃易至EV3(青春版)车型也正式下线。
随着钠电池产业的快速发展,其会否成为锂电池的平替产品?

钠电池产业发展迈入关键年
储能、新能源汽车领域同步推进
就潼南中试下线的纳米级固态电池来看,该款电池基于尼古拉科技产业研究院自主研发的高性能正、负极材料,结合了负极表面纳米改性、低温电解液配方和电解液原位固化等先进技术,电池能量密度达到160~180 Wh/kg,和磷酸铁锂电池能量密度相当。
据尼古拉科技产业研究院首席科学家、燕山大学教授唐永福介绍,“我们开发的大容量、高能量密度纳米固态钠离子电池,成本低、高安全、循环寿命长、低温性能好,特别适合高寒、高纬度地区储能电池、低速电动车。”
“2024年是钠电池发展的关键之年。”经济学家余丰慧表示,钠电池在能量密度方面达到与磷酸铁锂电池相当水平,说明钠离子电池技术在国内的研发已取得实质性进展。“这款电池的成功研发,预示着钠离子电池有可能成为锂离子电池的一种重要补充或者替代,对于缓解锂资源供应压力具有战略意义。
钠电池在储能领域的应用也在同步推进。1月25日,大唐50MW/100MWh钠离子储能项目在湖北潜江熊口农场开工。该项目总投资2亿元,占地30亩,业主方为大唐湖北能源开发有限公司,装机容量 50MW/100MWh。
1月12日,中国华电下属江苏华电发布光伏集中配建灌云200MW/400MWh储能项目EPC总承包招标公告。其中,该项目包含5MW/10MWh钠离子储能系统。
1月4日,比亚迪(徐州)钠离子电池项目在徐州经济技术开发区开工奠基。该项目由比亚迪旗下的弗迪电池与淮海控股集团联合打造,计划总投资100亿元、年产能30GWh,主要生产钠离子电池电芯以及PACK等相关配套产品,将打造成全球最大的微型车钠电系统配套商。
在1月19日召开的华为数字能源2024站点能源十大趋势发布会上,华为站点能源领域总裁李少龙就明确表示,碳中和背景下,绿色技术创新风起云涌,站点能源产业迎来增长与变革。“储能技术多元化,钠电池等新材料的出现,进一步拓宽储能应用场景。”

部分中低端锂电市场或被替代
需要指出的是,江铃集团的江铃易至EV3和江淮钇为的花仙子电动车都聚焦在了中低端A00级车型,此前宁德时代宣布的搭载奇瑞车型同样也是A00级,这意味着目前钠离子电池装车的车型均为微型纯电动车,这与当前各大电池厂商最新布局的动辄续航上千公里的超充产品根本不在一个竞争平台,只是对于一些中低端的锂电汽车产品可能存在替代的压力。
以连续28个月蝉联中国品牌纯电汽车销量霸主的五菱宏光MINI EV为例,五菱宏光MINIEV第三代马卡龙配置信息显示,新车将提供120km、170km和215km三种续航版本,匹配容量为17.3kWh磷酸铁锂电池组,慢充时间为5小时,支流快充时间仅为35分钟。而江铃易至EV3的续航为251公里,电池能量密度在140~160Wh/kg之间;花仙子电动车采用了蜂窝电池安全结构,能量密度≥140Wh/kg,整个电池包容量23.2kWh,CLTC续航里程达到230km,百公里电耗水平10度左右。
此外,相较锂电车在低温下表现不佳情况,上述两款钠电池车型所搭载的钠离子电池还可以在-40℃到80℃的温度区间正常工作。据官方披露数据显示,江淮钇为钠电版“花仙子”和江铃易至EV3低温性能方面,零下20℃放电容量保持率可以达到90%以上在,且在快充方面具备一定竞争力,从10%快充到80%只需要20分钟。
纵观锂电的30余年的发展进程,发展初期也是聚焦在小微车型,近年来,以“蔚小理”为代表的中大型SUV才逐步放量,如果按照锂电的发展节奏,钠电池初期发展也是从小微车型开启,这样一来,随着钠电技术的不断优化升级,最先影响到的必然是聚焦在中低端市场的铅酸电池和磷酸铁锂电池的市场份额。
“新能源汽车产业从中国乃至全球的角度来说,都只是刚刚走完0到1的过程,离真正的成熟还是有些距离的。”江淮钇为董事长夏顺礼公开表示,钠离子电池是兼顾成本与性能的能源解决方案,有望与磷酸铁锂电池形成相互补充的产业格局,成为一种低成本的解决方案,助推大众化电动车的普及。
夏顺礼的表述仍显温和,有很多业内人士表示,钠离子电池技术成熟后势必会吃掉一部分磷酸铁锂市场的蛋糕,未来中低端微型电动车或者电动自行车有望被钠电取代,随着技术的突破,钠电也有可能向中高端车型进阶,威胁三元锂电及高端磷酸铁锂的市场。
真锂研究首席分析师墨柯对本刊表示,车企对钠离子电池车的定位应该是以小微型车为主,钠离子电池在电动汽车市场应该是主攻微型车,只要能把理论上的便宜变成现实,将会迎来较好的前景。“钠离子电池技术成熟后,肯定会分食掉磷酸铁锂市场中的一部分蛋糕,微型电动车这部分未来将是钠电的天下。”

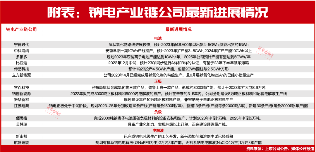
钠电产业链格局雏形已现
长远发展仍面临很多挑战
对于钠电池产业,大厂已经开始真金白银的投入。1月4日,比亚迪徐州钠离子电池项目正式落地,项目总投资100亿元,该生产基地将主要生产钠离子电池电芯以及PACK等相关配套产品,计划年产能30GWh(吉瓦时)。此外,1月4日,六氟磷酸锂企业多氟多回复投资者提问时表示,目前已完成钠离子电池研发体系的搭建,并建设了钠离子电池中试产线。
除了电池端企业发力之外,正负极端、隔膜、电解液等与之相匹配的产业链公司也在蠢蠢欲动。从最近的动向来看,1月10日,主营盐化工产品的雪天盐业发布公告称,拟投资3900.69万元建设1万吨/年电池级纯碱项目,拟投资4.45亿元新建60万吨/年MVR制盐装置项目。传艺科技2023年12月19日在投资者互动平台表示,公司钠离子电池一期项目目前正常推进,下游各类客户积极开拓中。
从各环节布局的企业来看,钠电池产业链逐步走向协同效应,各个配套环节雏形已现。比如,负极材料龙头贝特瑞近日在接受相关机构调研时表示,公司钠离子电池正负极材料已通过国内部分客户认证,拿到吨级以上订单,具备量产供货条件。格林美此前也表示,公司已经具备万吨级钠离子电池前驱体材料以及钠离子电池正极材料产能。
余丰慧表示,钠资源丰富且成本较低,有助于降低电池制造成本,增加企业在新能源电池市场的竞争优势。随着新能源汽车、储能等领域的需求增长,多元化的电池技术路线成为必然趋势,钠离子电池作为潜在的替代方案吸引企业布局。政府对新能源产业的支持以及对新材料、新技术的鼓励,也促使企业加大研发投入,抢占未来市场高地。
成本端优势也是钠电被推崇的主要原因之一,钠的储量约为锂储量的1350倍。根据亚洲金属网数据,截至2023年1月29日,国内碳酸钠(纯碱)价格约为2765元/吨,而碳酸锂价格却约为47.2万元/吨。尽管目前锂电价格在持续下行,但钠电相对锂电仍具备较高的成本优势。
此外,安全性和耐高、低温性也是钠电的另一大竞争壁垒。据中金研报显示,钠离子电池内阻较高,且在短路电压中电流更低,瞬间发热更低;钠电池无过放电情况,可以放电至0V而不影响后续使用。钠电热失控时更容易钝化失活,因此安全测试表现更优。而上文所提到钠电正常温度范围约为-40℃~80℃,部分产品在-20℃下容量保持率能够保持在90%左右,也显著高于磷酸铁锂60%~70%的容量保持率。
中金公司研究部电新及公用环保首席分析师曾韬曾对本刊表示,从下游应用来看,钠电池或将首先应用于储能、两轮车、A00车型等低能量密度场景,后续有望逐步延伸至更高续航的车规级应用。
据鑫椤资讯数据,2021年储能电池/两轮车需求约为37GWh/10GWh,预计到2025年储能/两轮车需求分别约为240GWh/28GWh,对应CAGR分别约为60%和29%。根据江苏翔鹰预计,到2025年若钠电渗透率在储能和两轮车分别达到30%和50%,对应有80GWh和14GWh的钠电需求。
不过,尽管钠离子电池的产业发展虽具备巨大潜力,但要想复制锂离子电池的高速发展路径,仍面临很多挑战和痛点。在余丰慧看来,虽然目前钠离子电池的能量密度已有所提高,但仍需进一步优化以接近或媲美高端锂离子电池,同时解决循环寿命、倍率性能等问题。如同锂离子电池初期发展阶段,钠离子电池需要建立完整的产业链体系,包括原材料开采、正负极材料、电解液、隔膜等关键材料的稳定生产和供应。钠离子电池的标准规范、安全测试和市场准入机制尚待完善,这对其大规模商业化应用至关重要。
“从产业链角度看,要实现钠电池的规模化量产并放量,还需在以下几个环节补足短板:确保钠、铝、铁等原料的稳定供应,以及正负极材料、电解质等相关原材料的产业化生产能力。
通过技术研发和工艺创新,提升电池的一致性和稳定性,降低成本,延长使用寿命。开发适用于钠离子电池生产的专用生产设备和技术,提高生产效率和产品质量。积极开拓下游应用市场,加强与新能源汽车、储能电站等终端用户的合作,共同推进钠离子电池的应用示范和市场普及。”余丰慧进一步表示。

文中提及个股仅做举例,不做买卖推荐。)

更多原创报道点击链接查看:

聚焦IPO | IPO估值 | 公司透析 | 机构广角镜 | 一线调查

转载请关注公众号并在后台回复“转载”获取联系方式转载文章开头请注明来源于红刊财经(hkcj2016)并注明作者。

点个“在看”每天收到最新资讯!
 
打赏
 
更多>同类资讯
0相关评论

推荐图文
推荐资讯
点击排行
网站首页  |  关于我们  |  联系方式  |  使用协议  |  版权隐私  |  网站地图  |  排名推广  |  广告服务  |  积分换礼  |  网站留言  |  RSS订阅  |  违规举报  |  皖ICP备20008326号-18
Powered By DESTOON