
观点前瞻
1. 氢能源行业发展迅速,推动氢能源发展已成为全球各国发展共识,预计到2050年,中国氢能产业产值规模有望达到12万亿元,将成为引领经济发展的新增长极。
2. 氢能源应用场景丰富,但建筑和发电仍处于探索领域,交通应用将成为氢能源最先突破领域,除汽车外、飞机、轮船也将成为氢能源交通突破领域。
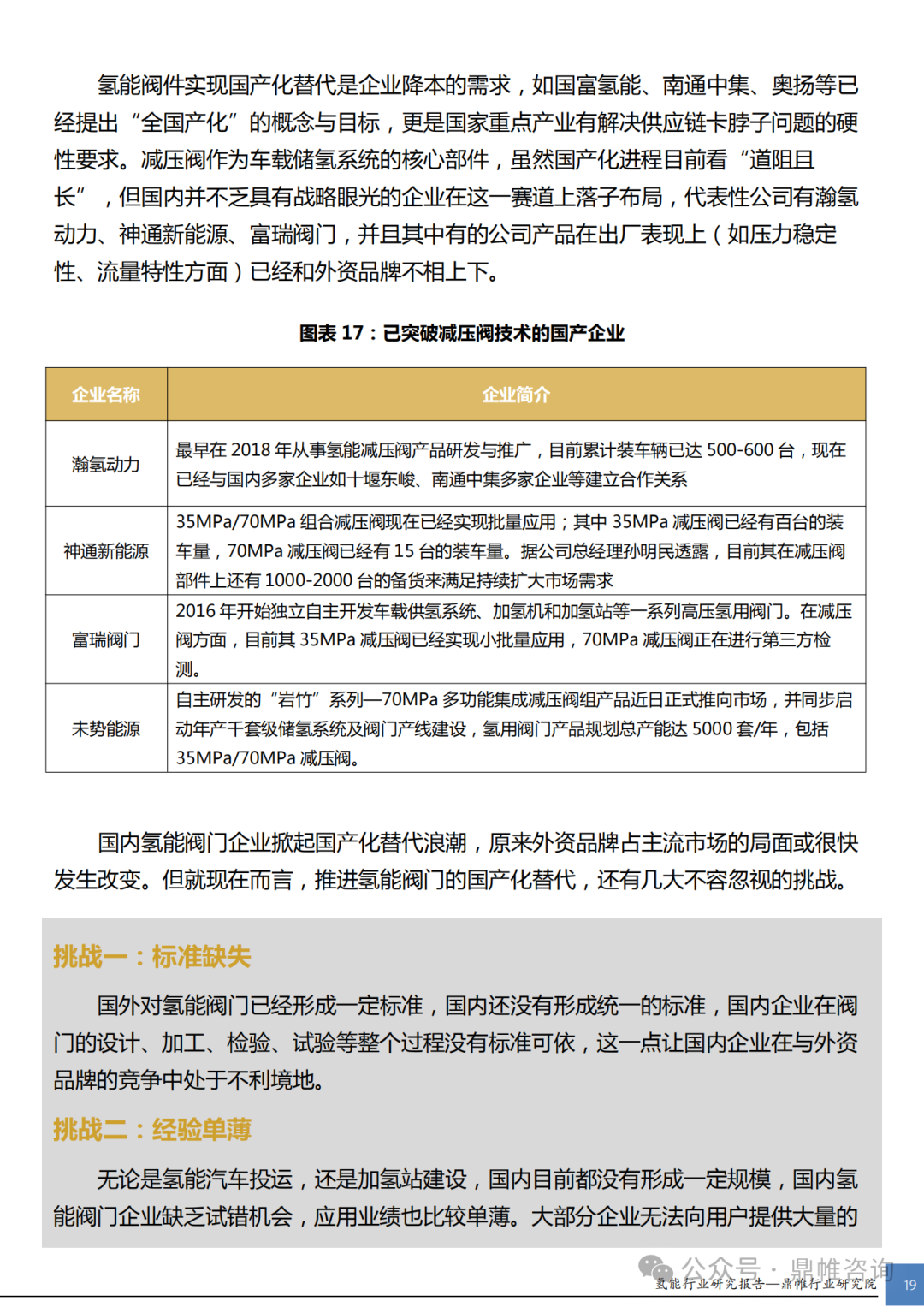
3. 汽车将是氢能源最先突破方向,但国内当前受制于氢气减压阀仍高度依赖国外,未来推动国产氢气减压阀商业化是主要趋势。





















鼎帷咨询
鼎帷管理咨询有着18年历史与专业积累,我们可以为您所在行业做好精准行业分析、十四五战略规划制定、战略执行分解与仪表盘监控、战略解码保障增长的颗粒归仓、经营分析与业务执行改进、针对业务行动的底层能力构筑、快捷高频的人才盘点识别关键人才、以战略为导向的绩效复盘、构筑以业务增长为导向的薪酬体系、打造符合竞争需要的智能化营销与业务策略方案等专项服务与产品。
我们可以为您提供整体解决方案、长期辅导陪练、最终实现经济效益价值的顾问服务,为企业十四五高质量创新发展提供专业服务。
欢迎关注鼎帷咨询公众号!
更多观点文章和研究报告可关注鼎帷官网:
www.dwmcts.com
咨询服务热线:010-52033823


