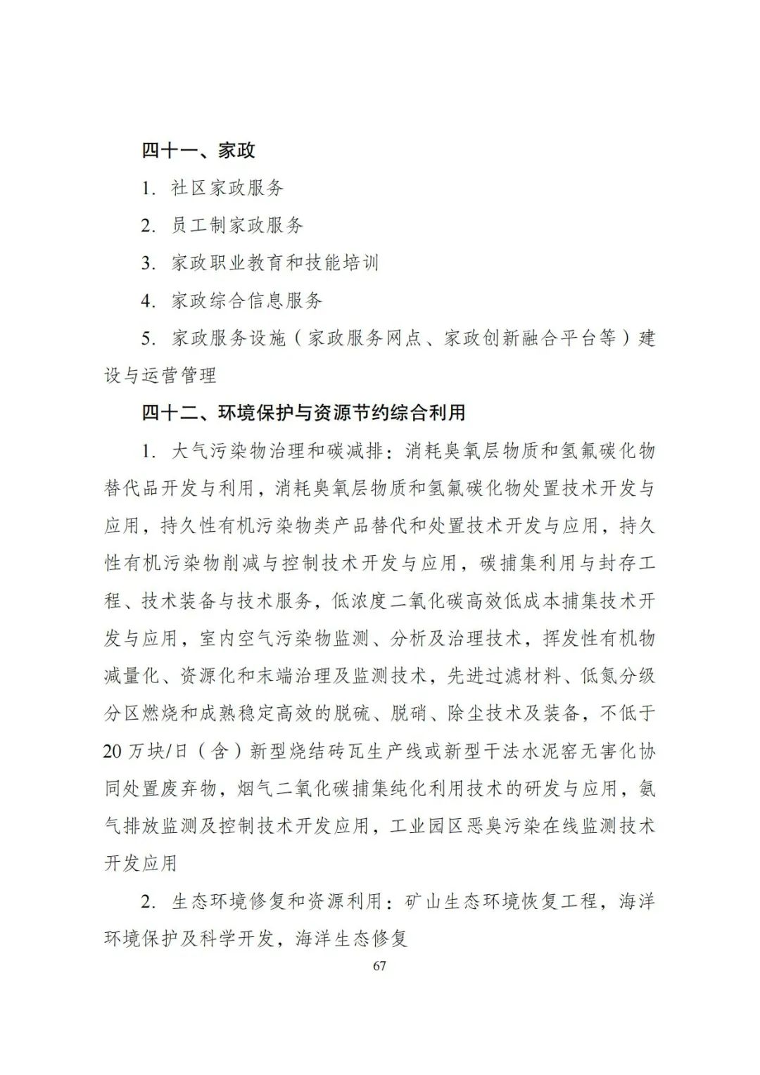
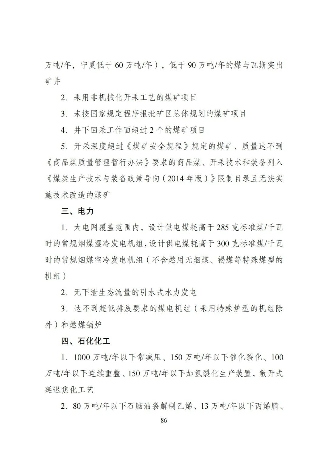
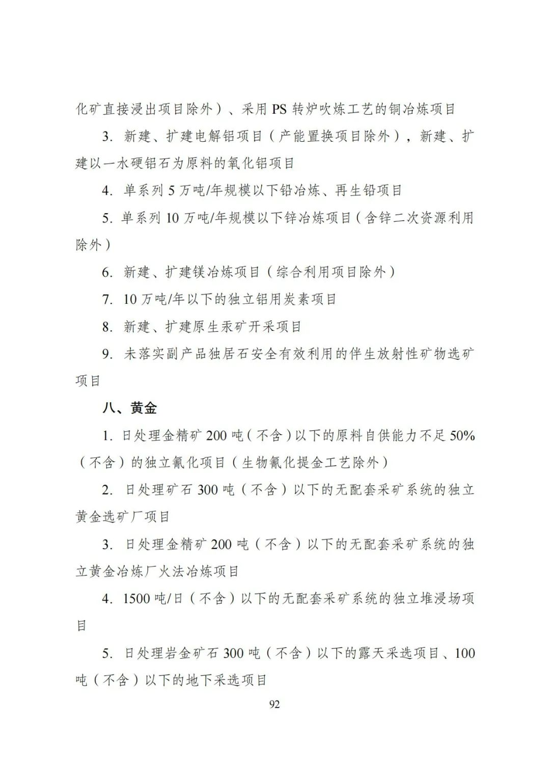
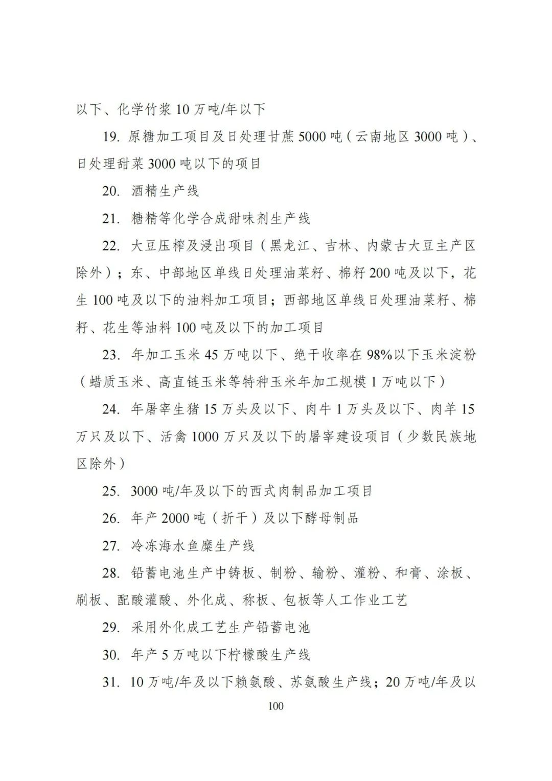
中华人民共和国国家发展和改革委员会令
第7号
《产业结构调整指导目录(2024年本)》已经2023年12月1日第6次委务会议审议通过,现予公布,自2024年2月1日起施行。《产业结构调整指导目录(2019年本)》同时废止。
主任:郑栅洁
2023年12月27日

产业结构调整指导目录
(2024年本)












































































































































中华人民共和国国家发展和改革委员会令
第7号
《产业结构调整指导目录(2024年本)》已经2023年12月1日第6次委务会议审议通过,现予公布,自2024年2月1日起施行。《产业结构调整指导目录(2019年本)》同时废止。
主任:郑栅洁
2023年12月27日

产业结构调整指导目录
(2024年本)











































































































































