
资料来源:中国电信
获取方式:关注报告达人,后台回复“8”
更多资料:10W+份报告、干货分享
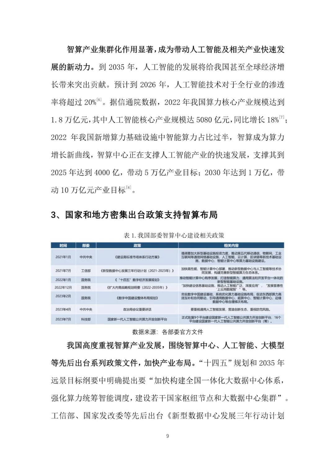
付费推广:推广报告(付费推广,欢迎洽谈)
( 每日分享最新重磅报告,与投资人、企业高管、创业者、行业研究员等群成员大咖互动交流,实现拓展人脉、资源对接、项目合作等 )
2023中国算力大会在宁夏银川举行,在智算引领创新发展分论坛上发布的《智算产业发展白皮书》中,系统分析了智算产业发展环境和产业链特点,指出了未来智算产业发展将呈现的主要趋势。
智算产业涵盖芯片、服务器、数据中心算力云、大模型训练等,已经逐步成为各行各业发展过程中的核心生产力。根据此次发布的《智算产业发展白皮书》数据显示,2022年,我国计算力水平位居全球第二,新增算力设施中智能算力占比过半预计2025年智算规模占比超过85%。到2025年,算力核心产业规模将超过4.4万亿元,关联产业规模可达24万亿元。本次《智算产业发展白皮书》发布了我国智算产业区域发展潜力评估指数,由外部环境、基础设施、服务应用三方面24个指标构成。全面评价我国智算区域发展水平为区域智算发展提供科学依据。
【完整版获取见文末】



















受篇幅限制,仅列举部分资料
欲获取完整版,请关注并在后台回复 8



识别二维码,快速获取更多最新重磅报告
2023年资料包,每周更新700,全年3.6W+
更新日期:2023.1.1-2023.12.31
关于报告达人
报告达人是一家分享国内外各类研究报告、热点专题报告、统计年鉴、发展规划、统计公报、白皮书、蓝皮书等各类研究型内容的知识共享平台。我们通过搜集公开的券商研究报告、统计年鉴、统计公报、各类行业研究报告、各类热点专题报告、各类冠名报告,然后对搜集过来的报告按细分行业、热点题材等进行分类归纳和整理,再通过报告达人微信公众号平台分享给各类报告使用者。
免责声明:以上报告均系报告达人通过公开、合法渠道获得,报告版权归原撰写/发布机构所有,如涉侵权,请联系删除(18675593305),如对报告内容存疑,请与撰写/发布机构联系。
关注我们 ,获取更多报告

点击阅读原文,查看数十万份研报、干货


