需要下载报告的朋友,可以扫下方二维码付费成为会员,12万+份完整版报告,随意下载,不受限制,报告涵盖全行业。星球针对各行业做了合集系列,合集系列保持更新。客服微信:xat0821
(公众号资源有限,仅能展示部分少数报告,加入星球获取更多精选报告)

专业/及时/全面的行研智库
今天分享的是大数据产业发展系列深度研究报告:《2023中国大数据产业发展指数报告》。(报告出品方:北京大数据研究院大数据分析与应用技术国家工程实验室)
报告共计:41页
【报告内容摘要如下】
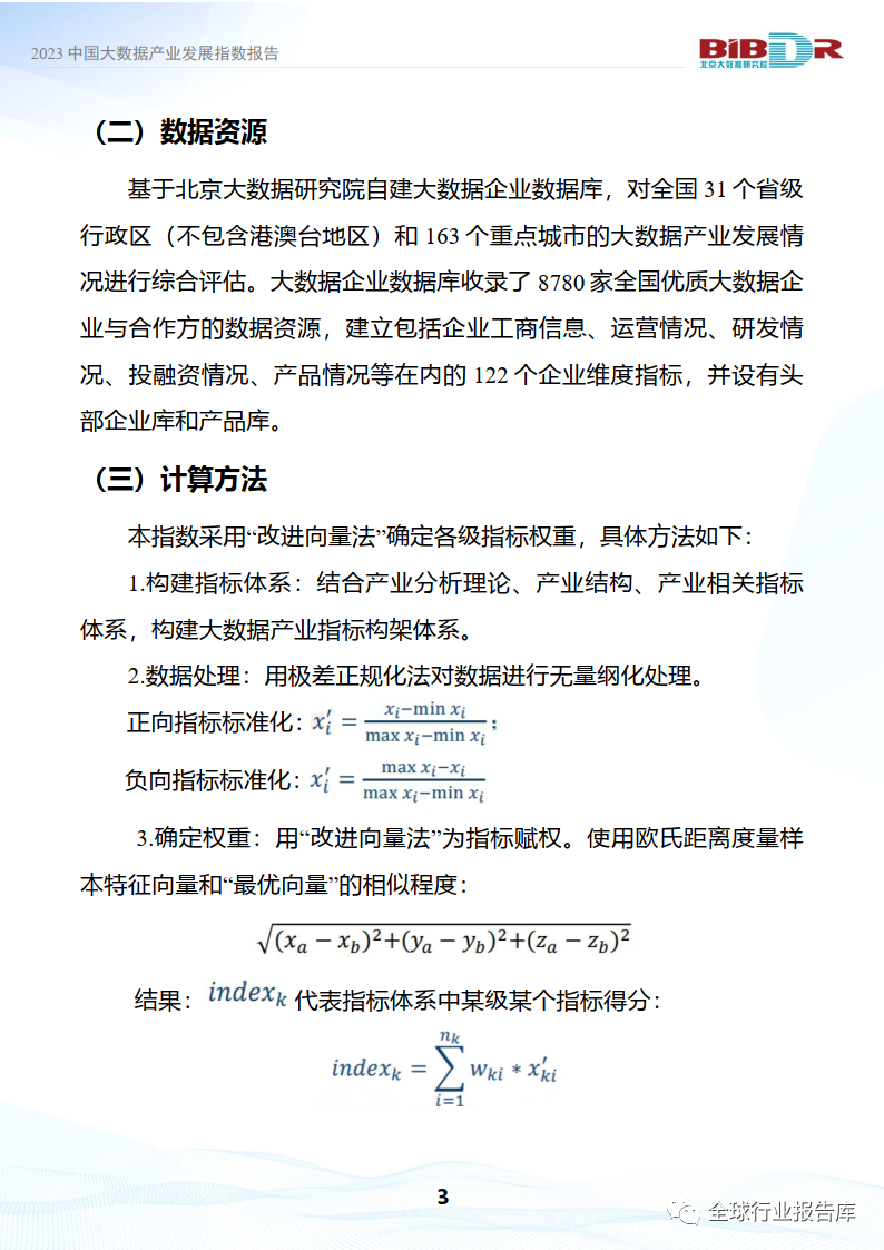
我国大数据产业发展经历了起步阶段、探索阶段、发展阶段和创新驱动阶段。2000年前后中国的大数据产业处于起步阶段,一些大型企业和科研机构开始进行大规模数据处理和分析实践,但整个行业还没有形成规模化和系统化。2000-2005年大数据产业处于探索阶段,北京、上海、深圳等城市建立了大数据研究机构和创新园区,开始加大对大数据技术研究和应用的投入,政府也开始出台相关政策,推动大数据产业发展。2010年前后我国大数据产业取得了快速发展,政府制定了包括产业扶持资金、税收优惠和土地资源支持等,杭州、成都等城市逐渐形成了自己的特色大数据产业集群。同时,互联网企业积极进入大数据领域,加速了产业的发展。2015年至今中国大数据产业进入创新驱动为主导的发展阶段,政府提出了“互联网+”行动计划和“大数据战略”,鼓励大数据与人工智能、物联网、云计算等技术融合创新。除一线城市外,二三线城市也开始积极争取大数据产业发展机遇。
区域间发展差距仍然显著
•指数评价结果显示,过去一年里我国大数据产业整体发展态势良好,但区域间差异仍然明显。
•东部地区产业集聚效应显著,指数排名前15强省份中,东部地区占据8席,北京、广东、江苏、浙江、上海等省份(直辖市)持续领跑全国。
•指数排名前15强的中部省份有安徽、河南、湖北3个,湖南、江西等中部省份也在加速追赶,产业实力不断提升。
•西部地区发展相对缓慢,排名前15强省份中有四川、重庆和广西3个,但陕西、贵州等多个西部省份正展现出较强的发展势头。
东中西部多省份均有亮点
•从各省份(含自治区、直辖市)分项指标排名来看,头部省份总体上占据榜单前列,但部分其它省份在具体维度上也有值得称道的表现。
•京、沪、粤、苏、浙等5省在产业水平和产业创新两大维度上均占据前5强,在产业环境维度前5强中占据3席,展现出极强的产业综合实力;需要指出,北京、上海等直辖市在部分数量型指标评比上存在劣势,尤其影响到产业环境维度排名。
•山东、河南两个北方大省大数据产业环境表现突出,跻身全国前五。其中,山东省实施数字产业集群培育工程,开展大数据产业“繁星”“龙腾”“沃土”“雨露”“焕新”“匠心”六大行动,推进大数据产业高质量发展;河南省提出加快构建“底座牢固、资源富集、创新活跃、应用繁荣、治理有序”的现代化大数据产业体系,积极发展产业配套环境初见成效。
•安徽、四川、湖北等三个中西部省在分项排名中也有突出表现,表明当地政府重视推动大数据产业发展,潜在实力不容小觑,有望成为我国大数据产业的重要增长极。贵州在产业环境分项表现突出,带动总排名进入前15,说明其大数据产业环境建设效果尤为明显。
城市大数据产业格局稳定
•从全国163个重点城市大数据指数排名结果看,我国大数据产业发展的城市地理格局基本保持稳定。排名前15名的城市仍然主要分布在中东部地区,西部只有成都、重庆两座城市入围。从南北方向来看,前15强以南方城市居多,表明我国北方城市整体上仍有待大力发展大数据产业。
•从城市梯队和排名变化情况可以看出,城市大数据产业发展的区域差异显著,表现出产业发展不均衡特点。
•第一梯队绝对优势明显,引领全国大数据产业发展,依次为北京、上海、深圳、杭州、广州等5个城市,主要集中在东部沿海。这些城市实力雄厚,大数据产业发展水平处于全国领先地位。
四大经济圈中心城市为极核
•从区域经济圈来看,大数据产业发展呈现出以中心城市为极核、周边城市梯度发展的整体格局。
•京津冀经济圈:大数据产业发展水平相差较大。北京作为增长极,吸引大量人才、技术、资金等要素资源集聚,大数据产业发展蝉联第一;天津、石家庄等周边城市与北京的差距有所增加,但正在积极探索特色化发展道路,致力于培育适宜大数据产业发展的产业环境,提升产业发展水平。随着京津冀协同发展持续推进,区域大数据产业发展极化效应有望减弱,扩散效应逐步增大。
•长三角经济圈:大数据产业的发展水平较为均衡,呈现“百花齐放”的发展格局。上海、杭州、合肥、苏州、南京等城市处于较为领先的水平,周边城市也在其带动下取得较好的发展成效,整体呈现区域一体化联动协同发展态势。Ÿ珠三角经济圈:大数据产业发展呈现梯度变化格局。广州和深圳是珠三角大数据产业的“双极”,东莞、佛山、珠海、中山、惠州等城市构成中间队伍,江门、肇庆等城市跟随其后。今年3月,广东省发布《关于推动产业有序转移促进区域协调发展的若干措施》,支持粤东粤西粤北地区更好承接国内外特别是珠三角地区产业有序转移,将推动珠三角大数据产业发展更加协调。
产业环境建设差异较为明显
•从四大城市群大数据产业各个发展维度来看,产业水平和产业创新方面,京津冀城市群均处于领先,长三角、珠三角、成渝城市群紧随其后;产业环境方面,发展排名变化较大,长三角、珠三角城市群排名领先,京津冀和成渝城市群排名其后。
•总体而言,京津冀城市群以北京为极核,科教资源集聚,技术创新优势明显,见长于企业培育和产业壮大;长三角和珠三角城市群着力支持大数据产业生态构建,产业政策、产业组织等环境建设走在前列;成渝城市群在产业水平、产业创新和产业环境方面发展较为均衡,但总体上相较于其它三个地区仍有提升空间。
产业创新
从产业创新分项指数排名来看,前15名中有东部及沿海城市有8个、中部城市3个、西部城市2个、东北部城市2个。其中,北京依托大量企业创新资源和技术人才优势,产业创新指数位居第一;上海市、杭州市、广州市、深圳市紧随其后,是大数据技术创新资源和成果较为集中的城市,与总指数排名吻合度高。可见,技术创新对于城市大数据产业发展的支撑作用明显,产业发展水平高的城市也产出了更多的技术创新成果。此外,武汉市、郑州市、合肥市等中部城市在政策支持下,各大院校积极开设大数据相关专业,为数字化转型提供人才支撑,与东部地区差距不断缩小。
知识产权:创新产出分布趋于均衡
在大数据企业软件著作权、专利数量方面,整体产出水平稳步提升。其中,北京、深圳、杭州、上海创新产出均排名前列,65.20%的专利、56.78%的软件著作均来自这四座城市,但其占比较上年有所下降;广州、南京、成都、合肥、青岛、东莞等城市紧随其后,六个城市专利数全国占比16.76%,软著数全国占比19.50%,也展现出较强的创新能力。全国大数据创新产出分布正朝着更加均衡的方向发展。












报告共计:41页
完整版报告已上传至星球,扫下方优惠券加入即可下载所有报告

全球行业报告库让你时刻了解行业现状、市场特征、企业特征、发展环境、竞争格局、发展趋势。
附报告覆盖行业范畴

免责声明:以上报告均系本平台通过公开、合法渠道获得,报告版权归原撰写/发布机构所有,如涉侵权,请联系删除;资料为推荐阅读,仅供参考学习,如对内容存疑,请与原撰写/发布机构联系。
戳“阅读原文”下载报告


